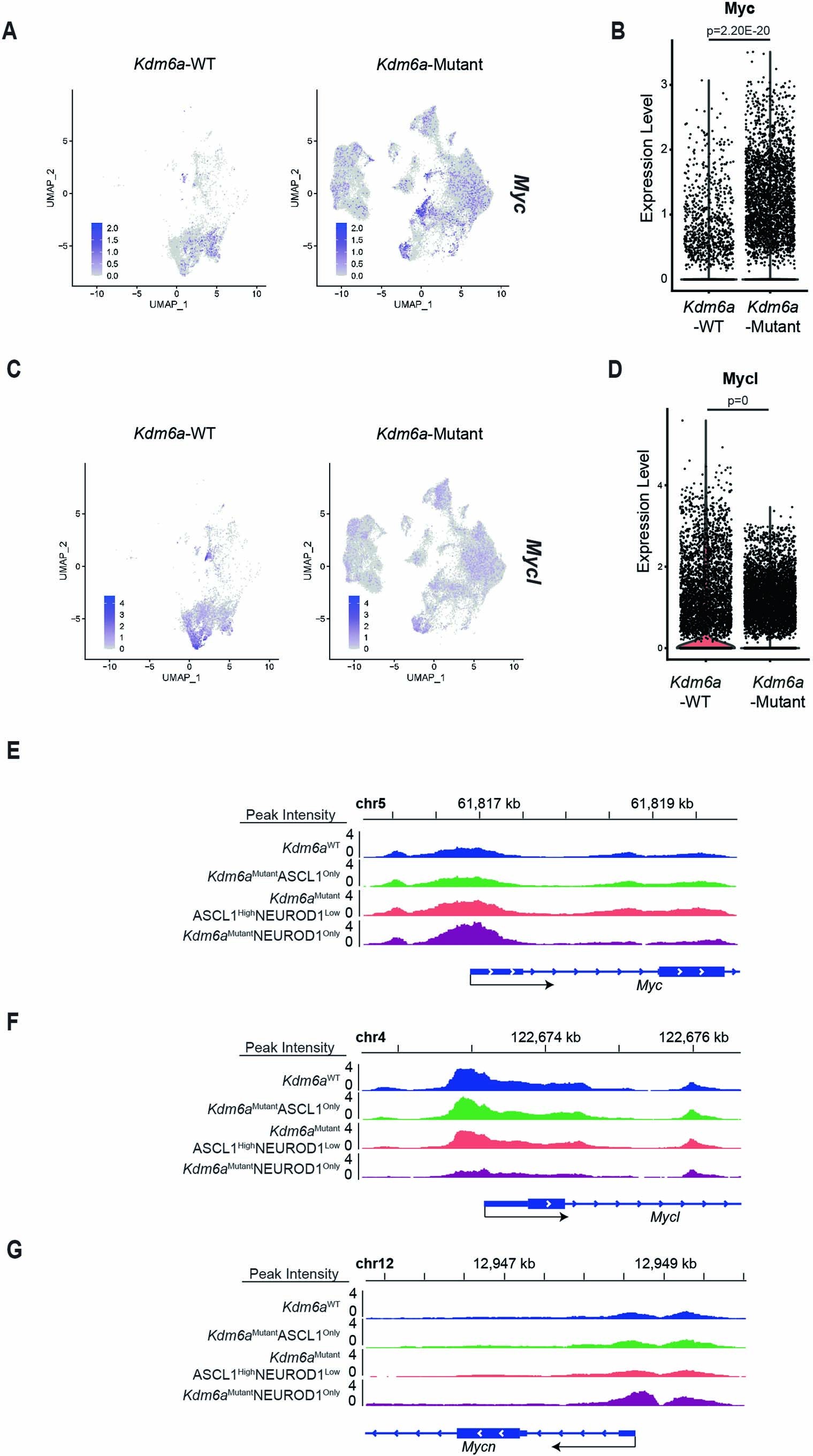
Extended Data Fig. 6: Myc and Mycl mRNA Expression and Chromatin Accessibility in Kdm6a-Mutant vs. Kdm6a-WT Tumors.
From: KDM6A epigenetically regulates subtype plasticity in small cell lung cancer

(a–d) Feature plots with violin plot of single cells from tumors for Myc (a,b) and Mycl (c,d) expression from scRNA-seq data from Fig. 3i. For b,d, non-parametric Wilcoxon rank sum test was used to generate two-tailed p-values adjusted for multiple comparisons by Bonferroni correction. n = 35,446 Kdm6a-Mutant and n = 6,612 Kdm6a-WT tumor cells. Each individual dot represents a cell. Minimum and maximum values defined the range of violin plot. (e–g) Chromatin accessibility tracks for the average of each phenotype indicated (see Fig. 3c–g) at Myc (e), Mycl (f) and Mycn (g) from all ATAC-seq data from Fig. 3d.