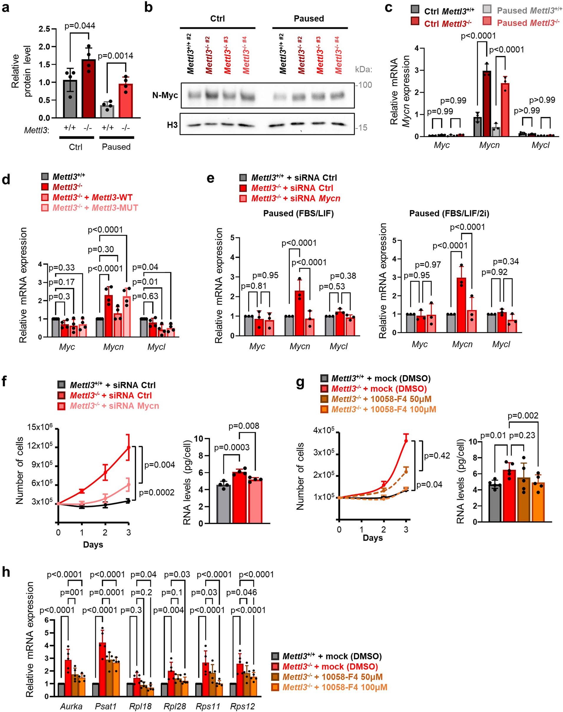
Extended Data Fig. 7: Regulation of Myc family members and downstream targets by Mettl3 in paused pluripotency.
From: m6A RNA methylation orchestrates transcriptional dormancy during paused pluripotency

a. Quantification of N-Myc protein levels, showing increased expression in Mettl3−/− ESCs, as shown in Fig. 5c. N = 4 biological replicates. b. Representative western blot of N-Myc protein levels, showing increased expression in Mettl3−/− #2–4 ESCs. N = 2 biological replicates. c. Increased expression of N-Myc in Mettl3−/− ESCs grown in FBS/LIF/2i (compared to Mettl3+/+ ESCs) measured by RT-qPCR (n = 3 biological replicates). Levels are normalized to control Mettl3+/+ ESCs grown in FBS/LIF, as shown in Fig. 5b. d. Mycn expression in Mettl3−/− ESCs is restored to levels comparable to Mettl3+/+ ESCs by transfecting a catalytically active form of Mettl3, and not its inactive mutant form (RT-qPCR, n = 4 biological replicates). e. Validation of Mycn knockdown by RT-qPCR in paused ESCs grown in FBS/LIF (left) or FBS/LIF/2i (right). f-g. Blocking of Myc signaling by Mycn knockdown (e, in FBS/LIF/2i) or chemical inhibitor 10058-F4 (f, in FBS/LIF) partially restores the pausing phenotype in paused Mettl3−/− ESCs in terms of cell proliferation (left, n = 3 biological replicates) and total RNA levels per cell (right, n = 4 and 5 biological replicates). h. Treatment with 10058-F4 partially restores the expression of Myc target genes in paused Mettl3−/− ESCs (RT-qPCR, n = 5 biological replicates). Data are mean ± SD (a, c-h), or mean ± SEM (g left). P-values (as indicated on figure) by two-tailed unpaired Student’s t-tests (a, d, f), by two-way ANOVA with Tukey’s multiple comparisons test (c) or Dunnett’s multiple comparison tests (d-e, h), one-way ANOVA with Dunnett’s multiple comparison tests (f-g).