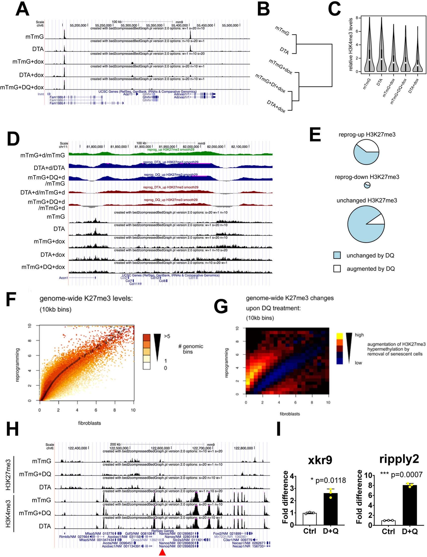
Extended Data Fig. 4: Deep sequencing reveals methylation pattern during iPS reprogramming in absence of p16High senescent cells.
From: p16High senescence restricts cellular plasticity during somatic cell reprogramming

a) Example genome browser view of H3K4me3 levels in fibroblasts on d12 of reprogramming. b) Unsupervised hierarchical clustering of H3K4me3 levels at peaks with differential coverage between samples (relative standard deviation between samples ≥0.5; clustering based on Ward’s minimum variance). c) Distributions of promoter H3K4me3 levels at fibroblast-specific genes, in fibroblasts before reprogramming (‘mTmG’ & ‘DTA’) and at d9 of reprogramming. Decrease in high-H3K4me3 promoters associated with reprogramming (‘mTmG’ vs ‘mTmG+dox’): p = 8.4 × 10−5, (‘DTA’ vs ‘DTA+dox’): p = 8.4 × 10—9; enhancement from DQ treatment (‘mTmG+DQ+dox’ vs ‘mTmG+dox’): p = 7.1 × 10−8; enhancement in DTA cells (‘DTA+dox’ vs ‘mTmG+dox’): p = 3.5 × 10−2 (Binomial test)). d) Example genome browser view of H3K27me3 levels in fibroblasts on d12 of reprogramming. e) Genome-wide extent of changes to H3K27me3 levels. Areas of pies correspond to the fraction of the genome exhibiting the indicated changes; blue/white slices depict the fraction among these that is unchanged (blue) or augmented (white) by depletion of senescent cells by DQ treatment. f) Genome-wide distribution of relative H3K27me3 levels in 10 kb bins, in normal fibroblasts (mTmG; x-axis) or in fibroblasts on d12 of reprogramming (mTmG+dox; y-axis). The black dotted line indictes the mean H3K27me3 level in during reprogramming corresponding to each level of coverage before reprogramming. g) Heatmap indicating the augmentation of H3K37me3 hypermethylation imparted by D + Q treatment during reprogramming (concordant results were obtained using DTA fibroblasts), in genomic regions as defined in (F): note that removal of senescent cells selectively promotes augmented H3K27me3 methylation at regions with low coverage in normal fibroblasts, and that already undergo increases in H3K27me3 during normal reprogramming. h) Example genome browser view of H3K27me3 (top tracks) and H3K4me3 (bottom tracks) levels in iPS cells. Red arrow highlights the H3K4me3 peak at the promoter of the Dppa3 (Stella) gene. For A-H the integration of all examined independent biological replicates (n = 3) examined. The accession number for genome-wide date is PRJNA891955. i) qPCR analysis of xkr9 and ripply2 mRNA in control and D + Q-treated iPS cells. p-value evaluated by unpaired, two-tailed Student’s t-test with Welch’s correction, independent repeats, n = 3.