Extended Data Fig. 5: iPS cells derived in senescence-free conditions exhibit totipotent-like features.
From: p16High senescence restricts cellular plasticity during somatic cell reprogramming

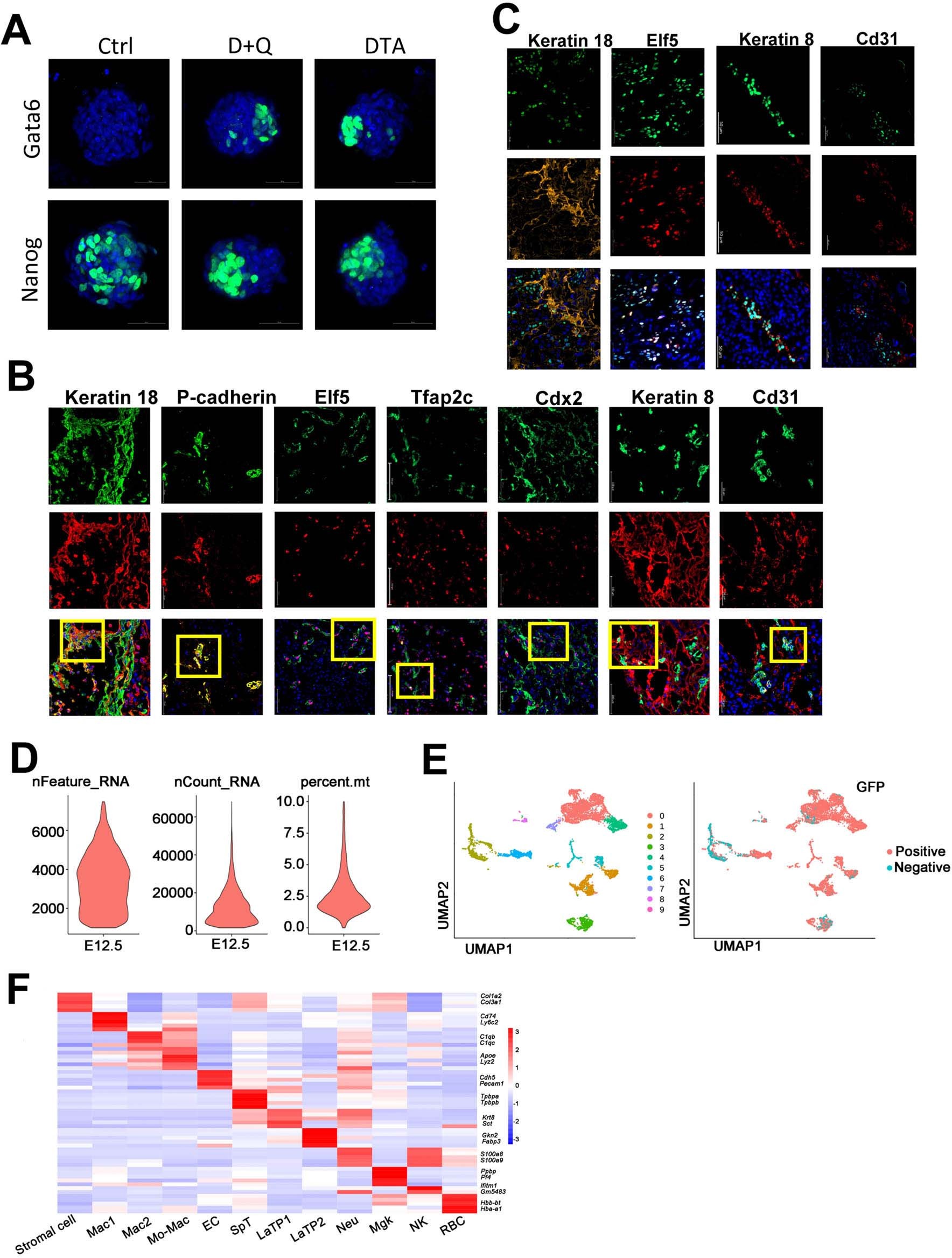
Analysis of Nanog and Gata6 protein content in blastoids, derived from a single cell of respective iPS cell line (Ctrl (mTmG), D + Q or DTA). Scale bar – 50 μm. b) Uncropped images of immunofluorescent analysis of 12 dpc placentas of chimeric embryo derived by aggregation of D + Q iPS with 8-cell morulas (related to Fig. 5d). Yellow boxes represent magnified part of images presented in Fig. 5d. Scale bars – 50 μm. c) Immunofluorescent analysis of 12 dpc placenta of chimeric embryo derived by aggregation of GFP−positive DTA iPS cells with 8-cell morulas. Scale bars - 50 μm. d) Violin plots showing the quality control results for single RNA-Seq analysis. e) Cell clusters in the 12.5dpc placental cells visualized by UMAP (left). Feature plots showing the expression of GFP for each cell cluster (right). f) Heatmap showing the DEGs (top 5 genes) for each cell cluster of GFP+ D + Q iPS-derived cells. Data plotted in graphs D-F is integration of all examined independent biological replicates (n = 3) examined. The accession number for scRNA-Seq data is CRA010829.