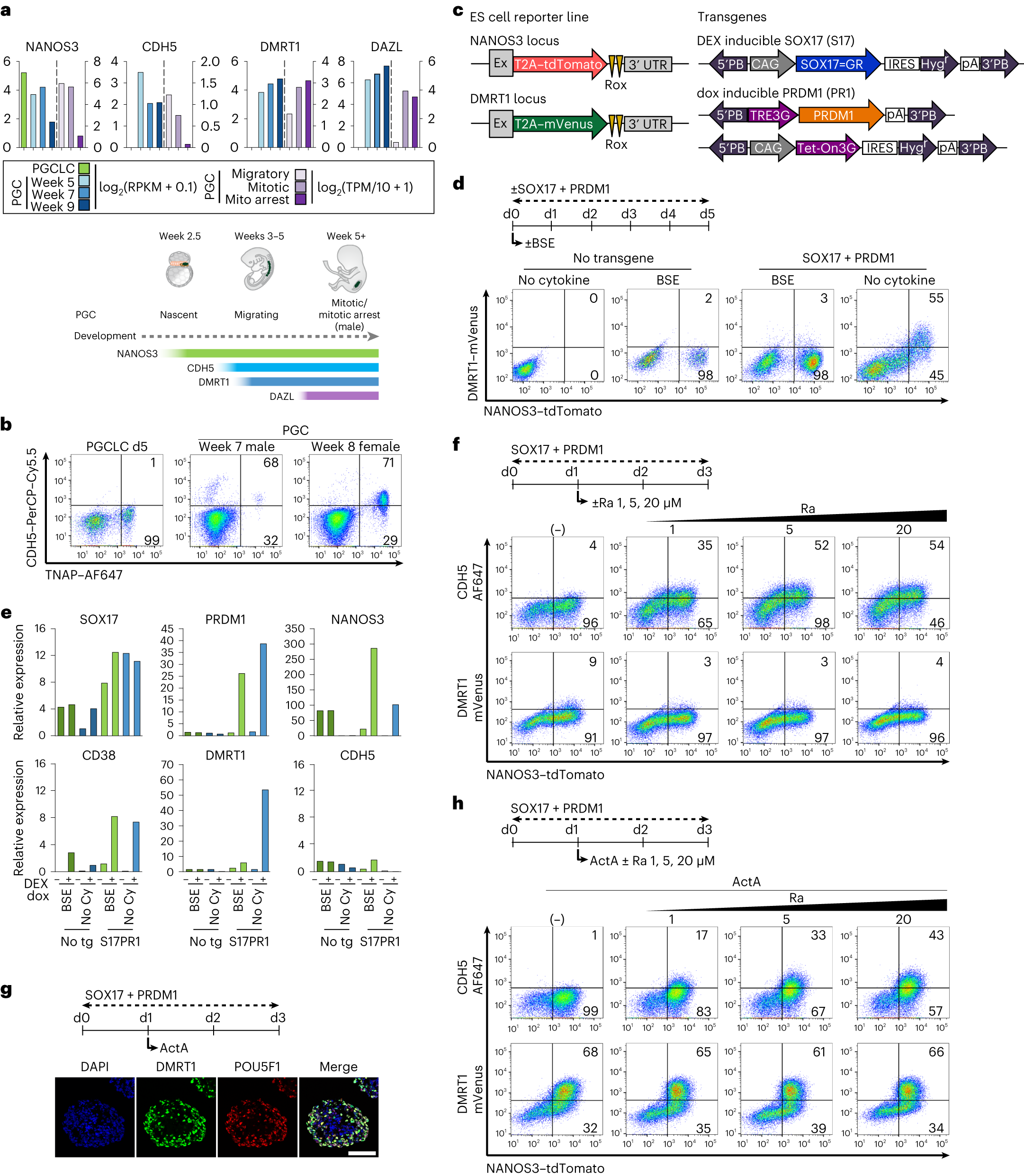
Fig. 1: Sustained signalling for PGCLC specification restricts subsequent development.

a, RNA-seq data6,14,24 of in vitro induced day 4 PGCLCs and in vivo PGCs. Top: bar plot represents mean (PGC weeks 5/7/9, n = 2 biological samples; migratory, 37 cells; mitotic, 332 cells; mitotic arrest, 309 cells). Bottom: stage-specific gene expression during human PGC development. Vertical dashed lines separate the two datasets based on their different vertical scales. b, Flow cytometry of CDH5 and TNAP for in vitro induced day (d)5 PGCLCs and in vivo PGCs from week 7 male and week 8 female. Values are percentage ratio of CDH5-positive and CDH5-negative population in TNAP-expressing cells. c, PiggyBac (PB) gene introduction for DEX-inducible SOX17=GR and dox-inducible PRDM1 in NANOS3–tdTomato/DMRT1–mVenus double reporter ES cells. d,e, Flow cytometry (d) and RT–qPCR (e) of PGCLC induction from parental NANOS3–tdTomato/DMRT1-mVenus reporter WIS2 ES cells (no transgene, no tg) and SOX17=GR/TRE–PRDM1 cell line (S17PR1) clone 1 treated with (SOX17 + PRDM1, +) or without (−) DEX and dox for 5 days with BSE (BMP2, SCF and EGF) or without cytokines (no cytokine, no Cy). Values in d are percentage ratio of DMRT1–mVenus-positive and DMRT1–mVenus-negative population in NANOS3–tdTomato-expressing cells. Values in e are normalized with GAPDH and relative changes against no tg/no Cy/DEXdox (−). A repeat experiment with independent clone with similar results shown in Extended Data Fig. 1f. f, Flow cytometry of NANOS3–tdTomato against DMRT1–mVenus and CDH5–AF647. Induction of SOX17 + PRDM1 for 3 days, with (1, 5, 20 µM) or without (−) Ra from day 2. Percentage ratio of CDH5 and DMRT1 in NANOS3–tdTomato-positive cells. g, Immunofluorescence for DMRT1 and POU5F1 co-staining on day 3 of SOX17 + PRDM1 induction with ActA 100 ng ml−1 from day 1. Scale bar, 100 μm. The experiment was repeated independently two times with similar results. h, Flow cytometry of NANOS3–tdTomato against DMRT1–mVenus and CDH5–AF647. Induction of SOX17 + PRDM1 for 3 days with ActA 100 ng ml−1 from day 1 with (Ra; 1, 5, 20 µM) or without (−) Ra from day 1. Percentage ratio of CDH5 and DMRT1 in NANOS3–tdTomato-positive cells.