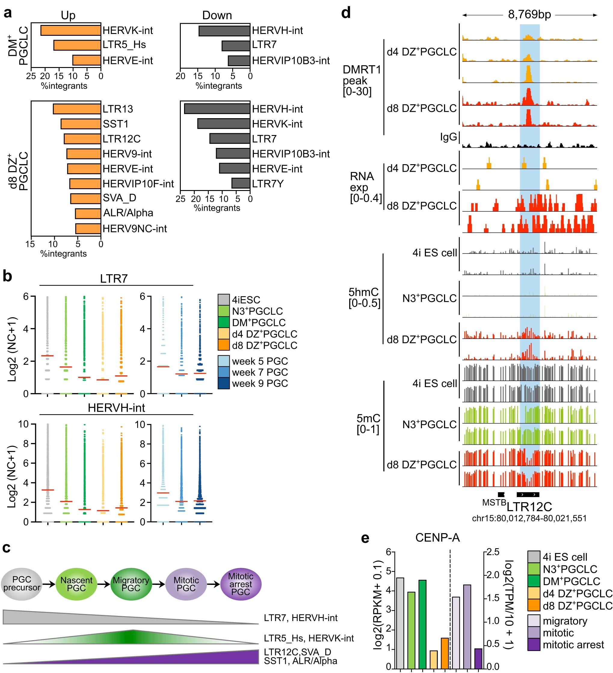
Extended Data Fig. 7: Regulation of genomic repeat elements and DMRT1 in human early germline.

(a) Differentially expressed repeats at |log Fold Changes (FC)|> 1 and FDR ≤ 0.05 in DM+ PGCLCs or d8 DZ+ PGCLCs versus 4i ES cells. The bar charts show the top subfamilies (> 200 total integrants in the human genome) with the percentage of differentially expressed integrants over total integrants. The data represents an integration of two biological replicates. (b) Dot plots for expression of genomic repeat subfamilies with read count≥1 in the sample set. Y-axis is log2 transformed (normalized count (NC) + 1). The mean value is indicated by a red bar in the dot plot. The data represents an integration of two biological replicates. (c) Schematic model for expression dynamics of repeat elements during human PGC development. (d) DMRT1 C&R peaks, bulk RNA-seq, 5hmC and 5mC at LTR12C in chromosome 15. (e) Expression of CENPA in 4iES cells, PGCLCs and PGCs from RNA-seq. Y-axes are log2 (RPKM + 0.1), left and log2 (TPM/10 + 1), right. Bar plot represents the mean (4iES cells and PGCLCs, n = 2 biological replicates; migratory, 37 cells; mitotic, 332 cells; mitotic arrest, 309 cells).