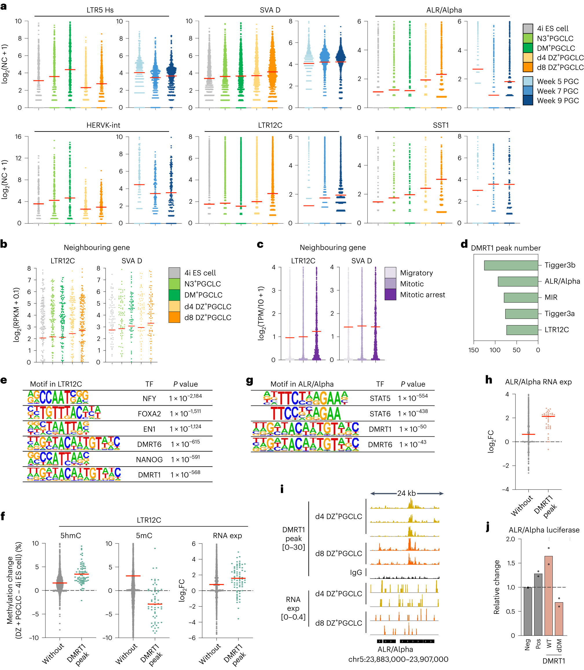
Fig. 7: Regulation of genomic repeat elements and DMRT1 in early human germline.

a, Expression of genomic repeats. The mean value is indicated by a red bar in the dot plot. NC, normalized count. b, Expression of genes nearest LTR12C (n = 206 genes) and SVA_D (n = 95 genes). The mean value is indicated by a red bar in the dot plot. c, Expression of genes nearest LTR12C (n = 1,093 genes) or SVA_D (n = 784 genes) in migratory/mitotic/mitotic arrest male PGCs. The mean value is indicated by a red bar in the dot plot. d, Top repeat subfamilies with DMRT1 peaks in day (d)8 DZ+PGCLCs. e, Topmost TF motifs enriched in LTR12C (n = 2,816). P values by binomial distributions. f, Methylation (5hmC/5mC) and RNA expression (exp) changes of LTR12C with (n = 77) or without (n = 2,739) DMRT1 peaks in d8 DZ+PGCLCs/4i ES cells. The mean value is indicated by a red bar in the dot plot. Dashed horizontal line indicates no change in % methylation (5hmC and 5mC) or RNA expression levels (RNA exp). FC, fold changes. g, Topmost TF motifs at ALR/Alpha (n = 1,912). P values by binomial distributions. h, Expression changes of ALR/Alpha with (n = 41) or without (n = 1,871) DMRT1 peaks in d8 DZ+PGCLCs/4i ES cells. The mean value is indicated by a red bar in the dot plot. Dashed horizontal line marks no change in ALR/Alpha RNA expression. FC, fold changes. The data in a–h represent an integration of two biological replicates. i, DMRT1 CR peaks and RNA-seq at ALR/Alpha. j, Luciferase assay for ALR/Alpha and that with DMRT1 motif deletion (dDM) after DMRT1 induction. Empty luciferase vector (Neg: negative control) and that with SV40 enhancer (Pos: positive control). Relative values against Neg. Independent experiments, n = 2. Dashed horizontal line indicates the empty luciferase vector signal activity (Neg sample), set to 1.