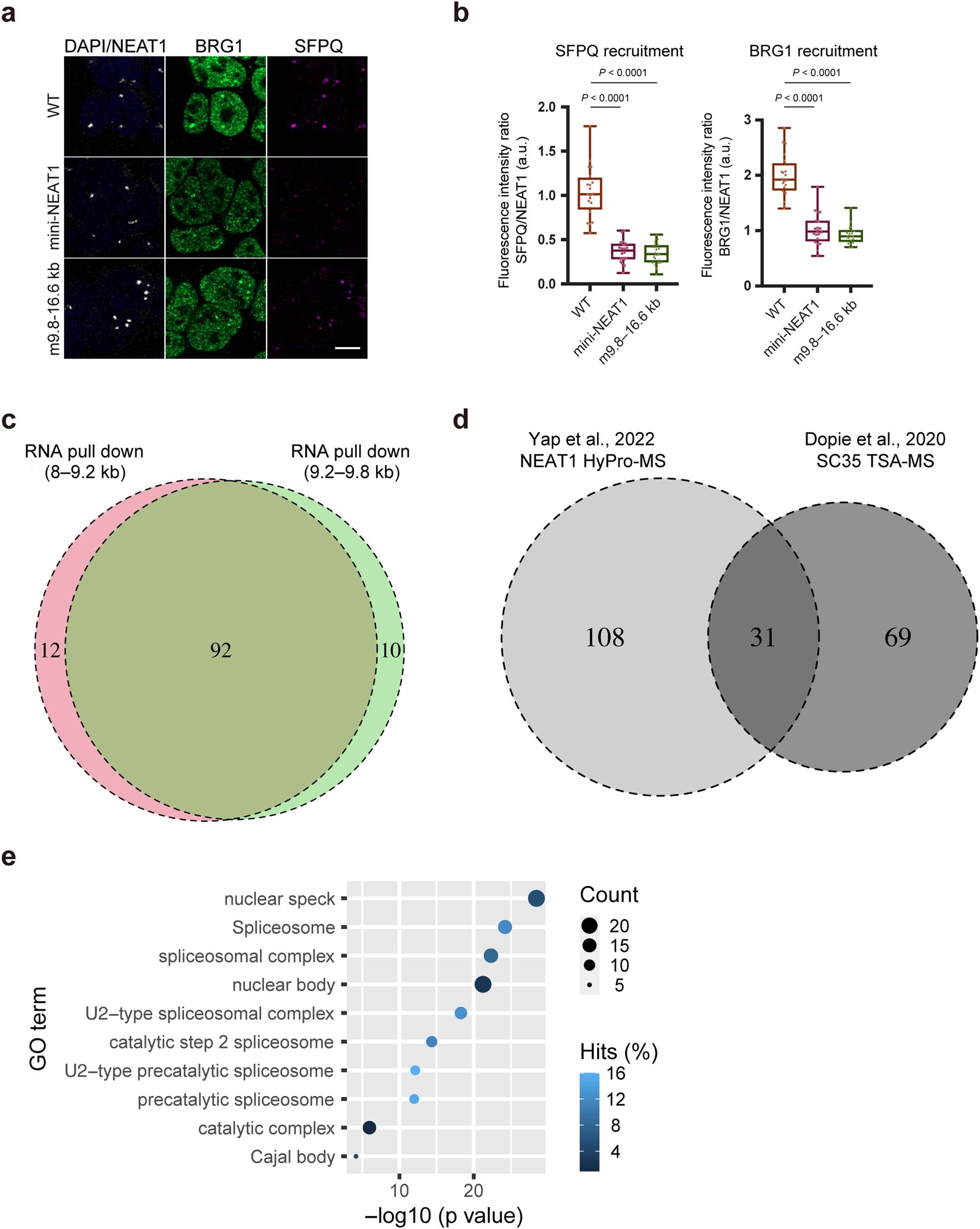
Extended Data Fig. 5: U2 snRNP components are included in both NS and PS proteomes.

a, Confocal observation of PSs, BRG1, and SFPQ in HAP1 WT, mini-NEAT, and m9.8–16.6 kb mutant cells treated with MG132 (5 μM for 6 h). PSs were visualized by NEAT1 RNA-FISH with NEAT1_5′ probe (white). BRG1 (green) and SFPQ (magenta) were visualized by IF. Nuclei were stained with DAPI. Scale bar, 10 μm. b, Quantification of fluorescence intensity ratio (PSPs/NEAT1) observed in a (all samples: n = 30). Each box plot shows the median (inside line), 25th-75th percentiles (box bottom to top), and minimum-maximum values (whisker bottom to top). Data were compared using Kruskal-Wallis ANOVA and post hoc Dunn’s multiple comparison test. If the statistical test showed no significant difference (P > 0.05), it is not specified in the figure. c,d, Venn diagram showing the overlap between 8–9.2 kb and 9.2–9.8 kb of RNA pulldown (c), or between NEAT1 HyPro-MS39 and SC35 TSA-MS38 (d). e, Top 10 GO:CC enrichment for proteins shared between NEAT1 HyPro-MS39 and SC35 TSA-MS38. Source numerical data are available in source data.