Extended Data Fig. 8: Mn2+-induced COPII condensation promotes enrichment of the transport machinery.
From: Manganese regulation of COPII condensation controls circulating lipid homeostasis

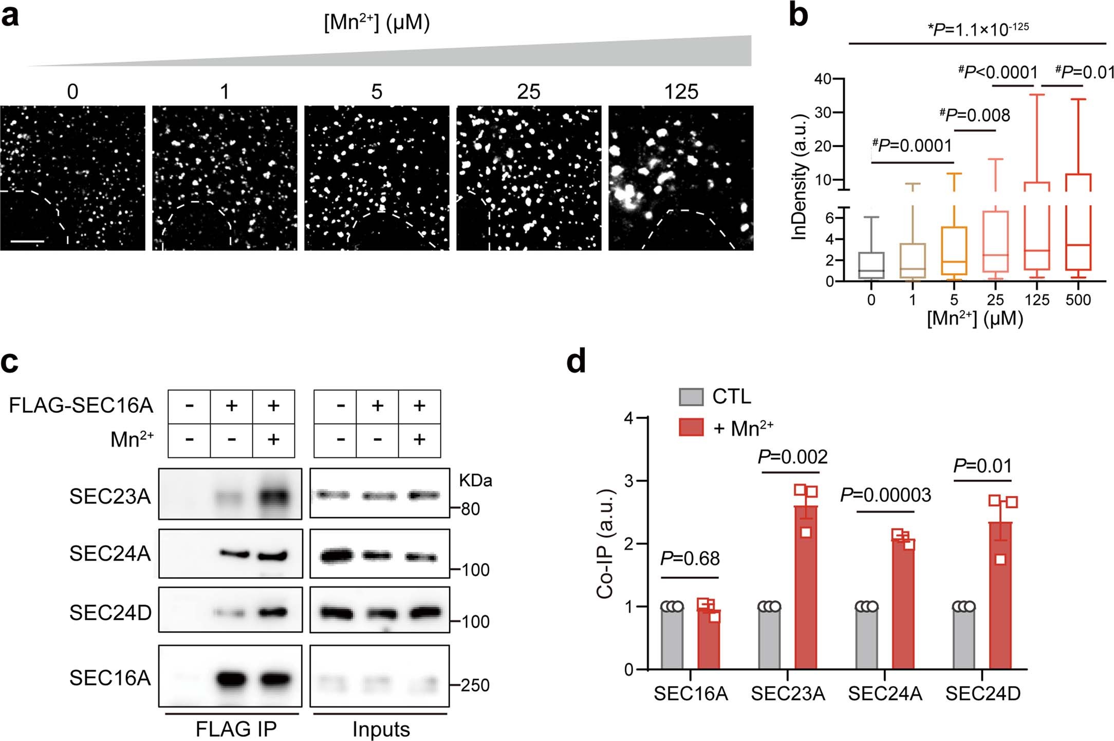
a, Dose-dependent promotion of cellular COPII condensation by the manganese signal. Primary hepatocytes were treated with 5 μM of TPEN for 30 min, followed by treatments of MnCl2 at the indicated doses for 8 hours and stained for endogenous SEC24A. b, Quantification of the integrated signals of SEC24A puncta in (a). n = 11248 puncta for 0 μM, 8280 puncta for 1 μM, 8942 puncta for 5 μM, 4678 puncta for 25 μM, 4478 puncta for 125 μM, and 4566 puncta for 500 μM pooled from 10 cells for each group. For a and b, representative of 3 biological independent experiments is shown. Lines represent median; edges represent the interquartile range; whiskers represent the 5% percentile and 95% percentile. *P values were determined by one-way ANOVA test. #P values were determined by the posthoc test of Tukey. c, Mn2+ enhances cellular interaction of SEC16A and SEC23/24. HEK293A cells expressing FLAG-SEC16A treated with or without 500 μM of MnCl2 were lysed and subjected to anti-FLAG IP. Representative of 3 independent experiments is shown. d, Quantification of the IB signals in (c). n = 3 biological independent experiments. Data are shown as mean ± SEM. P values were determined by unpaired two-sided Student’s t-test. Scale bars, 5μm. Source numerical data and unprocessed blots are available in Source Data.