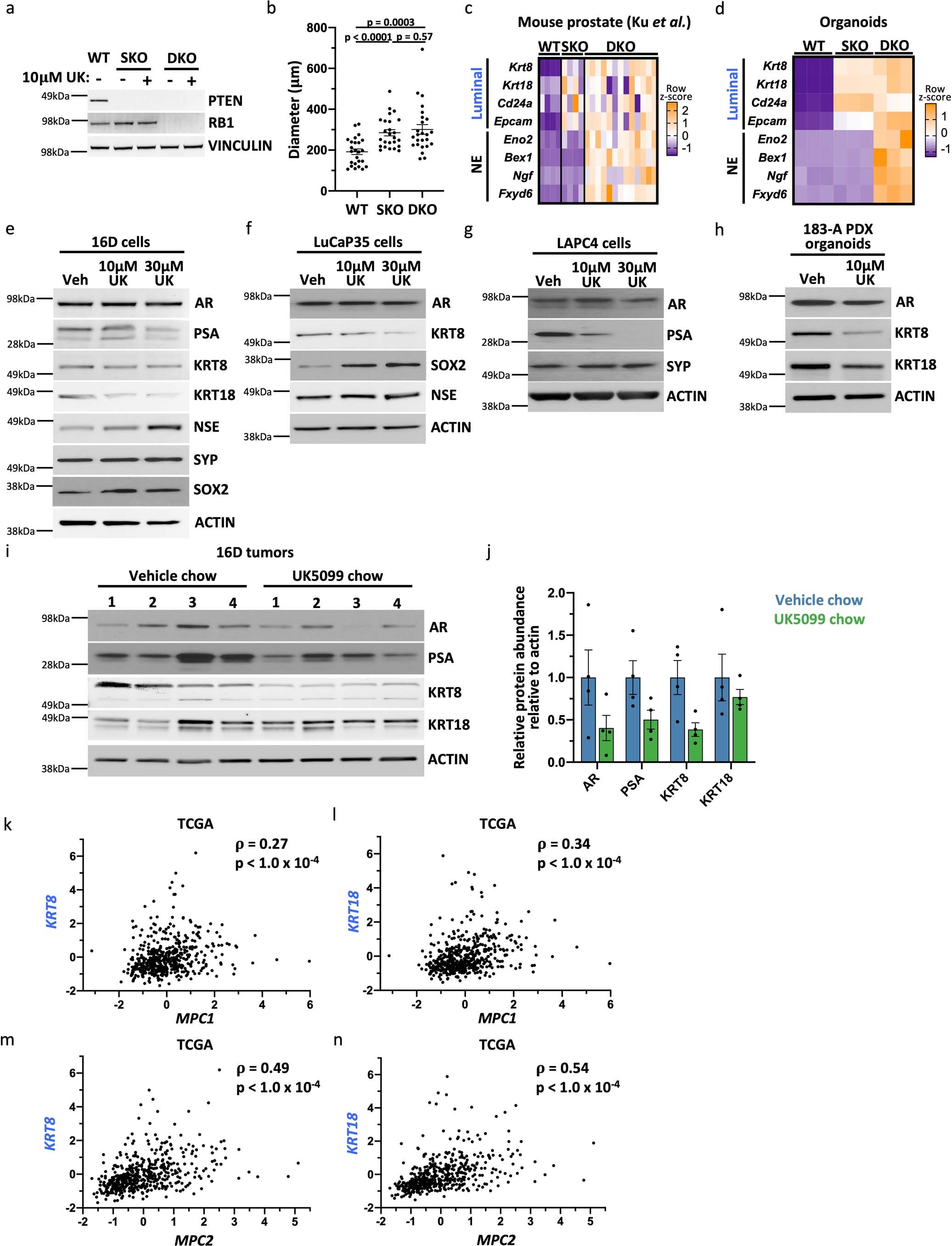
Extended Data Fig. 6: Inhibition of the mitochondrial pyruvate carrier antagonizes luminal lineage identity in models of prostate cancer.

(a) Western blot validation of knockout of Pten in single knockout (SKO) and double knockout (DKO) mouse prostate organoids and validation of knockout of Rb1 in DKO organoids. (b) Organoid diameter (micrometers) of wildtype (WT), SKO and DKO organoids (n = 25 independent biological samples). Error bars represent SEM. (c) Heatmap of canonical luminal and neuroendocrine markers in WT, SKO and DKO mouse prostates from RNA sequencing data published in Ku et al27. (d) Heatmap of canonical luminal and neuroendocrine markers in WT, SKO and DKO mouse organoids from RNA sequencing data. (e-i) Western blot analysis of lineage markers AR, PSA, KRT8, KRT18, NSE, SYP, and SOX2 in human 16D cell line (e), LuCaP35 cell line (f), LAPC4 cell line (g), 183-A PDX organoids (h), and 16D subcutaneous tumours (i). (j) Quantification of Western blot in panel I (n = 4 independent tumors). Data are shown as mean ± SEM. (k-l) Correlation analysis of z-score expression of the luminal marker KRT8 (k) or KRT18 (l) with MPC1 in 499 primary prostate carcinomas from The Cancer Genome Atlas (TCGA)28. (m-n) Correlation analysis of z-score expression of the luminal marker KRT8 (m) or KRT18 (n) with MPC2 in 499 primary prostate carcinomas from TCGA28. Correlation analysis was performed using Spearman’s correlation with a two-tailed p-value. p-values in (b) were calculated using an unpaired two-tailed t-test with Welch’s correction.