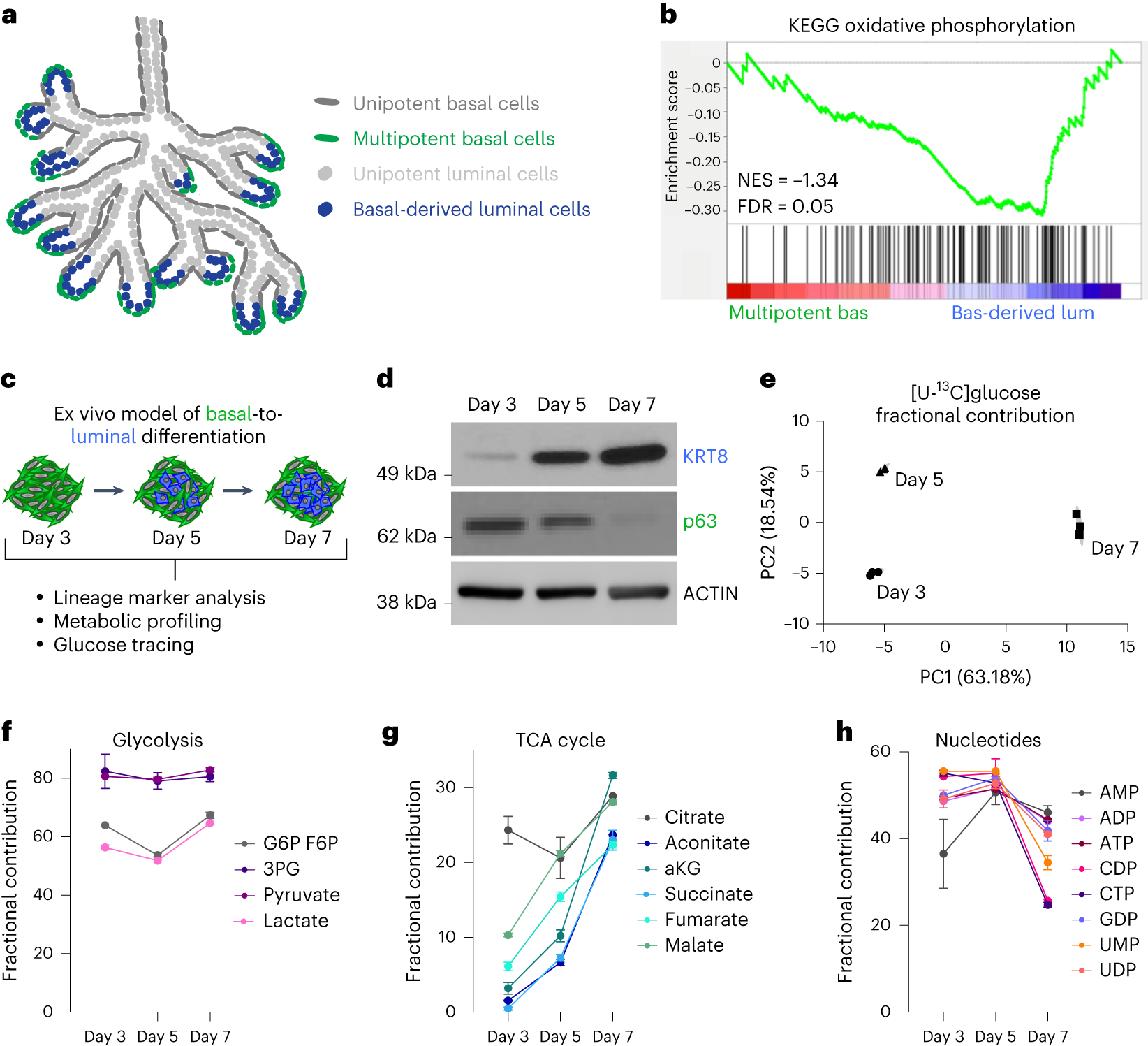
Fig. 2: Basal-to-luminal differentiation is accompanied by increased pyruvate oxidation.

a, Schematic of in vivo model of basal-to-luminal differentiation in P10–P12 murine prostate. b, GSEA showing enrichment of KEGG oxidative phosphorylation in basal-derived luminal cells relative to multipotent basal cells in vivo. c, Schematic of lineage marker analysis, metabolic profiling and glucose tracing performed on primary basal-derived mouse organoids 3, 5 and 7 d after plating into organoid culture. d, Western blot analysis of the luminal marker KRT8 and the basal marker p63 in basal-derived organoids. e, PCA of fractional contribution from [U-13C]glucose metabolic tracing data of basal-derived organoids with three technical replicates per timepoint. Organoids were cultured with [U-13C]glucose 48 h before collecting metabolites at each timepoint. f–h, Fractional contribution from [U-13C]glucose to glycolytic (f), TCA cycle (g) and nucleotide intermediates (h) in basal-derived organoids with three technical replicates per timepoint. For all panels, data are shown as mean ± s.e.m. NES, normalized enrichment score; PC1, principal component 1; PC2, principal component 2.