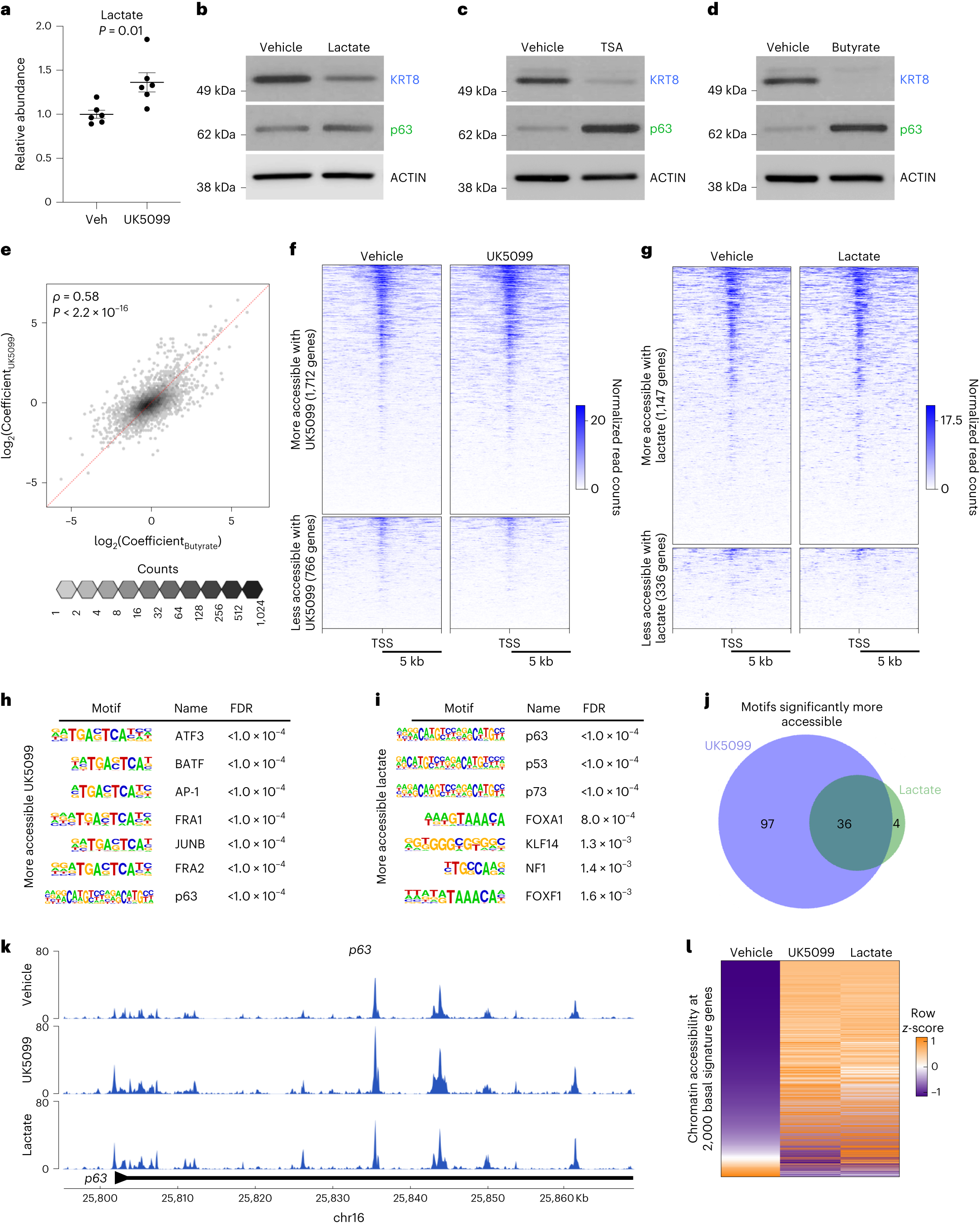
Fig. 5: Intracellular lactate accumulation results in large-scale chromatin remodelling of key lineage-specific transcription factors.

a, Extracellular lactate abundance in primary basal-derived mouse organoids treated with vehicle or 10 μM UK5099 for 7 d (n = 6 independent biological replicates). Error bars represent s.e.m. P value was calculated using an unpaired two-tailed t-test with Welch’s correction. b–d, Western blot analysis of the luminal marker KRT8 and the basal marker p63 in basal-derived organoids treated with vehicle or 20 mM sodium lactate (b), 10 nM Trichostatin A (TSA) (c) or 1 mM sodium butyrate (d) for 7 d. e, Spearman’s correlation between log2Coefficients of UK5099 and Butyrate effects for each gene (r = 0.58, P < 2.2 × 10−16). Each hexagonal bin represents a region of the plot with the colour denoting the number of genes that fall within that region. The red dotted line represents x = y. f, Heatmap of 1,712 hyper-accessible genes and 766 hypo-accessible genes (fold change ≥ 1.5 or fold change ≤ 0.5) in basal-derived mouse organoids treated with vehicle or 10 μM UK5099 for 7 d. g, Heatmap of 1,147 hyper-accessible genes and 336 hypo-accessible genes (fold change ≥ 1.5 or fold change ≤ 0.5) in basal-derived mouse organoids treated with vehicle or 20 mM sodium lactate for 7 d. h,i, Seven most significantly enriched transcription factor binding motifs in more accessible regions in organoids treated with 10 μM UK5099 (h) or 20 mM sodium lactate (i). The FDR was controlled using the Benjamini–Hochberg method. j, Venn diagram depicting overlap in significantly enriched transcription factor binding motifs in more accessible regions in UK5099-treated and lactate-supplemented organoids. k, Browser track depicting ATAC-seq peaks in p63 gene in vehicle-treated, UK5099-treated and lactate-supplemented organoids. l, Heatmap of chromatin accessibility of 2,000 basal signature genes in vehicle-treated, UK5099-treated and lactate-supplemented organoids. TSS, transcription start site.