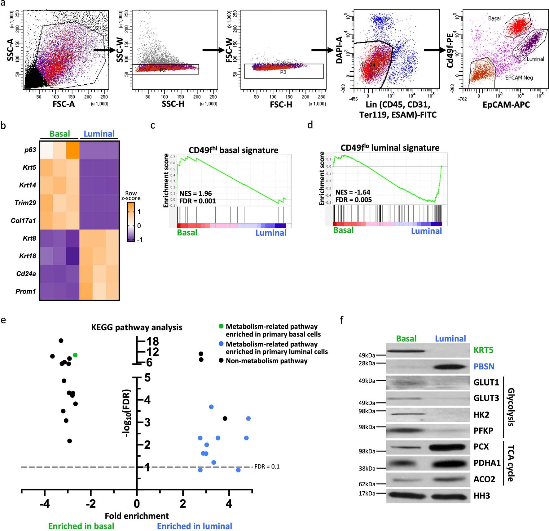
Extended Data Fig. 1: Validation of basal and luminal mouse prostate cell isolation and evaluation of metabolic pathways.

(a) Gating scheme for isolating primary basal and luminal cells from mouse prostate. (b) Heatmap of select canonical basal and luminal markers from RNA sequencing of primary basal and luminal mouse prostate cells with three biological replicates. (c) Gene set enrichment analysis (GSEA) showing positive enrichment of CD49fhigh signature in basal cells relative to luminal cells. (d) GSEA showing positive enrichment of CD49flow signature18 in luminal cells relative to basal cells. (e) 30 pathways most enriched in differentially abundant genes (log2(fold change) ≥ 1, FDR < 0.2) in basal and luminal cells identified by KEGG pathway analysis. Metabolism-related pathways highlighted in green (basal-enriched) and blue (luminal-enriched). (f) Western blot analysis of select glycolytic and TCA cycle enzymes in basal and luminal cells.