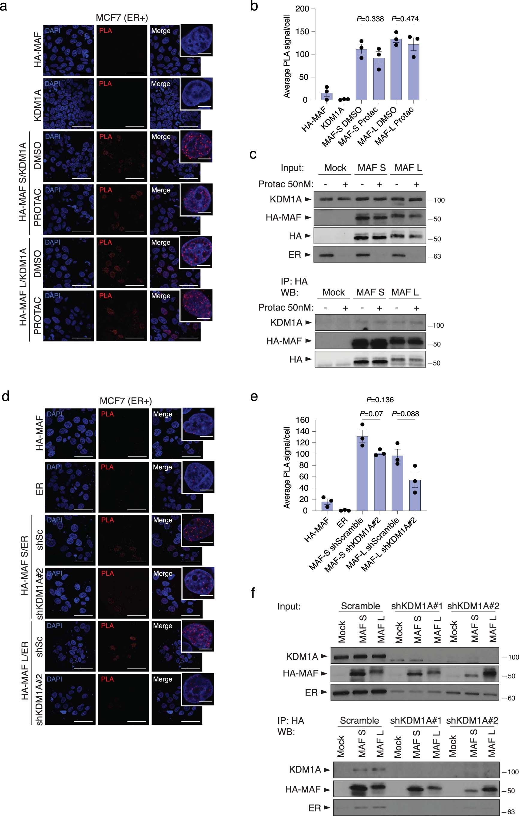
Extended Data Fig. 9: ER and MAF interaction dependency on KDM1A.
From: MAF amplification licenses ERα through epigenetic remodelling to drive breast cancer metastasis

a, Proximity ligation assay (PLA) of HA or KDM1A antibody alone or both antibodies together in MAF-overexpressing MCF7 cells treated with DMSO or ER-PROTAC (50 nM) 24 h prior to fixation. Representative confocal microscopy images for PLA red signal and DAPI nuclear staining with magnified inset are shown. Scale bar, 50 μm; inset scale bar, 10 μm. b, PLA signal quantification. Each dot represents the average PLA signal from 50 to 142 nuclei per condition. n = 3 biological replicates. Bars represent mean ± sem. Statistical significance, two-tailed Wilcoxon n-test. c, Representative immunoblots showing HA co-IP of HA-tagged MAF (S or L isoforms) with endogenous KDM1A upon ER degradation with a PROTAC. d, PLA of HA or ER antibody alone or both antibodies together in MAF-overexpressing MCF7 cells transduced with scrambled (shSc) or KDM1A-targeted shRNA. Representative confocal microscopy images for PLA red signal and DAPI nuclear staining with magnified inset are shown. Scale bar, 50 μm; inset scale bar, 10 μm. e, PLA quantification. Each dot represents the average PLA signal from 53 to 126 nuclei per condition. n = 3 biological replicates. Bars represent mean ± sem. Statistical significance, two-tailed Wilcoxon rank-sum test. f, Representative immunoblots showing HA co-IP of HA-tagged MAF (S or L isoforms) with endogenous ER in cells transduced with scrambled or KDM1A-targeted shRNAs.