Extended Data Fig. 3: Effects of COPB2 depletion on senescent cells.
From: COPI vesicle formation and N-myristoylation are targetable vulnerabilities of senescent cells

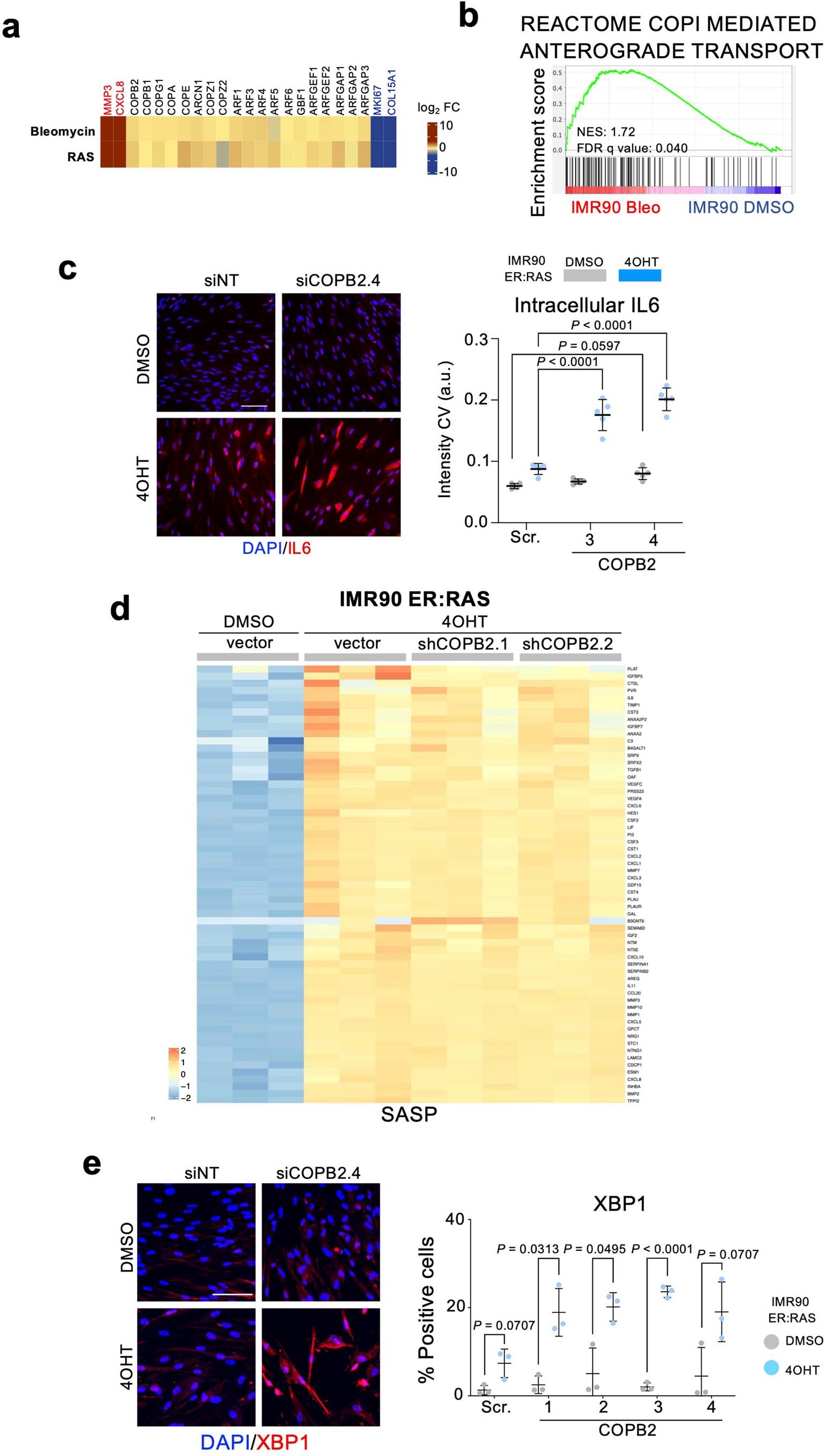
a, Heatmap derived from RNA-Seq data showing the relative mRNA levels of COPI components (in black) in senescent cells. As a reference, relative levels of MMP3 and CXCL8 (upregulated during senescence in red) and MKI67 and COL15A1 (downregulated during senescence, in blue) are included. Represented are the log2Fold change (FC) in oncogene-induced senescent (RAS) or therapy-induced senescent (BLEO) IMR90 ER:RAS or IMR90 cells transduced with shRNA vector, induced to senesce for 10 days and measured relative to respective cell lines treated with DMSO (n = 3). b, GSEA plot of COPI-mediated transport signature in bleomycin treated IMR90 10 days post senescence induction. NES, normalized enrichment score; FDR, false discovery rate. c, Quantification of intracellular levels of IL6 in senescent (4OHT) and control (DMSO) IMR90 ER:RAS cells after transfection with the indicated siRNAs (n = 4). Representative IF image (left) Scale Bar, 100 µm. Statistical test performed using two-way ANOVA. d, Heatmap derived of RNA-Seq data showing the relative mRNA levels of SASP components in the indicated cells. Data represented as row z-score normalized. (n = 3). e, Quantification of percentage nuclear XBP1 positive by IF in senescent (4OHT) and control (DMSO) IMR90 ER:RAS cells after transfection with the indicated siRNAs (n = 3). Representative IF image (left). Scale Bar, 100 µm. Unpaired two-tailed, student’s t-test. Data is represented throughout the figure as mean ± SD unless otherwise stated. N represents number of independent experiments throughout figure. Source numerical data are available in source data.