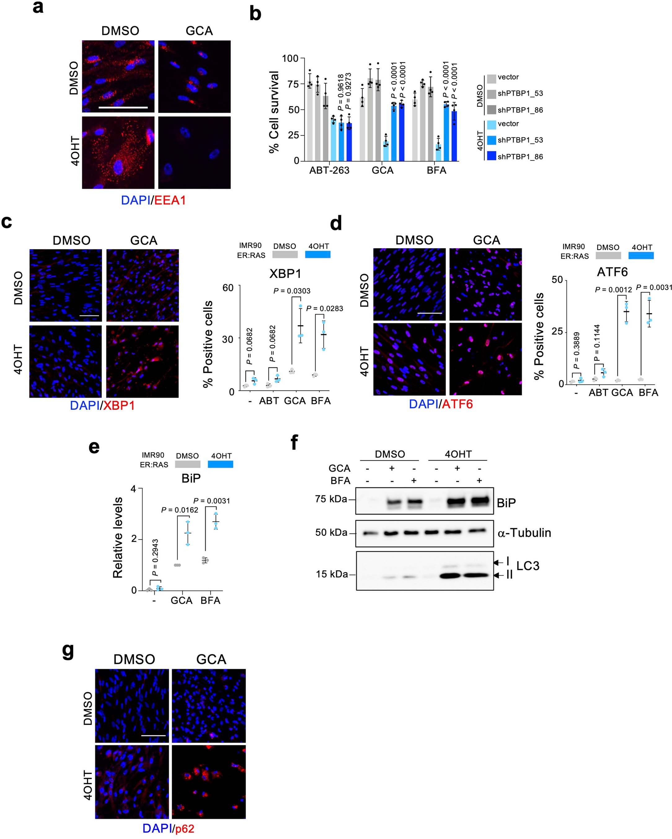
Extended Data Fig. 4: Effects of COPI inhibition in the unfolded protein response and autophagy.
From: COPI vesicle formation and N-myristoylation are targetable vulnerabilities of senescent cells

a, Representative IF images of EEA1 staining in control (DMSO) and senescent (4OHT) IMR90 ER:RAS treated with either DMSO, 1.25 µM of golgicide A (GCA) or brefeldin A (BFA) for 48 h, 7 days after senescence induction. (n = 3) (Quantification provided in Fig. 4b) Scale bar, 100 µm. b, Percentage cell survival of senescent (4OHT) and control (DMSO) IMR90 ER:RAS cells transduced with indicated shRNA or vector and treated with either ABT-263, 1.25 µM GCA or 150 nM BFA for 72 h, 7 days after senescence induction (n = 4). Ordinary Two-way ANOVA with comparison is to the corresponding IMR90 ER: RAS vector +4OHT condition. c-d, Percentage cells positive for nuclear XBP1 (c) and ATF6 (d) by IF, 48 hours after either control (DMSO) or oncogene-induced senescent (4OHT) cells were treated with either 1 µM ABT-263, 1.25 µM GCA or 150 nM BFA (n = 3). Representative IF images (left, c and d). Scale Bar, 100 µm. Significance was calculated using unpaired, two-tailed, Student’s t-test. e-f, Quantification (e) of the level of BiP protein (relative to α-tubulin) as assessed by western blot of either control (DMSO) or senescent (4OHT) 48 h after treatment with either 1.25 µM GCA or 150 nM BFA (n = 3) and 7 days after senescence induction. Unpaired, two-tailed, Student’s t-test. Representative immunoblot (out of three independent experiments) (f) shown for BiP, α-tubulin, and LC3 is shown. Immunoblot of α-tubulin is included as a loading control. g, Representative IF images for p62/SQSTM1 immunostaining are shown for control (DMSO) and senescent (4OHT) IMR90 ER: RAS treated with 1.25 µM GCA for 48 h 7 days post senescence induction (Quantification provided in Fig. 4h) (n = 3). Scale bar, 100 µm. Data throughout figure represented as mean ± SD where applicable. N represents independent experiments throughout figure. Source numerical data and unprocessed blots are available in source data.