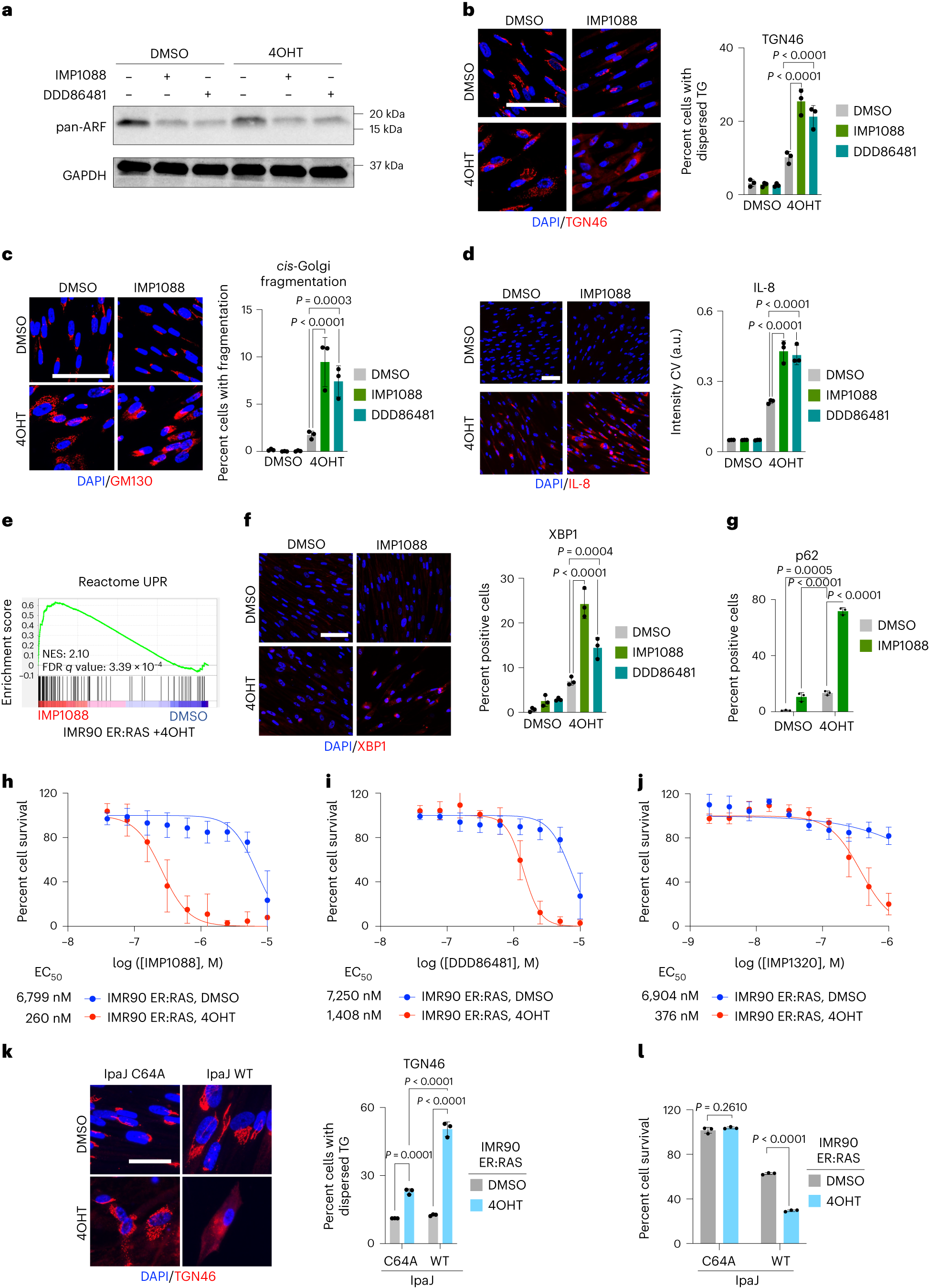
Fig. 6: NMTi phenocopy COPI inhibition and are senolytic.
From: COPI vesicle formation and N-myristoylation are targetable vulnerabilities of senescent cells

a, Western blots of ARF GTPases for control (DMSO) or senescent (4OHT) IMR90 ER:RAS cells 72 h after treatment with 300 nM IMP1088 or 1.5 µM DDD86481, seven days after senescence induction. An immunoblot of GAPDH is included as a loading control. Representative immunoblots from three independent experiments are shown. b–d, Right: quantification of IF staining for trans-Golgi (TG) dispersal (TGN46, b), cis-Golgi dispersal (GM130, c) and intracellular levels of IL-8 (d) in control (DMSO) or senescent (4OHT) IMR90 ER:RAS cells five days after treatment with 300 nM IMP1088 or 1.5 µM DDD86481, seven days after senescence (n = 3). Left: representative IF images. Scale bars, 100 µm. e, GSEA plot of the UPR gene signature in IMR90 ER:RAS treated with the NMTi IMP1088. f, Right: quantification of XBP1 IF staining in control (DMSO) or senescent (4OHT) IMR90 ER:RAS cells treated for five days with 300 nM IMP1088 or 1.5 µM DDD86481 seven days after senescence induction (n = 3). Left: representative IF images. Scale bar, 100 µm. g, Quantification of IF staining for p62/SQSTM1. Control (DMSO) or senescent (4OHT) IMR90 ER:RAS cells were treated with 300 nM IMP1088 or 1.5 µM DDD86481 seven days after senescence induction for five days (n = 3). h–j, Dose–response curves of control (DMSO) or senescent (4OHT) IMR90 ER:RAS cells treated for seven days with NMT inhibitors, seven days after senescence induction, with IMP1088 (h, n = 9), DDD86481 (i, n = 5) and IMP1320 (j, n = 4). k, Right: quantification of dispersed trans-Golgi in C64A or WT IpaJ transduced control (DMSO) or senescent (4OHT) IMR90 ER:RAS cells (n = 3) seven days post senescence induction. Left: representative IF images. Scale bar, 50 μm. l, Percentage survival of C46A or WT IpaJ transduced control (DMSO) or senescent (4OHT) IMR90 ER:RAS cells seven days post senescence induction. Survival is measured relative to vector-transduced cells. Unpaired two-tailed Student’s t-test (n = 3). Data are presented as mean ± s.d. Statistical analysis was performed throughout the figure by ordinary two-way ANOVA unless otherwise specified. n represents independent experiments throughout. Source numerical data and unprocessed blots are available as source data.