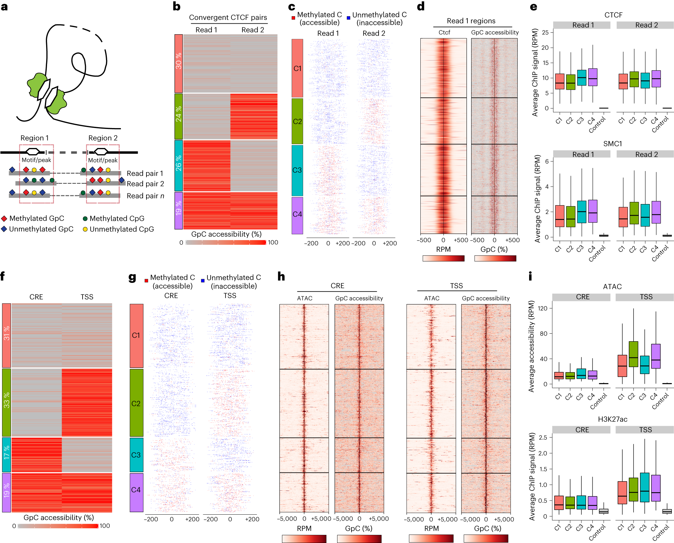
Fig. 3: 3DRAM-seq enables paired co-accessibility measurements at single-molecule resolution.

a, Schematic overview of the single-molecule co-accessibility assay. b, Clustered average paired co-accessibility levels in a 100 bp windows centred at convergent CTCF motifs separated by at least 1 kb (k-means clustering, k = 4). c, Same as b but showing the methylation status of individual GpC dinucleotides in each read. d, Average CTCF ChIP–seq signal and GpC accessibility levels in a ±500 bp window for the same read 1 regions containing the CTCF forward motif as in b. e, Boxplots displaying CTCF or SMC1 (ref. 60) ChIP–seq signals in a ±100 bp window centred at regions identified and clustered in b as well as randomized control regions for each (n = 483 (C1), 376 (C2), 418 (C3), 302 (C4) and 1,576 (control) regions). f,g, Same as b and c but for read pairs containing a CRE (defined as a distal open chromatic region) on read 1 and a TSS at read 2. Read pairs span at least 5 kb. Odds ratio = 1.07, P = 0.6. h, ATAC–seq signal and GpC accessibility in a ±5 kb window for the same regions as in f. i, Boxplots display ATAC–seq and H3K27ac ChIP–seq signals in a ±250 bp window centred at the CRE or TSS with randomized control regions for each (n = 288 (C1), 310 (C2), 155 (C3), 181 (C4) and 928 (control) regions). Clusters as in f. All boxplots display median (line), 25th and 75th percentiles (box limits), and 10th and 90th percentiles (whiskers).