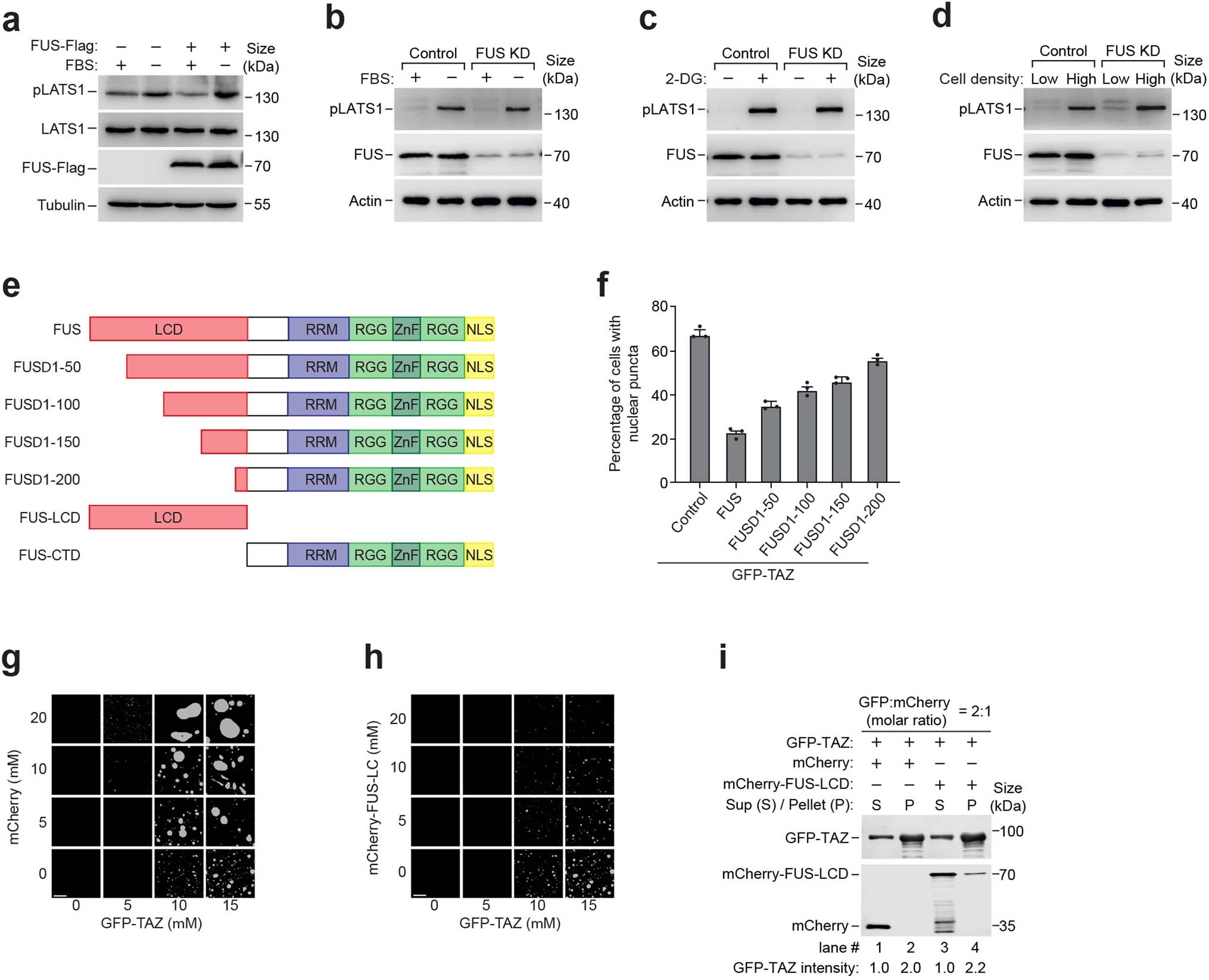
Extended Data Fig. 3: FUS doesn’t affect Hippo signaling activity and directly inhibits TAZ LLPS.
From: A chaperone-like function of FUS ensures TAZ condensate dynamics and transcriptional activation

a, Cells expressing FUS or not were serum-starved for 16 h and then treated with 10% FBS for 1 h. Cell lysates were analyzed by Western blotting (WB) for the indicated proteins. b-d, Control or FUS KD cells were treated as indicated and then analyzed as in a. e, Diagram depicting the protein domains and different FUS variants. f, Percentage of cells that showed GFP-TAZ puncta in cells co-expressed with or without different FUS variants as indicated. Data are mean ± SEM. n = 3 biologically independent samples. g,h, GFP-TAZ mixed with mCherry (g) or mCherry-FUS-LCD (h) at the indicated protein concentrations were analyzed for the formation of droplets at 150 mM NaCl. Scale bar, 50 μm. i, GFP-TAZ mixed with mCherry or mCherry-FUS-LCD at the indicated molar ratio was subjected to droplet co-sedimentation assay and analyzed by WB. S, supernatant; P, pellet. Relative intensities of GFP-TAZ are shown at the bottom.