Extended Data Fig. 6: FUS is required for the reversible liquid character of TAZ condensates in cells.
From: A chaperone-like function of FUS ensures TAZ condensate dynamics and transcriptional activation

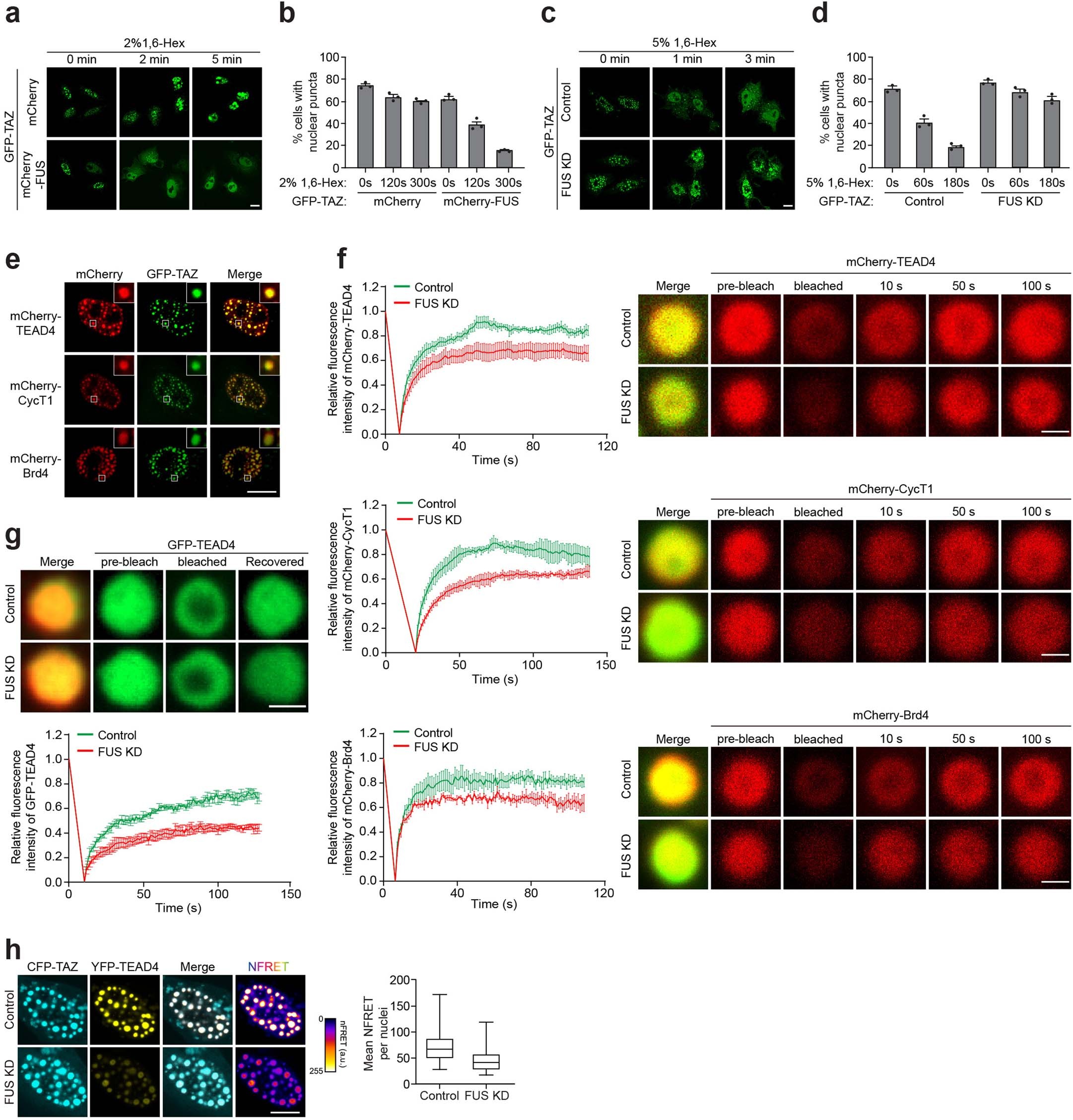
a, Confocal microscopy images of cells expressing GFP-TAZ together with mCherry or mCherry-FUS following different time periods of 1,6-hexanediol treatment. Scale bar, 10 μm. b, Quantification of the percentage of cells showing nuclear puncta as in a. Data are mean ± SEM. n = 3 biologically independent samples. c, Confocal microscopy images of control or FUS KD cells expressing GFP-TAZ following different time periods of 1,6-hexanediol treatment. Scale bar, 10 μm. d, Quantification of the percentage of cells showing nuclear puncta as in c. Data are mean ± SEM. n = 3 biologically independent samples. e, Cells expressing GFP-TAZ together with mCherry-TEAD4, mCherry-CycT1, or mCherry-Brd4 were examined by fluorescence microscopy. Scale bar, 10 μm. f, Cells co-expressing GFP-TAZ along with mCherry-TEAD4, mCherry-CycT1, or mCherry-Brd4 were subjected to FRAP analysis for the mCherry-tagged fusion proteins. Representative images showing the mCherry signals within a TAZ condensate before and at different time points after photobleaching. Scale bar, 1 μm. Data are mean ± SEM. n = 5 biologically independent samples. g, Cells co-expressing mScarlet-TAZ along with GFP-TEAD4 were subjected to FRAP analysis as in f. Representative images showing the GFP signals within a TAZ condensate before and after photobleaching. Scale bar, 1 μm. Data are mean ± SEM. n = 3 biologically independent samples. h, Control or FUS KD cells expressing CFP-TAZ together with YFP-TEAD4 were analyzed by FRET microscopy. The last column shows the normalized FRET images. Bottom: Box plots showing the mean NFRET per nuclei. Scale bar, 10 μm. n = 199 cells, pooled from 3 independent replicates.