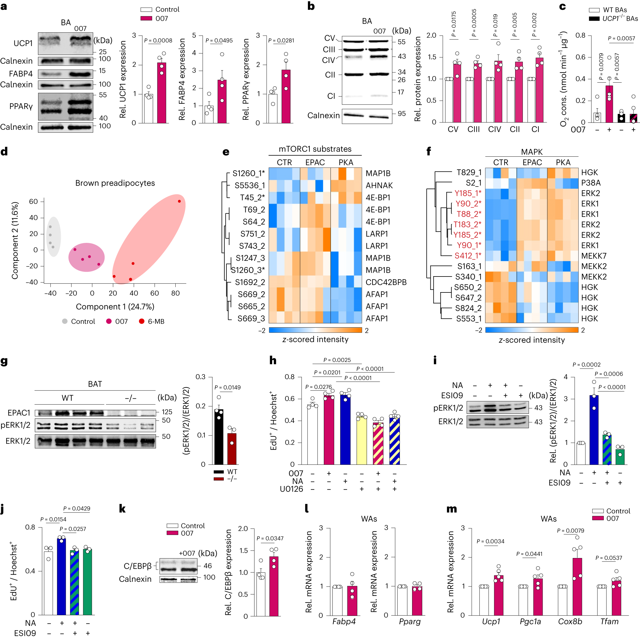
Fig. 1: Activation of EPAC1 promotes brown adipogenesis.
From: EPAC1 enhances brown fat growth and beige adipogenesis

a–c, Brown adipocytes (BAs) were differentiated in the presence and absence of 007 during differentiation (from day −2 to day 7). a, Representative immunoblot (left) and quantification (right) of UCP1, FABP4 and PPARγ. n = 4 independent experiments. b, Representative immunoblot (right) and quantification (left) of mitochondrial complex components. n = 4 independent experiments. c, Quantification of UCP1-dependent respiration of WT and Ucp1−/− brown adipocytes with or without 007. n = 5 (WT) and n = 3 (Ucp1−/−) independent experiments. Cons., consumption. d, Principal component analysis showing different phosphoproteomic signatures in control-, 007- and 6-MB-treated samples. n = 4 biologically independent samples. e,f, Supervised hierarchical clustering of mTORC1 substrates (e) and MAPK (f). The position of phosphorylation and the multiplicity of phosphopeptide are indicated; the asterisks mark regulatory sites (red, activating). n = 4 biologically independent samples. g, Representative immunoblot analysis of ERK1/2 phosphorylation (left) and quantification (right) of BAT isolated from Rapgef3−/− and WT mice. n = 4 (WT) and n = 3 (Rapgef3−/−) biologically independent samples. h, Quantification of primary mouse proliferating cells that were pretreated with or without U0126 and stimulated with or without 007, or with or without NA. n = 4 biologically independent samples. i, Representative immunoblot analysis of ERK1/2 phosphorylation (left) and quantification (right) of brown preadipocytes that were pretreated with or without ESI-09 and stimulated with or without NA. n = 3 independent experiments. j, Quantification of primary mouse proliferating cells that were pretreated with or without ESI-09 and stimulated with or without NA. n = 3 biologically independent samples. k, Representative immunoblot (left) and quantification (right) of C/EBPβ in brown adipocytes that were induced with or without 007. n = 4 independent experiments. l,m, Quantitative PCR (qPCR) analysis of the relative (rel.) expression of the adipogenic markers Fabp4 and Pparg (l) and the thermogenic markers Ucp1, Pgc1a and Cox8b (m) of mature white adipocytes (WAs) differentiated with or without 007. n = 4 (l), n = 5 (m) biologically independent samples. P values were determined using unpaired two-tailed t-tests (a, b, g and k–m) and one-way analysis of variance (ANOVA) with Tukey’s multiple-comparison test (c, h, i and j). Data are mean ± s.e.m. Source numerical data and unprocessed blots are provided as source data.