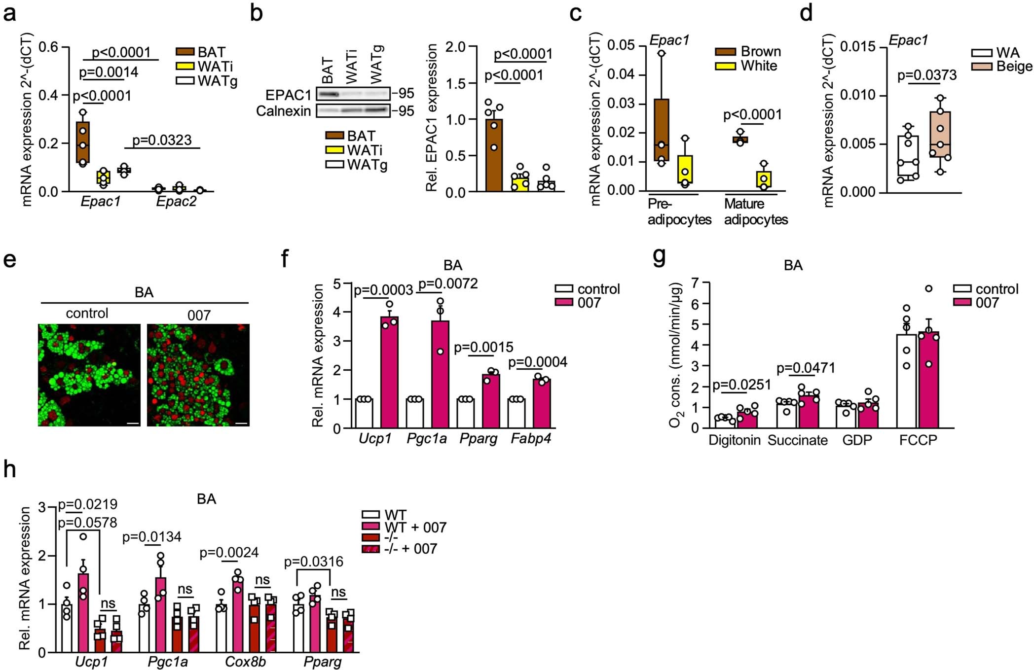
Extended Data Fig. 1: Activation of EPAC1 promotes brown adipogenesis.
From: EPAC1 enhances brown fat growth and beige adipogenesis

a, Epac1 (Rapgef3) and Epac2 (Rapgef4) expression in BAT, WATi and WATg of 8 week old mice. n = 5, independent experiments. b, EPAC1 expression in BAT, WATi and WATg. Expression levels normalized to Calnexin, n = 5, biologically independent samples. c, Epac1 (Rapgef3) expression in pre- and mature brown versus white adipocytes. n = 5 independent experiments. d, Epac1 (Rapgef3) expression of white adipocytes vs white adipocytes beiged after sustained treatment with NE (norepinephrine/noradrenaline), n = 7 biologically independent samples. e, Brown adipocytes (BA) stained with LipidTOX (green) for lipid droplet accumulation after being treated ± 007 throughout differentiation. Scale bar 20 µm. f, relative mRNA expression of BA differentiation markers, n = 3 independent experiments. g, In vitro oxygen consumption of mature BA ± 007 throughout differentiation, n = 5 biologically independent samples. h, Relative mRNA expression of BA differentiation markers in primary BA isolated from WT and Rapgef3-/- mice and stimulated throughout differentiation ± 007, n = 4 biologically independent samples. P values determined by unpaired two-tailed t-test. In a, two-way ANOVA (Tukey’s multiple comparison test), in d two-tailed paired t-test, in b, h, one-way ANOVA (Tukey’s multiple comparison test). Data are presented as mean values ± SEM. For the box plots in a, c and d the centre line shows the median, the box limits show the first and third quartiles, the upper and lower whiskers extend from the maximum to the minimum value. Source numerical data and unprocessed blots are available in source data.