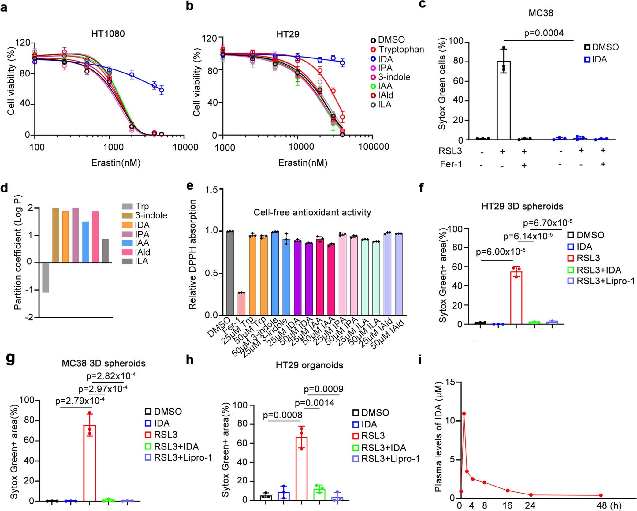
Extended Data Fig. 2: IDA-mediated ferroptosis inhibition is independent of RTA activity and promotes tumour growth both in vitro and in vivo.
From: Gut microbial metabolite facilitates colorectal cancer development via ferroptosis inhibition

(a, b) Cell viability in HT1080 (a) and HT29 cells (b) treated with erastin and the indicated tryptophan metabolites for 24 h. Tryptophan (50 μM), IDA (50 μM), IPA (50 μM), 3-indole (50 μM), Indole-3-acetic acid (IAA, 50 μM), indole-3-aldehyde (IAld, 50 μM) and Indole-3-lactic acid (ILA, 50 μM). (c) Cell death of MC38 cells treated with RSL3 (5 μM), IDA (50 μM) and Fer-1 (1 μM) for 12 h. (d) Predicted lipophilicity of the tryptophan metabolites (https://molinspiration.com/cgi-bin/properties). (e) DPPH assay to test the ability of the tryptophan metabolites as radical trapping agent. (f) HT29 3D Spheroids treated with RSL3 (5 μM), IDA (100 μM) and Lipro-1(1 μM) for 48 h and then sytox green positive area was calculated. (g) MC38 3D Spheroids treated with RSL3 (5 μM), IDA (100 μM) and Lipro-1(1 μM) for 48 h and then sytox green positive area was calculated. (h) HT29 organoids treated with RSL3 (5 μM), IDA (200 μM) and Lipro-1(1 μM) for 72 h and then sytox green positive area was calculated. (i) LC-MS analysis of IDA content in plasma of C57BL/6 J mice via intraperitoneal administration of 50 mg/kg IDA. Data and error bars are mean ± s.d., n = 3 biological independent experiments in a-c, e-h. All P values were calculated using two-tailed unpaired Student’s t-test.