Extended Data Fig. 3: IDA-mediated ferroptosis resistance is dependent of AHR.
From: Gut microbial metabolite facilitates colorectal cancer development via ferroptosis inhibition

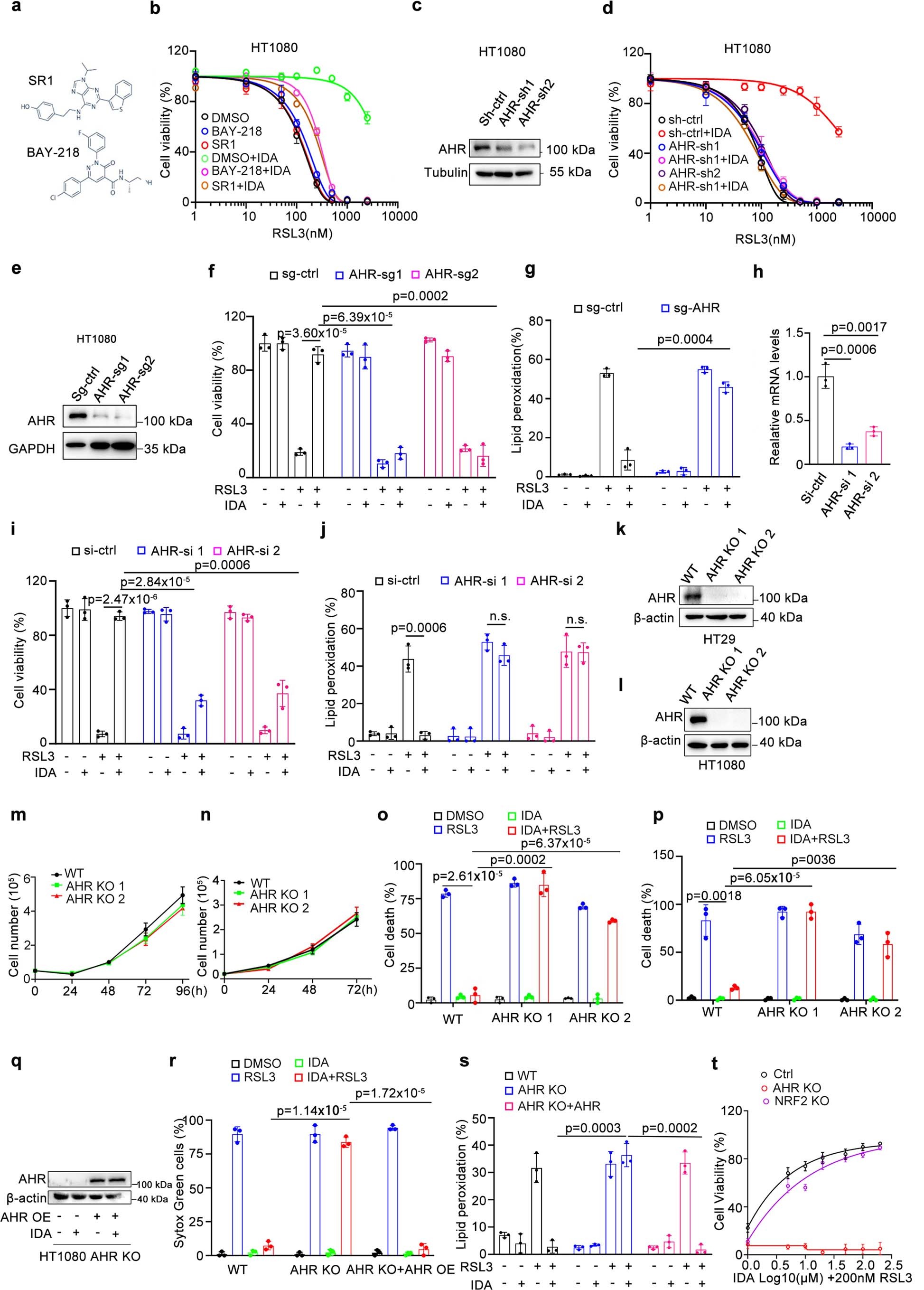
(a) Chemical structure of AHR antagonists BAY-218 and SR1. (b) Cell viability of HT1080 cells treated with RSL3, IDA (50 μM), BAY-218 (10 μM) and SR1 (10 μM) for 24 h. (c) Western blot analysis of HT1080 cells expressing shRNA-ctrl or AHR-shRNA. (d) Cell viability in HT1080 cells expressing shRNA-ctrl or AHR-shRNA treated with RSL3 (200 nM) and IDA (50 μM) for 24 h. (e) Western blot analysis of HT1080 cells expressing sg-ctrl or sg-AHR. (f, g) Cell viability (f) and lipid peroxidation (g) of HT1080 cells expressing sg-ctrl or AHR-sg treated with RSL3 (200 nM) and IDA (50 μM). (h) Relative mRNA levels of AHR in MC38 cells transfected with AHR siRNA. (I, j) Cell viability (i) and lipid peroxidation (j) of MC38 cells with AHR siRNA treated with RSL3 (5 μM) and IDA (50 μM). (k) Western blot analysis of AHR in HT29 WT and AHR KO cells. (l) Western blot analysis of AHR in HT1080 WT and AHR KO cells. (m) Cell growth curve of HT29 WT and AHR KO cells for the indicated time. (n) Cell growth curve of HT1080 WT and AHR KO cells for the indicated time. (o, p) Cell death of HT29 AHR KO (o) and HT1080 AHR KO cells (p) treated with RSL3 and IDA (50 μM) for 8 h. (q) Western blot analysis of AHR in HT1080 AHR KO cells with ectopic expression of AHR. (r) HT1080 AHR KO cells with ectopic expression of AHR treated with RSL3 (200 nM) and IDA (50 μM) and then sytox green positive area was calculated. (s) Lipid peroxidation of HT1080 AHR KO cells with ectopic expression of AHR treated with RSL3 (200 nM) and IDA (50 μM). (t) Cell viability of WT, AHR KO, NRF2 KO HT1080 cells upon RSL3 and a titration of IDA treatment. The concentration of IDA is 5, 10, 20, 50, 100, 200 μM. The Western blot experiments were repeated three times independently with similar results in c, e, k, l and q. Data and error bars are mean ± s.d., n = 3 biological independent experiments in b, d, f-j, m-p and r-t. All P values were calculated using two-tailed unpaired Student’s t-test.