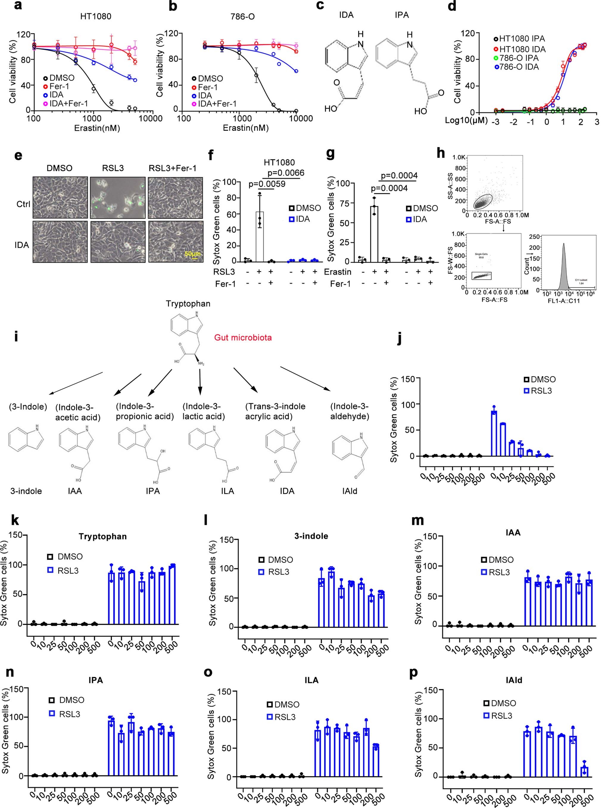
Extended Data Fig. 1: IDA but not any other tryptophan metabolites renders cells resistant to ferroptosis.
From: Gut microbial metabolite facilitates colorectal cancer development via ferroptosis inhibition

(a, b) Dose-dependent toxicity of erastin induced cell death of HT1080 (a) and 786-O cells (b) supplemented with IDA (50 μM). Cell viability was assessed 24 h thereafter using CCK8. (c) Chemical structure of IDA and IPA. (d) Cell viability of HT1080 and 786-O cells treated with RSL3 (1 μM) and indicated concentration of IDA or IPA for 24 h. (e, f) Representative phase-contrast images of HT1080 cells (e) incubated with IDA (50 μM) for 12 h were treated with RSL3 (200 nM) and Fer-1 (1 μM). Dead cells stained with Sytox Green were calculated (f). Scale bars, 50 µm. (g) Cell death of HT1080 cells treated with erastin (5 μM), IDA (50 μM) and Fer-1 (1 μM) for 24 h. (h) FACS sequential gating strategies for C11-BODIPY 581/591 staining of lipid peroxidation were shown. (i) Chemical structure of tryptophan derivates derived from gut microbiota. (j-p) Cell death in HT1080 cells treated with RSL3 (200 nM) and indicated concentration of tryptophan derivates ranging from 10 μM to 500 μM for 16 h. Data and error bars are mean ± s.d., n = 3 biological independent experiments in a, b, d, f, g and j-p. All P values were calculated using two-tailed unpaired Student’s t-test.