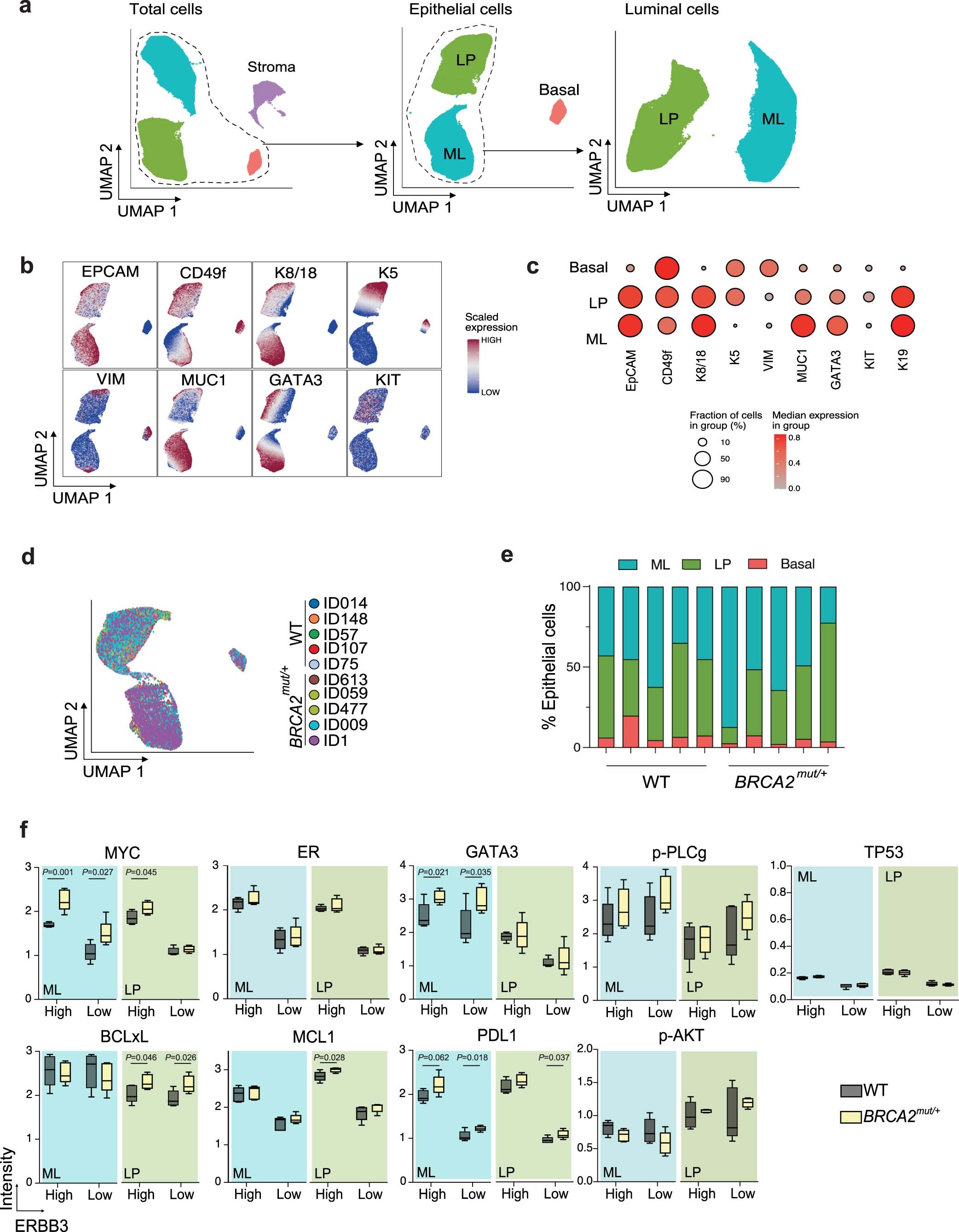
Extended Data Fig. 2: Characterization of LP subsets by single-cell proteomic analysis.

a, UMAP for WT (n = 5) lineage-depleted (total) cells coloured by cell cluster: ML (blue), LP (green), basal (pink) and stroma (purple) (left). UMAP for WT epithelial cells (centre) and UMAP for WT luminal cells (right). b, WT epithelial UMAPs coloured according to protein expression of lineage markers. c, Dot plot showing protein expression in basal, LP and ML cells. Colour intensity corresponds to median marker expression; dot size corresponds to the percentage of positive cells within each population. d, UMAP showing integrated CyTOF profiles of epithelial cells from WT (n = 5) and BRCA2mut/+ (n = 5) individuals. e, Stacked bar plot indicating relative abundance of each epithelial cluster in WT and BRCA2mut/+ samples. f, Boxplots showing marker expression within the ERBB3lo and ERBB3hi in ML (blue) and LP (green) compartments for BRCA2mut/+ (yellow, n = 5) and WT (grey, n = 5) individuals. Boxplots show median, quartiles, minimum and maximum. P-values, two-tailed unpaired t-test.