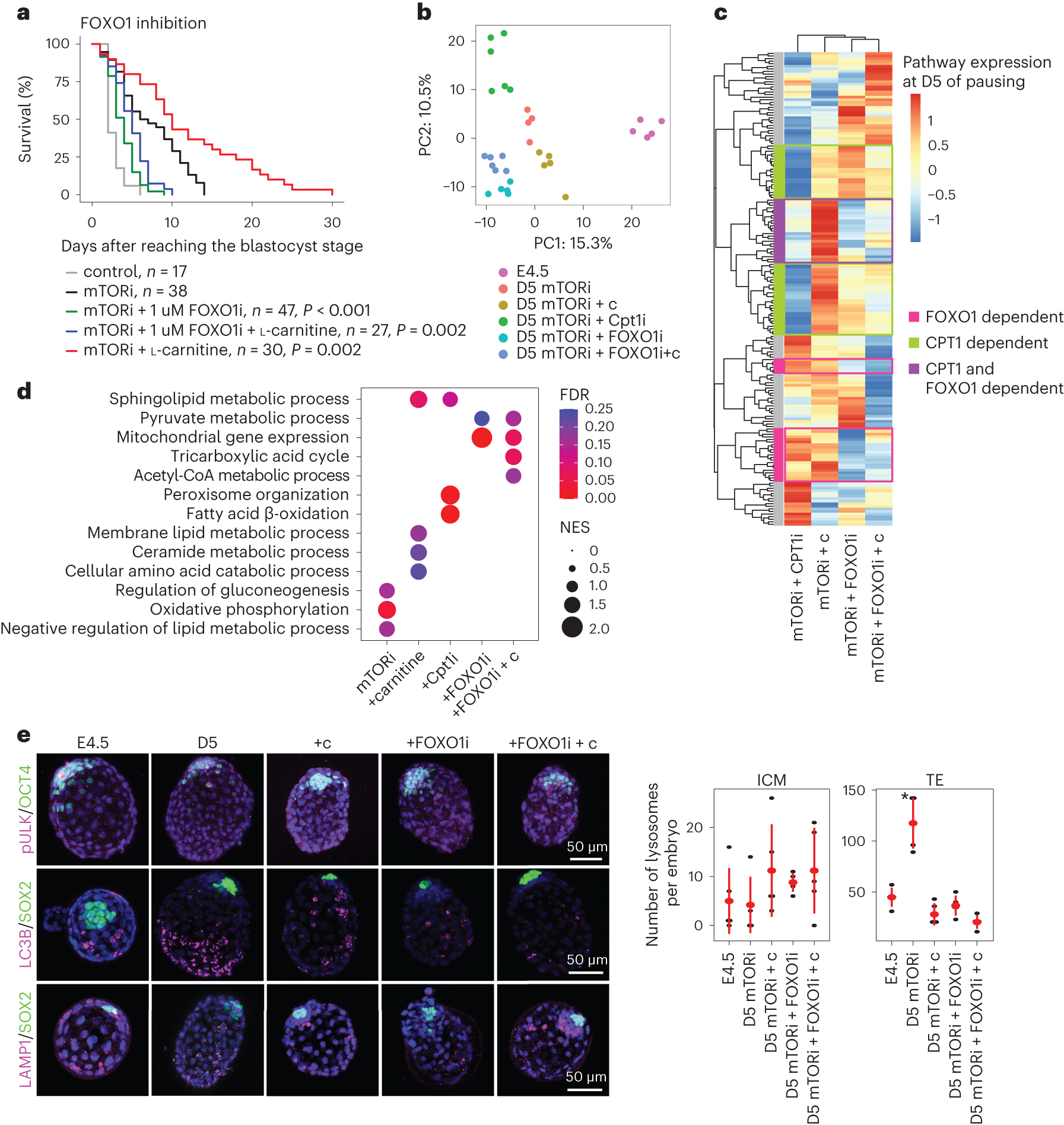
Fig. 6: Essential FOXO1 activity for carnitine-enhanced developmental pausing.
From: FOXO1-mediated lipid metabolism maintains mammalian embryos in dormancy

a, Embryo survival curves in the shown conditions. FOXO1 inhibition cancels the benefit of carnitine supplementation. n is the number of embryos. Statistical test is the G-rho family test of Harrington and Fleming. b, PC analysis of single embryo proteomics, n = 4–6 embryos per condition. Conditions are indicated in the different colours. See Extended Data Fig. 7c for inter-embryo variability and Supplementary Table 6 for full list of proteins. c, KEGG pathway protein expression profiles of D5 mTORi + c, mTORi + c + CPT1i, mTORi + FOXO1i, and mTORi + FOXO1i + c embryos compared with D5 mTORi-only embryos. d, GSEA showing enriched processes in paused embryos. D5 mTORi compared with D5 mTORi + c, all other comparisons are with D5 mTORi. e, IF staining for pULK/OCT4, LC3B/SOX2 and LAMP1/SOX2 in each condition. Embryos (n = 5 per condition) were paused for 5 days with or without l-carnitine, FOXO1i and FOXO1i + c. Representative embryos’ z-projections are shown. Scale bar, 50 µm. Quantifications of number of lysosomes per embryo in the ICM and TE in the shown conditions. Data are presented as median ± standard deviation. *P < 0.05, one-way ANOVA with Tukey’s post hoc test.