Extended Data Fig. 1: Dynamic changes of lipidome in mouse preimplantation embryo development.
From: Low-input lipidomics reveals lipid metabolism remodelling during early mammalian embryo development

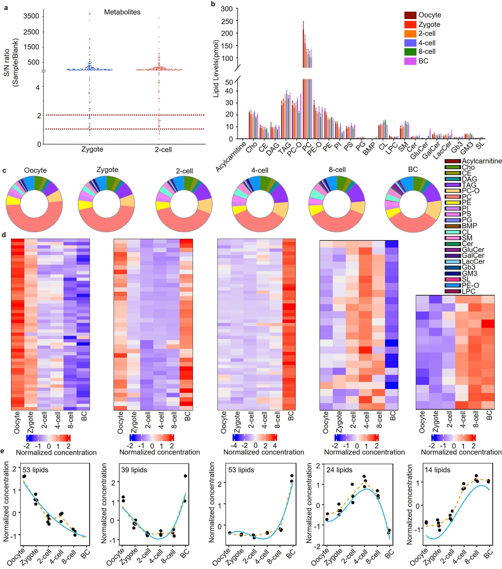
(a) A total of 120 zygotes and 120 two-cell embryos were used for embryos number testing in a lipidomic experiment. The ratio of sample/blank represents the sample signal/noise value. The dots (blue or pink) represent metabolites detected. (b) Levels of all lipid classes quantified by LC–MS in six developmental stages. Data are from four biological replicates of oocytes, zygote and two-cell stage embryos each and three biological replicates of four-cell, eight-cell and blastocyst stage embryos each and are presented as the mean +/-s.e.m. (c) A pie chart showing the proportion of each lipid class in every developmental stage. (d) Heatmaps showing distinct temporal patterns of lipids along the six developmental stages. Data are from averaged lipid concentrations in each stage of the same biological replicates in (b). (e) Linear plots showing the trends of lipid clusters along the six developmental stages. Black dots represent the averaged Z-scores of the concentration of clustered lipids in the six developmental stages, yellow lines connect the median points of all the samples at each developmental stage, and blue curves represent the fitted levels by the maSigPro model.