Extended Data Fig. 4: Intermediate DSBs revealed by different approaches.
From: C-to-G editing generates double-strand breaks causing deletion, transversion and translocation

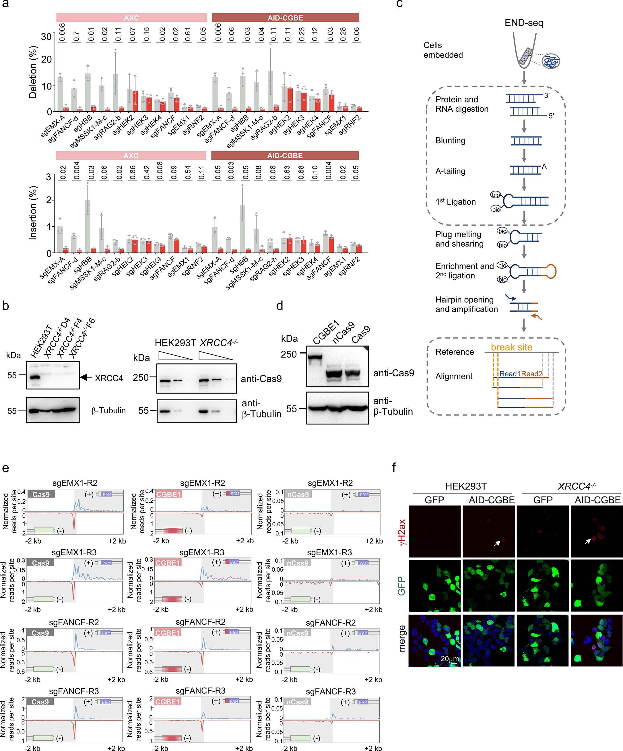
a, Deletions and insertions at 11 loci after CGBE editing. Mean ± SD of three replicates is shown. Two-tailed Student’s paired t-test was applied. b, Knockout of XRCC4 was validated by Western blot (left). Expression of CGBE1 was examined in the indicated cell lines (right). Representative blots from two replicates are shown. c, Illustration of the END-seq experiment procedure. d, Expression levels of CGBE1, nCas9, and Cas9 are shown by a representative Western blot from two replicates. e, Two additional replicates of END-seq are shown. Panel is labeled as in Fig. 2d. f, Immunofluorescence for γH2AX in WT and XRCC4-deficient HEK293T cells with or without AID-CGBE editing. The sgRNA targeting a sgEMX1 site was used. One representative replicate is shown. Source numerical data and unprocessed blots are available in source data.