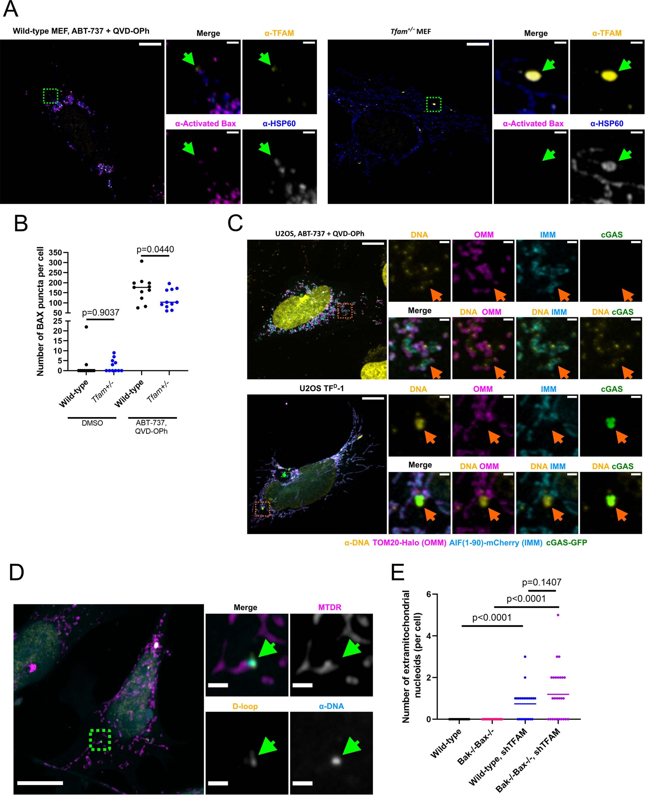
Extended Data Fig. 3: Enlarged nucleoids are not released through BAX pores.

a) Airyscan imaging of immunofluorescence against activated BAX alongside TFAM and HSP60 in primary wild type and Tfam+/− MEFs. As a positive control, BAX-mediated mtDNA release was induced by treatment with ABT-737 (10 µM) plus QVD-OPh (20 µM) for 4 hours. Image display settings are held constant for BAX but not for TFAM or HSP60 to account for differences in the expression of each between experimental conditions. b) Quantification of (A). The number of BAX puncta per cell was counted. Wild-type was compared to Tfam+/− (DMSO: p = 0.9037, ABT-737/QVD-OPh: p = 0.0440). N = 11 cells for each condition. Data were quantified from one representative experiment of three. c) Airyscan imaging of TFAM-deficient U2OS cells expressing AIF(1-90)-mCherry (IMM, inner mitochondrial membrane), TOM20-Halo (OMM, outer mitochondrial membrane), and cGAS-GFP, along with immunofluorescence against DNA. ABT-737 and QVD-OPh treatment was used as a positive control for IMM herniation beyond the OMM. Image display settings are not the same between experimental conditions due to differences in exogenous expression as well as intensity of mtDNA puncta. Results were reproducible across three independent experiments. d) Airyscan imaging of mtDNA FISH using a D-loop probe in Bak−/−Bax−/− MEFs stably expressing TFAM shRNA and labeled with Mitotracker Deep Red (MTDR). Results are representative of three independent experiments. e) Quantification of extramitochondrial nucleoids per cell. Wild-type was compared to wild-type shTFAM (p < 0.0001), Bak−/−Bax−/− was compared to Bak−/−Bax−/− shTFAM (p < 0.0001), and wild-type shTFAM was compared to Bak−/−Bax−/− shTFAM (p = 0.1407). N = 21 cells for both wild type and Bak−/−Bax−/− MEFs, N = 23 cells for WT shTFAM, N = 26 cells for Bak−/−Bax−/− shTFAM, and data were quantified from one representative experiment of three. For all panels, scale bars = 10 µm and inset scale bars = 1 µm. For all plots, line represents mean. All differences were compared using unpaired, two-tailed student’s t test. Source numerical data are available in source data.