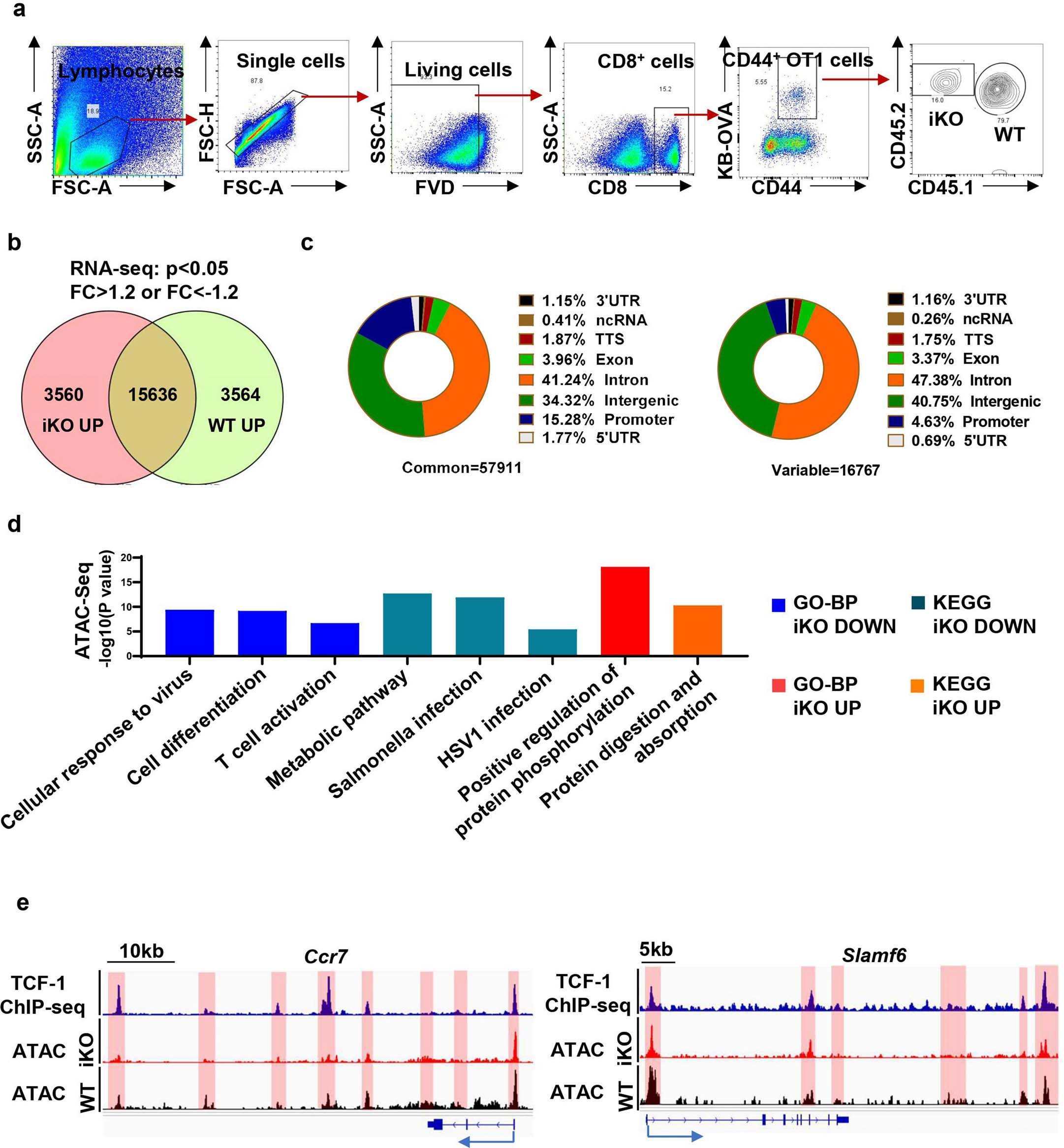
Extended Data Fig. 4: ECSIT affects chromatin accessibility of memory CD8+ T cells and promotes transcription regulation of Tcf7 during acute viral infection.

(a) Flow cytometry gating strategy of sorting Ecsitfl/+ CD45.1.2 OT-1 and Ecsitfl/fl Rosa26CreERT2 CD45.2 OT-1 cells (memory) from CD45.1 recipient mice 35 days after VSV-OVA infection for RNA-seq and ATAC-seq. (b) Venn diagrams of differentially and commonly expressed genes between Ecsitfl/+ CD45.1.2 OT-1 and Ecsitfl/fl Rosa26CreERT2 CD45.2 OT-1 cells. (c) Pie charts of the genomic distribution of differentially and commonly accessible chromatin regions between Ecsitfl/+ CD45.1.2 OT-1 and Ecsitfl/fl Rosa26CreERT2 CD45.2 OT-1 cells. (d) GO and KEGG analysis of differentially accessible chromatin region genes. (e) Genome track view of the Ccr7 and Slamf6 locus showing ATAC-seq and Tcf7 ChIP–seq peaks (GSE177064). Tcf7 predictive binding sites (red shadows) are listed. One-side Fisher’s Exact test for (b, d).