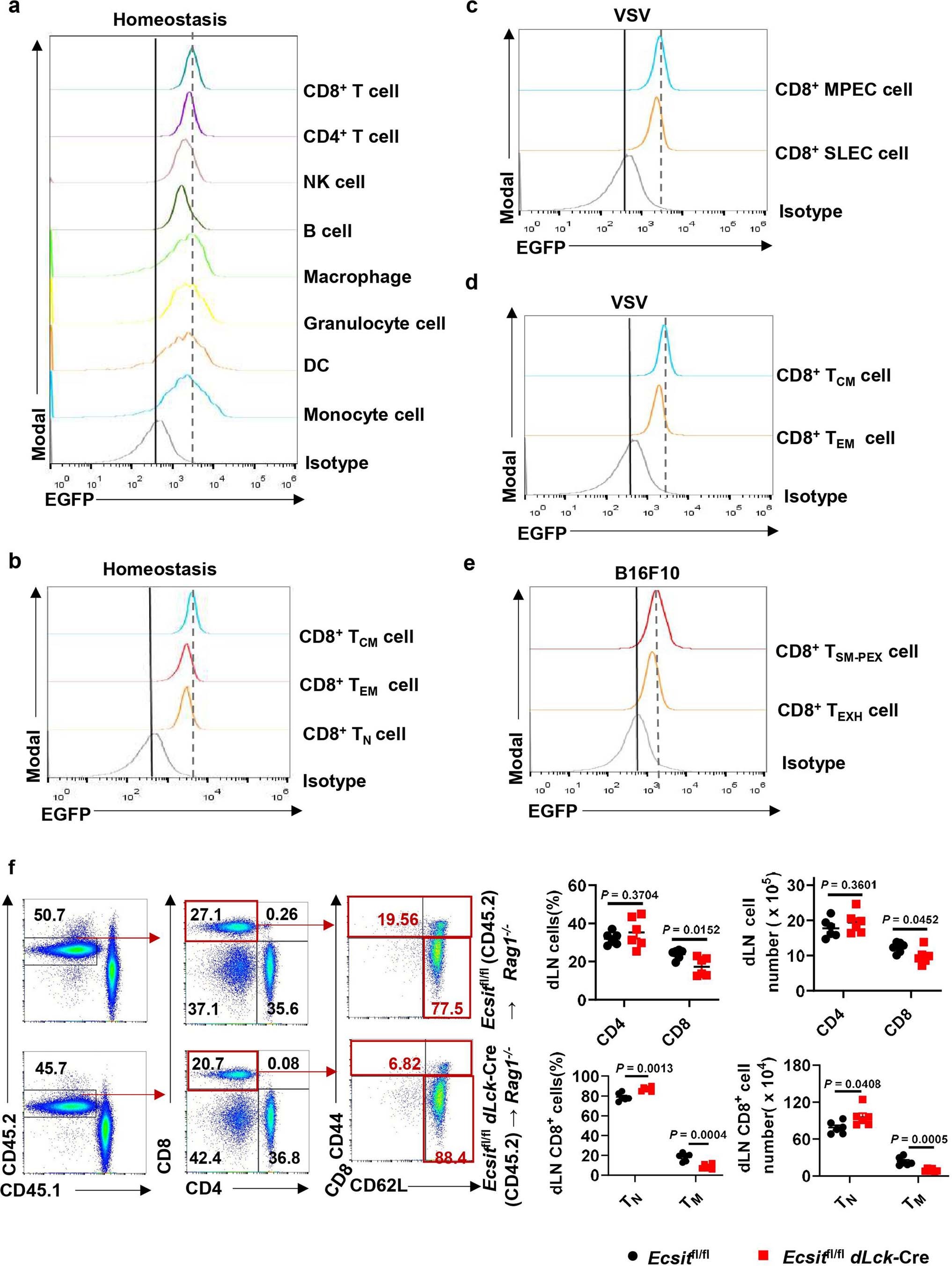
Extended Data Fig. 1: ECSIT is upregulated in memory CD8+ T cells, and promotes memory CD8+ T cells generation in a cell-intrinsic manner under the homeostasis.

(a) Representative flow cytometry plots of Ecsit–EGFP expression in immune cells in Fig. 1d. (b) Representative flow cytometry plots of Ecsit–EGFP expression in TN, TCM, and TEM of CD8+ T cells in Fig. 1e. (c) Representative flow cytometry plots of Ecsit–EGFP expression in MPEC and SLEC of CD8+ T cells in Fig. 1f. (d) Representative flow cytometry plots of Ecsit–EGFP expression in TEM and TCM of CD8+ T cells in Fig. 1g. (e) Representative flow cytometry plots of Ecsit–EGFP expression in TSCMP and TEXH of CD8+ T cells in Fig. 1h. (f) CD45.1 mice bone marrows were mixed equally with Ecsitfl/fl or Ecsitfl/fl dLck-Cre (CD45.2) mice bone marrows then injected intravenously into irradiated Rag1−/− mice. 8 weeks later, draining lymph nodes were collected and analysed by flow cytometry for CD4+ T cells, CD8+ T cells, and CD8+ TN, TM cells. Data are pooled from three independent experiments and n = 6 for (f). Error bars show mean ± sem. Two-tailed unpaired student’s t-test for (f).