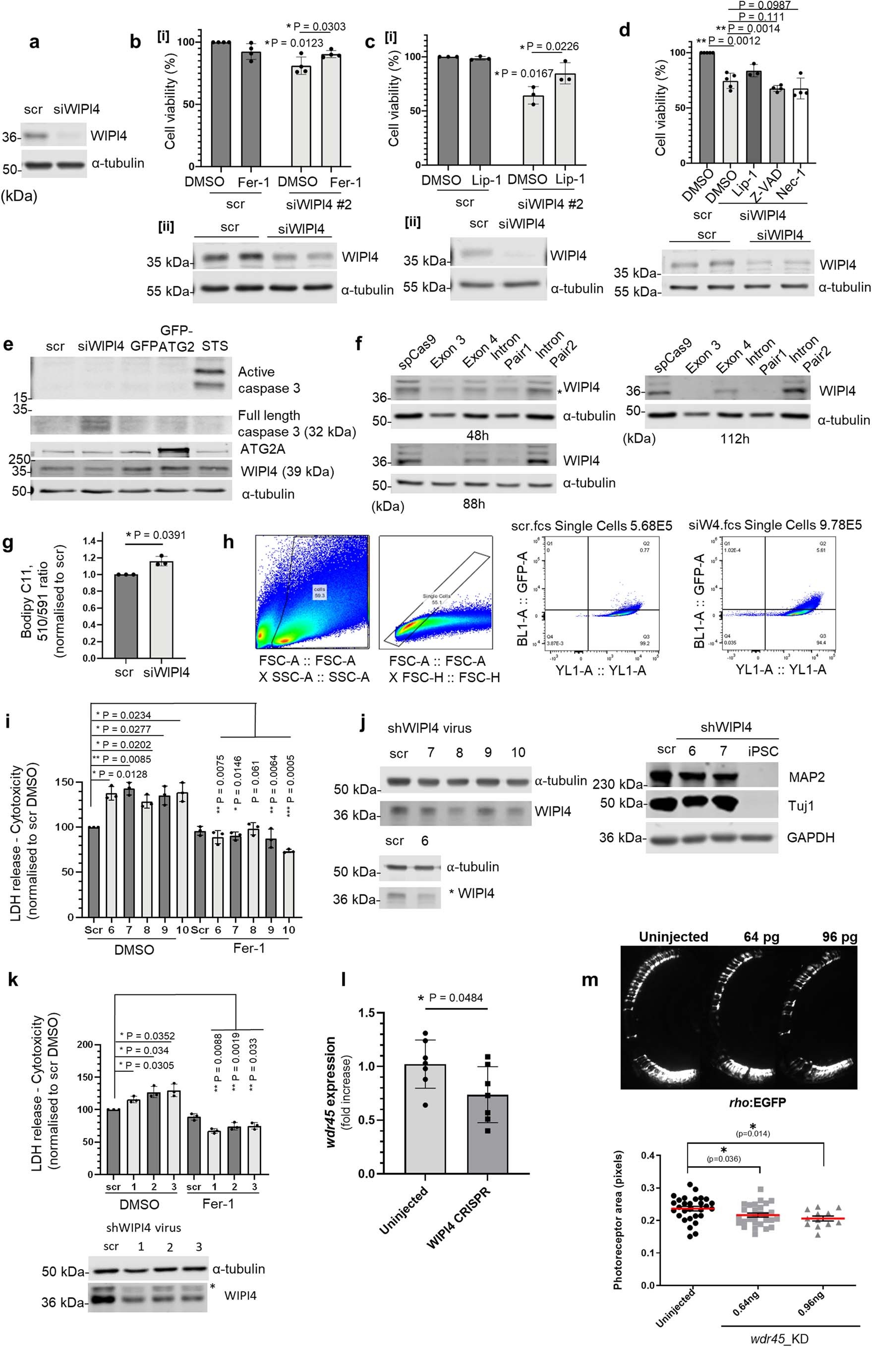
Extended Data Fig. 1: WIPI4 loss of function induces ferroptosis.
From: Loss of WIPI4 in neurodegeneration causes autophagy-independent ferroptosis

a. Blots of SH-SY5Y cells transfected with control or WIPI4 siRNAs for 72 hours (this western blots were run 4 times, once for each biological repeats). b and c. SH-SY5Y (b, i) or HeLa cells (c, i) were transfected with control or WIPI4 siRNA Oligo 2. Cell viability was examined in the cells prior to treatment with DMSO or 1 µM Fer-1 (b) or 100 nM Lip-1 (c) (n = 3 independent experiments). Blots below show the knockdown efficiency (n = 3). d. Cell viability (n = 5 independent experiments) measured using AquaBluer in control and WIPI4 knockdown HeLa cells treated with DMSO (control), 1 µM Z-VAD-fmk, 10 µM necrostatin-1, 100 nM liproxstatin-1 (Lip-1) and 1 µM ferrostatin-1 (Fer-1) for 48 hours. Cells were grown for another 24 hours before immunoblotting. e. HeLa cells transfected with control, WIPI4 siRNA, GFP, or GFP-ATG2A were immunoblotted. Cells treated with 1 µM staurosporine for 4 hours were positive control for cleaved caspase 3 (this experiment was done twice). f.HeLa cells transfected with pSpCas9(BB)-2A-GFP with gRNA targeting WIPI4 Exon 3 or its control construct were grown for indicated time before lysis for knockout efficiency detection. g.Lipid peroxidation evaluated by Bodipy581/591C11 staining of SH-SY5Y cells. The ratio of peroxidised (510 emission) to total (591 emission) signal was calculated as a derivative in Flowjo (n = 3 independent experiments). h. The sequential gating strategy for flow cytometry experiments in g. SH-SY5Y cells positive of Bodipy581/591C11 staining was defined by thresholding against unstained SH-SY5Y cells. Cells with greater red (YL1-A) fluorescence than that of unstained cells (YL1-A + ) were selected as positive of Bodipy581/591C11 staining (Q2 and Q3). Cells in Q2 are positive of both reduced and oxidized Bodipy581/591C11 signal and are quantified for oxidized (510) and total (591) signals. The ratio of GFP-A median vs YL1-A median is 1984/8723 = 0.2274 for scr and 2144/7826 = 0.274 for siWIPI4 sample in this experiment. The numbers of events are 568000 for scr and 978000 for siWIPI4. i. Cytotoxicity of i3 neurons treated by scramble or 5 deconvoluted shRNA oligos for 24 hours (n = 3 independent experiments). j. i3 neurons infected with lentivirus packaged with anti-human WIPI4 shRNAs from i. The right panel: i3 neurons infected with shRNA6 and shRNA7 lentiviruses, undifferentiated iPSC cells. Microtubule-Associated Protein 2 (MAP2) is a neuron specific protein. Tuj1 antibody reacts with the β-III isoform of tubulin, which is expressed primarily in neurons. Both MAP2 and Tuj1 are used to distinguish neurons from other cell types. Western blots were run 3 times, once for each biological repeat. k. Primary neurons infected with lentiviruses packaged with anti-mouse WIPI4 shRNAs were subjected to LDH assay before lysis and blotting (n = 3 independent experiments). l. The injection of wdr45-targetting CRISPRs caused a reduction in the expression of zebrafish wdr45 measured by qPCR at 5 d.p.f. Graph represents the relative expression of wdr45 normalized to the levels of rbs11 in fish injected with wdr45-CRISPRs compared to their uninjected siblings (N = 7 independent experiments 10 fish per group; unpaired t-test after log-transformation). m. wdr45-KD by the injection of 64 or 96 pg of CRISPRs caused a reduction in the population of fluorescently-labelled rods in rho:EGFP transgenic fish at 10 d.p.f. The upper panel shows representative images of EGFP-labelled rods in cryosections across the central retina of rho:EGFP zebrafish at 10 d.p.f. Scale bar = 10 μm. The lower panel shows the quantification of the photoreceptor area. N = 12 eyes per group. Data and error bars in b-k are normalized. Mean ± SD, two-tailed one-sample t-test to control and two-tailed paired t-test between other samples. l and m: Mean ± SD, unpaired t-test. Source numerical data and unprocessed blots are provided.