Extended Data Fig. 5: Supporting data for Fig. 4.
From: A lipid atlas of human and mouse immune cells provides insights into ferroptosis susceptibility

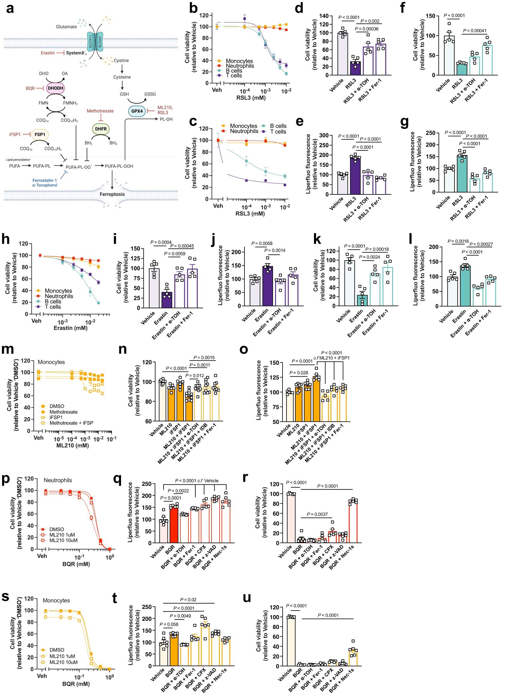
a, Schematic of the various ferroptosis-inducing and -inhibiting compounds used. b, Cell viability of bone marrow (BM) immune cells treated with RSL3 at the indicated doses for 24 h. c, Cell viability of FACS-sorted immune cells treated with the indicated doses of RSL3 for 24 h. d-g, Cell viability and Liperfluo fluorescence in T cells (d,e) and B cells (f,g) treated with vehicle (DMSO), RSL3 (2 μM) alone, or in combination with either α-TOH (200 μM) or Fer-1 (1 μM) for 24 h. h, Cell viability of BM immune cells treated with erastin at the indicated doses for 24 h. i-l, Cell viability and Liperfluo fluorescence in T cells (i,j) and B cells (k,l) treated with vehicle (DMSO), erastin (5 μM) alone, or in combination with either α-TOH (200 μM) or Fer-1 (1 μM) for 24 h. b-l, n = 6 mice. m, Cell viability of BM monocytes treated with the indicated doses of ML210 alone or in combination with methotrexate (1.5 μM), ferroptosis suppressor protein 1 inhibitor (iFSP1; 3 μM), or methotrexate + iFSP1 for 24 h. n = 6 mice with the exception of n = 5 for methotrexate + iFSP1 with 20 μM of ML210. n,o, Cell viability (n) and Liperfluo fluorescence (o) in BM monocytes treated with vehicle (DMSO), ML210 (1 μM), iFSP1 (3 μM), or ML210 + iFSP1, in the presence of α-TOH (200 μM), idebenone (10 μM) or Fer-1 (1 μM) for 24 h. In n, n = 9 mice with the exception of n = 6 for ML210 alone and iFSP1 alone treatments; in o, n = 6 mice with the exception of n = 5 for ML210 + iFSP1 + IDB treatment. p-u, Cell viability in BM neutrophils (p) and monocytes (s) treated with brequniar (BQR) in the presence of ML210 (1 or 10 μM) or DMSO for 24 h. Liperfluo fluorescence and cell viability in BM neutrophils (q,r) and monocytes (t,u) treated with BQR (500 μM) in the presence of α-TOH (200 μM), Fer-1 (1 μM), ciclopirox (CPX) (10 μM) or DMSO for 24 h or following pre-treatment with z-VAD (25 μM) or Nec-1s (10 μM) for an hour. Data are shown as mean ± S.E.M. and was analysed using a 1-way ANOVA with Tukey’s HSD test. n = 6 mice (p-u) with the exception of n = 3 independent samples treated with 250 μM of BQR (p,s) and n = 5 independent samples treated with BQR and Fer-1 (r,u). Schematic in a created with BioRender.com.