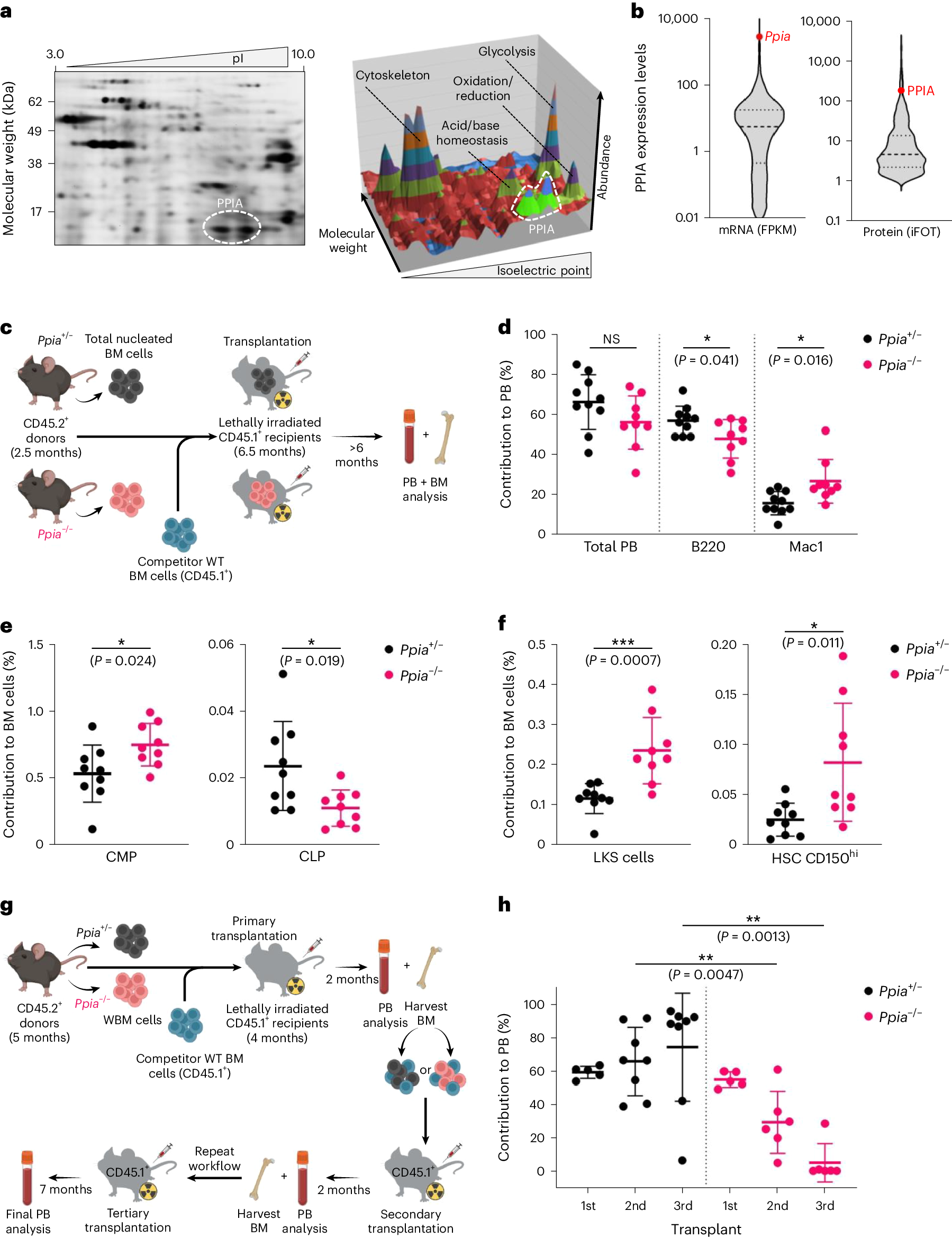
Fig. 1: PPIA deficiency induces an ageing-like haematopoietic phenotype.

a, Left: HSPC lysate labelled with amine-reactive dye and separated on a 2D electrophoresis gel. Right: quantitative representation. Outlines indicate acetylated and non-acetylated PPIA. Dominant ontologies within each peak are depicted (representative of two independent experiments). b, Left: RNA-seq reads in the mouse HSPC transcriptome. PPIA is the sixth most highly expressed gene and the most highly transcribed chaperone in young HSPCs. Right: MS-based protein levels in the mouse HSPC proteome. PPIA is the second most highly expressed chaperone protein in the total proteome of young HSPCs. The results are representative of two independent biological replicates. c, Experimental workflow of competitive BM transplantation. d, Six months after BM transplantation, flow cytometry reveals that PPIA knockout (Ppia−/−) BM donor cells undergo a myeloid shift in the PB compared to animals receiving Ppia+/− BM. Total blood reconstitution was measured as a ratio of CD45.2+ to CD45.1+ cells (n = 10 mice per group at transplant initiation; data are representative of two independent experiments). e, Seven months after transplantation, BM flow cytometry shows that mice transplanted with Ppia−/− donor cells have increased common myeloid progenitors (CMPs) and decreased common lymphoid progenitors (CLPs) compared to recipients of Ppia+/− BM (n = 10 per group at initiation). f, Flow cytometry analysis comparing the ratios of HSPCs (LKS; lineage−/c-Kit+/Sca1+ cells) and CD150high (lineage−/c-Kit+/Sca1+/CD34−/CD135−/CD150high) HSCs following transplantation of Ppia−/− or Ppia+/− donor cells (n = 10 per group at initiation). g, Experimental workflow of competitive serial BM transplantation. h, Flow cytometry shows that Ppia−/− donor-derived progenitor cells exhaust in serial transplantations. Depicted is the proportion of donor-derived (CD45.2+) cells among PB cells two, four and twelve months after the first transplantation (n = 5 mice per group in the first round, n = 8 mice per group in the second and third rounds; data are representative of two independent experiments). For d–f and h, data are means ± s.d.; *P < 0.05, **P < 0.01 and ***P < 0.001; two-sided Wilcoxon rank-sum test. FPKM, fragments per kilobase of transcript per million mapped reads; iFOT, intensity-based fraction of total; NS, not significant.