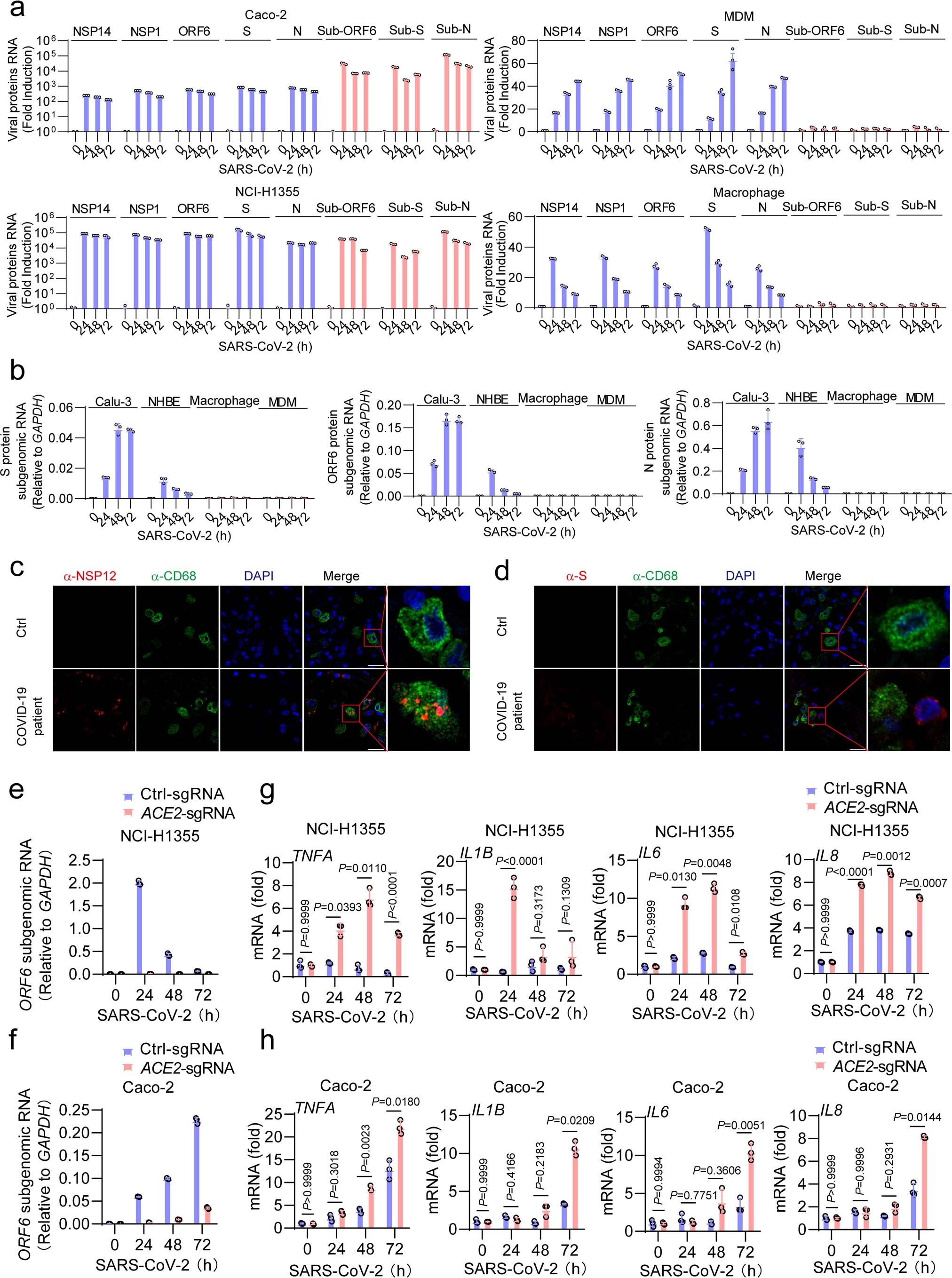
Extended Data Fig. 6: The subgenomic RNA of SARS-CoV-2 could only be highly transcribed in ACE2-positive epithelial cells but not in ACE2-negative myeloid cells.

(a) Quantitative PCR with reverse transcription (RT-PCR) analysis of RNA of SARS-CoV-2 NSP1, NSP14, ORF6, S protein, and N protein or subgenomic RNA of ORF6, S, and N proteins in epithelial cells (Caco-2 and NCI-H1355) or myeloid cells (Macrophage and MDM) after SARS-CoV-2 infection at an MOI = 0.05 (epithelial cells) or an MOI = 1 (myeloid cells) for 24 h. (b) RT-PCR analysis of subgenomic RNA of SARS-CoV-2 S protein, N protein, and ORF6 in Calu-3, NHBE, Macrophage, and MDM after SARS-CoV-2 infection at an MOI = 0.5 (Calu-3) or an MOI = 1 (NHBE, Macrophage, MDM) for indicated time points. (c, d) Super-resolution microscopic (Airyscan) analysis of NSP12 (c) and S (d) proteins, along with CD68 in the lung autopsy sections from the COVID-19 patients or in normal lung sections from uninfected lung cancer patients (Ctrl). (Scale bars 20 μm). (e) Quantitative PCR with reverse transcription analysis of SARS-CoV-2 ORF6 subgenomic RNA in NCI-H1355 cells transduced with Ctrl-sgRNA or ACE2-sgRNA, followed with SARS-CoV-2 infection at an MOI = 1 for the indicated lengths of time. (f) Quantitative PCR with reverse transcription analysis of SARS-CoV-2 ORF6 subgenomic RNA in Caco-2 cells transduced with Ctrl-sgRNA or ACE2-sgRNA, followed with SARS-CoV-2 infection at an MOI = 1 for the indicated lengths of time. (g) Expression of the proinflammatory genes in NCI-H1355 transduced with Ctrl-sgRNA or ACE2-sgRNA was measured after being treated with SARS-CoV-2 infection at an MOI = 1 for the indicated lengths of time. (h) Expression of the proinflammatory genes in Caco-2 cells transfected with Ctrl-sgRNA or ACE2-sgRNA was measured after being treated with SARS-CoV-2 infection at an MOI = 1 for the indicated lengths of time. Data in (c, d) are the representative of multiple independent experiments, data in (a, b, e-h) are plotted as the mean ± SD (n = 3 independent samples). Statistical analyses were performed using two-way ANOVA followed by Sidak post-test (g, h).