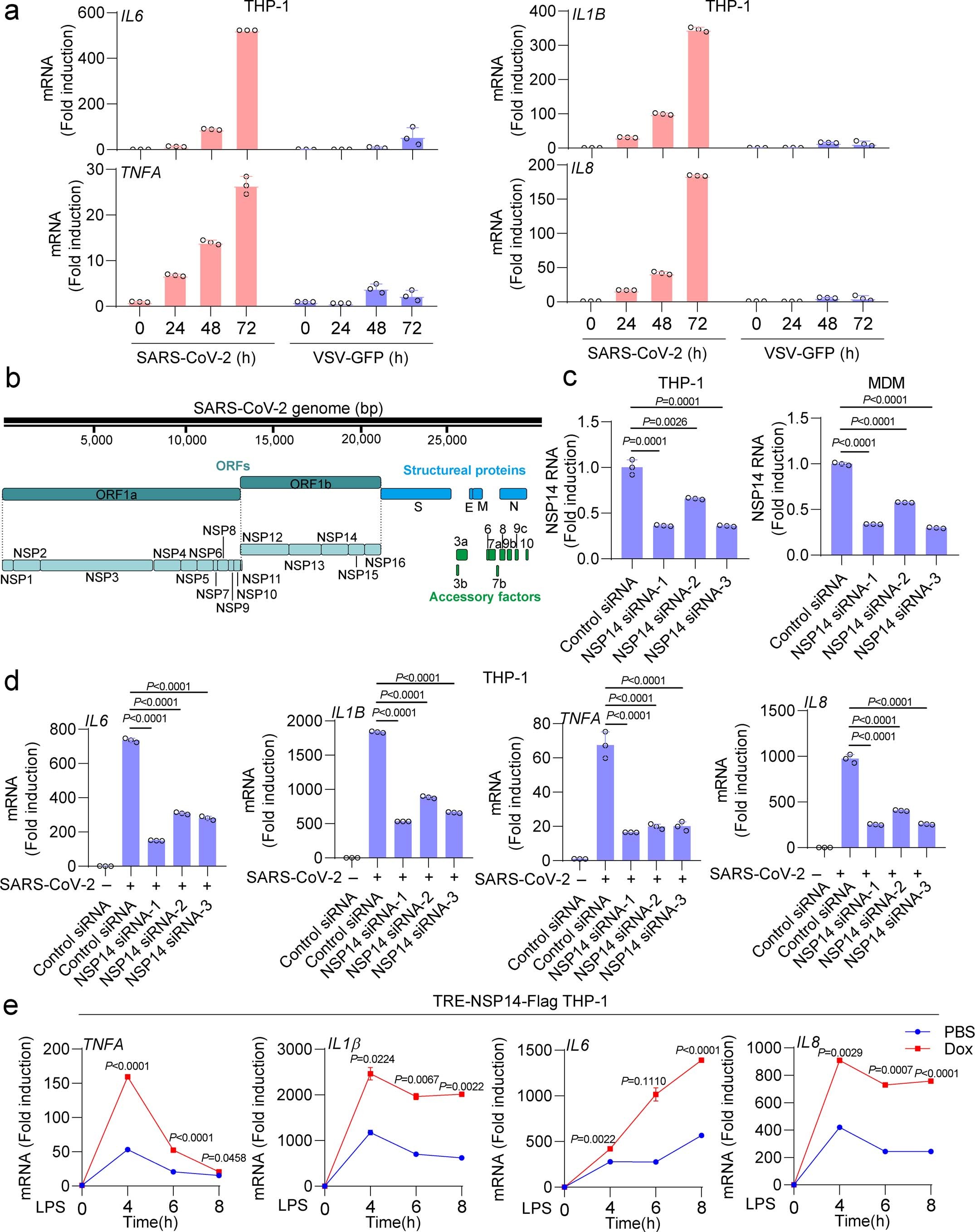
Extended Data Fig. 1: SARS-CoV-2 NSP14 promotes the virus-/TLR-induced inflammatory response.

(a) Quantitative PCR with reverse transcription (RT-PCR) analysis of proinflammatory relative cytokines genes (IL6, IL1B, TNF, IL8) of THP-1 cells with SARS-CoV-2 or VSV-GFP infection at an MOI = 1 for indicated time points. (b) Sixteen nonstructural proteins, four structural proteins, and nine accessory proteins of SARS-CoV-2 were delineated. (c) RT-PCR analysis of SARS-CoV-2 NSP14 in THP-1 or MDM transfected with NSP14-specific siRNAs or control scramble siRNA, followed by SARS-CoV-2 infection at an MOI = 1 for 48 hrs. (d) Expression of proinflammatory genes in THP-1 transfected with NSP14-specific or control scramble siRNA, followed by SARS-CoV-2 infection at an MOI = 1 for 48 hrs. (e) Expression of proinflammatory genes in doxycycline-inducible SARS-CoV-2 NSP14 expression THP-1 cells was measured after being treated with doxycycline (1 μg/ml) or PBS for 24 h, followed by LPS (1 μg/ml) stimulation at indicated periods. Data in (a, c-e) are plotted as mean ± SD (n = 3 independent samples). Statistical analyses were performed using one-way ANOVA followed by Dunnett’s post-test (c, d) or two-way ANOVA followed by Sidak post-test (e).