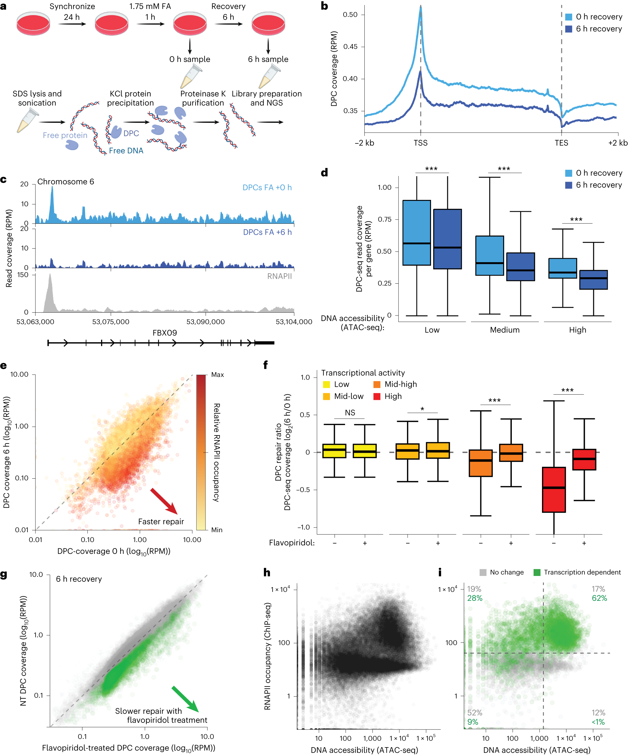
Fig. 6: DPC-seq enables genome-wide mapping of DPC induction and resolution.
From: Transcription-coupled repair of DNA–protein cross-links depends on CSA and CSB

a, An overview of the DPC-seq methodology. Cultured cells are treated with 1.75 mM formaldehyde for 1 h then either collected or released for 6 h to recover. Cells are lysed with SDS buffer and sonicated. DPC DNA is then precipitated with high KCl and purified. b, Metagene profile of DPC-seq in formaldehyde-treated RPE1 cells with or without 6 h recovery, coverage calculated as reads per million (RPM) with the TSS and TES (transcription end site) indicated. c, A genome browser plot showing DPC-seq coverage at a specific region of chromosome 6 with RPB1 ChIP-seq coverage added for comparison (GEO: GSE141798)61. d, DPC-seq coverage per gene, with or without 6 h recovery after treatment, in genes with low, medium or high DNA accessibility as determined by ATAC-seq (GEO: GSE209659). Statistics via paired two-sided Wilcoxon test. ***P < 0.001; P values are P < 2.2 × 10−16, P < 2.2 × 10−16 and P < 2.2 × 10−16 for 0 h versus 6 h recovery in low-, medium- or high-accessibility, respectively. The box plot shows upper (Q3) and lower (Q1) quartile boundaries and line at the median. Lower whisker (minimum) is Q1 – 1.5 × interquartile range (IQR) and upper whisker (maximum) is Q3 + 1.5 × IQR. e, DPC-seq coverage per gene in samples recovered for 6 h after formaldehyde treatment versus non-recovered samples, coloured by RNAPII occupancy. f, Log2 fold change of DPC-seq coverage per gene 6 h/0 h after FA treatment, with or without flavopiridol treatment, in genes grouped by RNAPII occupancy. Statistics via paired two-sided Wilcoxon test. *P < 0.05, **P < 0.01 and ***P < 0.001; P values are 0.9809, 0.03714, <2.2 × 10−16 and <2.2 × 10−16 for comparisons in low, mid-low, mid-high and high transcriptional activity gene sets, respectively. The box plot shows upper (Q3) and lower (Q1) quartile boundaries and the line at the median. The lower whisker (minimum) is Q1 – 1.5 × IQR) and the upper whisker (maximum) is Q3 + 1.5 × IQR. g, DPC-seq coverage per gene 6 h after formaldehyde treatment in WT RPE1 cells that are either not treated (NT) or treated with flavopiridol. Green highlights genes with significantly higher DPC coverage in flavopiridol-treated cells, indicating they undergo transcription-dependent DPC repair. h, Per gene RNAPII occupancy versus DNA accessibility, as determined via ATAC-seq in RPE1 cells (GEO: GSE209659). i, The same as g but only showing genes that show transcription-dependent DPC repair (as defined in g) and a group of matched size that do not show transcription-dependent repair, including the percentage of each group that are present in the shown quadrants. For all DPC-seq analyses, n = 3 biological replicates.