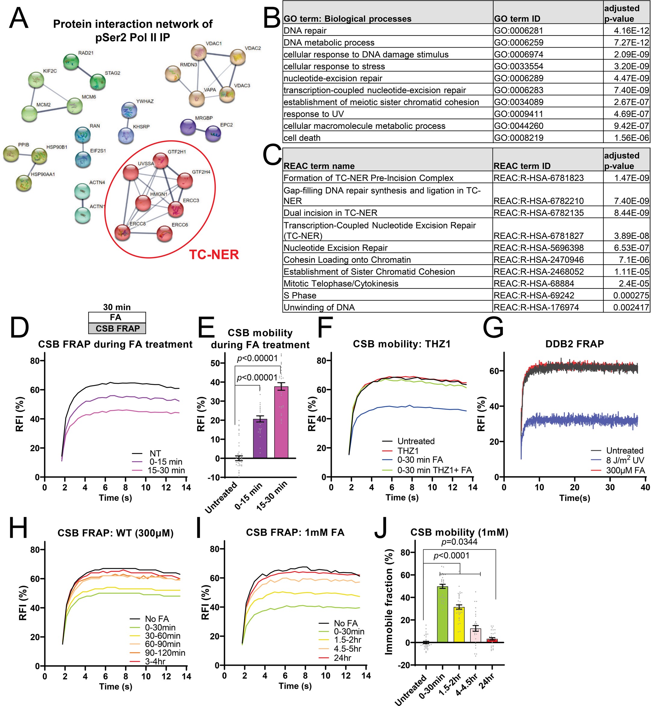
Extended Data Fig. 4: DPC-stalled Pol II is bound by TC-NER factors.
From: Transcription-coupled DNA–protein crosslink repair by CSB and CRL4CSA-mediated degradation

a: STRING analysis of the top hits shown in Fig. 3b. The cluster of TC-NER is highlighted by a red cycle. b: Top 10 enriched GO terms (biological process) identified using g:Profiler of FA- enriched proteins that bind to elongating Pol II genes. c: Top 10 enriched GO terms (reactions) identified using g:Profiler of FA- enriched proteins that bind to elongating Pol II genes. d: CSB-mScarlet-I FRAP during the 30 min FA pulse of 300 μM. The graph represents an average ±S.E.M. n = 45, 27, 31 cells (up to down) from 3 independent experiments. e: Relative immobile fraction is shown in (d). Values represent mean ±S.E.M. Unpaired two-tailed t-test. f: CSB-mScarlet-I FRAP pretreated with 1 μM THZ1 and subsequently with 300 μM of FA for 30 min. The graph represents an average ±S.E.M. n = 52, 64, 52, 54 cells (up to down) from 3 independent experiments. Relative immobile fraction is shown in Fig. 3f. g: GFP-DDB2 FRAP with 300 μM of FA for 30 min or 8 J m-2 UV-C irradiation. The graph represents an average ± S.E.M. n = 64, 64, 67 cells (up to down) from 3 independent experiments. h: CSB-mScarlet-I FRAP with 300 μM of FA for 30 min. The graph represents an average ±S.E.M. n = 122, 82, 52, 56, 53, 87 cells (up to down) from 3 independent experiments. Relative immobile fraction is shown in Fig. 3g. i: CSB-mScarlet-I FRAP with 1 mM of FA for 30 min. The graph represents an average ±S.E.M. n = 32, 31, 35, 30, 33 cells (up to down) from 2 independent experiments. j: Relative immobile fractions of mScarlet-I-CSB FRAP as in (I). Values represent mean ±S.E.M. Unpaired two-tailed t-test. Source numerical data are available in source data.