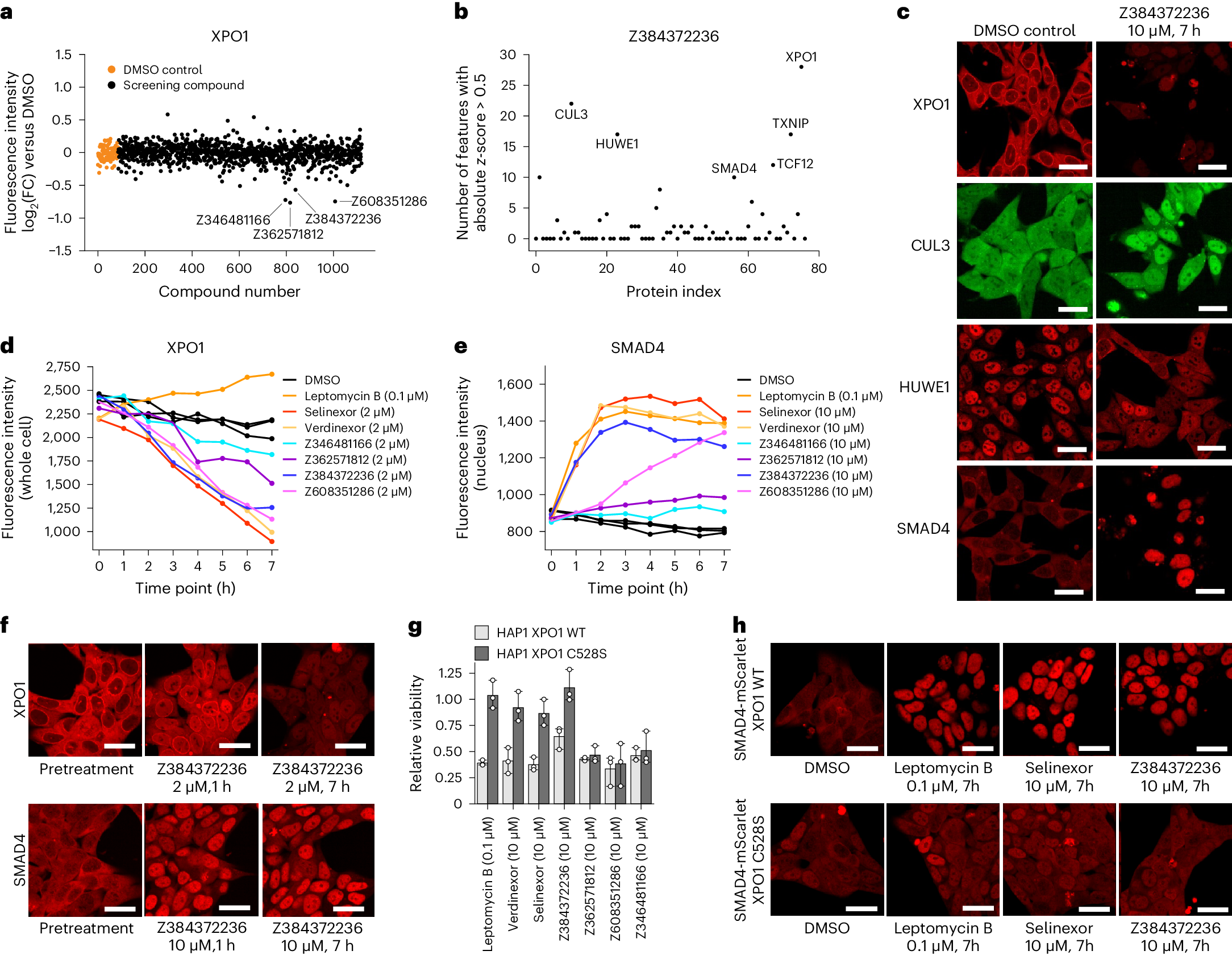
Fig. 6: Z384372236 inhibits nuclear export by binding to XPO1.
From: Pooled multicolour tagging for visualizing subcellular protein dynamics

a, Fluorescence intensities of tagged XPO1 in the cell pool across all tested compounds. FC, fold change. b, Compound activity of Z384372236 on all proteins represented in the cell pool. c, Validation of drug–protein interactions in an arrayed format using clonal cell lines; n = 1 experiment. Scale bars, 25 μm. d, Fluorescence intensity of tagged XPO1 in response to selected hit compounds measured by 7-h time-lapse microscopy of a clonal cell line. e, Fluorescence intensity of tagged SMAD4 in response to selected hit compounds measured by 7-h time-lapse microscopy of a clonal cell line; n = 1 experiment. f, Representative images of the 7-h time-lapse microscopy of cell lines with tagged XPO1 and SMAD4 treated with the hit compound Z384372236. XPO1 images correspond to dand SMAD4 images correspond to e. Scale bars, 25 μm. g, Effect of the XPO1 C528S mutation on the cytotoxicity of hit compounds and known covalent binders of XPO1. Data are shown as mean ± s.d.; n = 3 biologically independent experiments. h, Effect of the XPO1 C528S mutation on the nuclear translocation of SMAD4 in response to compound treatment; n = 1 experiment. Scale bars, 25 μm. WT, wild type.