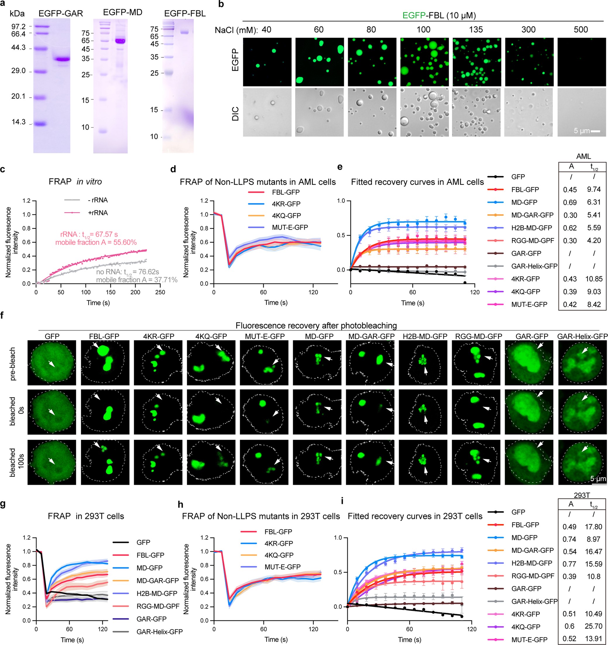
Extended Data Fig. 5: Phase behavior of FBL and its mutants in vitro and in cells.

a, Purified EGFP-GAR, EGFP-MD, EGFP-FBL proteins were analyzed by SDS–PAGE and detected by Coomassie blue staining. b, Representative fluorescence and DIC images of EGFP-FBL (10 μM) droplets formation in phase separation buffer (see methods) with variable concentrations of NaCl. c, Related to Fig.4j: Fitted recovery curves of the FRAP assay in vitro, as described in the Methods. d, FRAP assay of 4KR, 4KQ and MUT-E mutants shows no significant difference compared with wild type FBL in AML cells. n = 10 (4KQ), 13 (FBL, 4KR) and 14 (MUT-E) cells from 3 independent experiments. e, Related to Fig.4h and Extended Data Fig. 5d: Fitted recovery curves of the FRAP assay in AML cells. f, Representative micrographs of FRAP in AML cells, related to e. g-h, Quantification of the FRAP assay in 293 T cells. n = 5 (GFP), 8 (FBL), 10(RGG-MD, GAR-Helix, 4KQ, MUT-E), 11 (MD, MD-GAR, H2B-MD, 4KR) and 12 (GAR) cells from 2 independent experiments. i, Fitted recovery curves of the FRAP assay in 293 T cells. Mean ± SEM (d-e and g-i). Area within error bands were filled with light color (d, g and h).