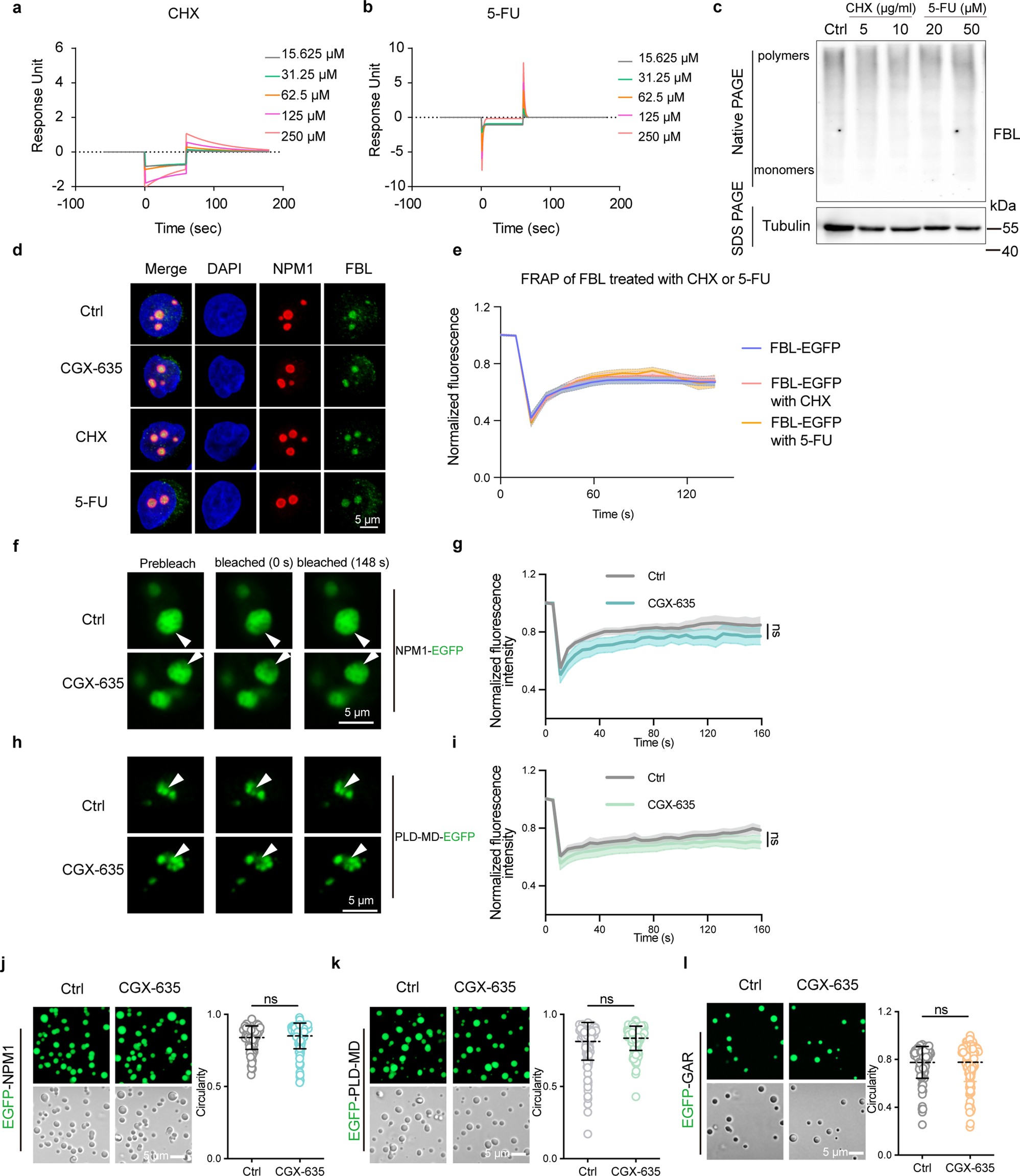
Extended Data Fig. 9: Specific validation of CGX-635 impact on FBL phase separation.

a and b, SPR assay showing no binding ability of CHX (a) or 5-FU (b) with recombinant FBL protein. c, Immunoblot assay coupled with native PAGE showing no alteration of FBL self-association in AML cells treated with CHX or 5-FU. d, Representative IF staining images show no alteration in nucleolar localization of NPM1(red) and FBL (green) in AML cells treated with CGX-635 (50 nM), CHX (10 μg/ml) or 5-FU (100 μM) for 6 hours. e, FRAP assay shows no influence on the mobility of FBL-GFP puncta in 293 T cells after treated with CHX (10 μg/ml) and 5-FU (100 μM) for 6 h. n = 7 (5-FU) and 8 (Ctrl and CHX) cells from 2 independent experiments. Two-way analysis of ANOVA. f and g, Representative images (f) and quantification (g) of FRAP assay of condensates formed by NPM1 in HL-60 cells. n = 6 (CGX-635, 50 nM) and 7 (Ctrl) cells from 2 independent experiments. Two-way ANOVA test. h and i, Representative images (h) and quantification (i) of FRAP assay of condensates formed by PLD-MD in HL-60 cells. n = 7 (Ctrl) and 8 (CGX-635, 50 nM) cells from 2 independent experiments. Two-way ANOVA test. j-l Representative images and circularity of droplet formation of NPM1 (j, 20 μM), PLD-MD (k, 100 μM) and GAR (l, 5 μM) with or without CGX-635 (50 μM) in vitro. n = 115 (Ctrl) and 117 (CGX-635) droplets in j. n = 144 (CGX-635) and 157 (Ctrl) droplets in h. n = 103 (Ctrl) and 119 (CGX-635) droplets in l. All from 2 independent experiments. Two-tailed unpaired Mann–Whitney test. Mean ± SEM (e, g, i and j-l). Area within error bands were filled with light color (e, g and i).