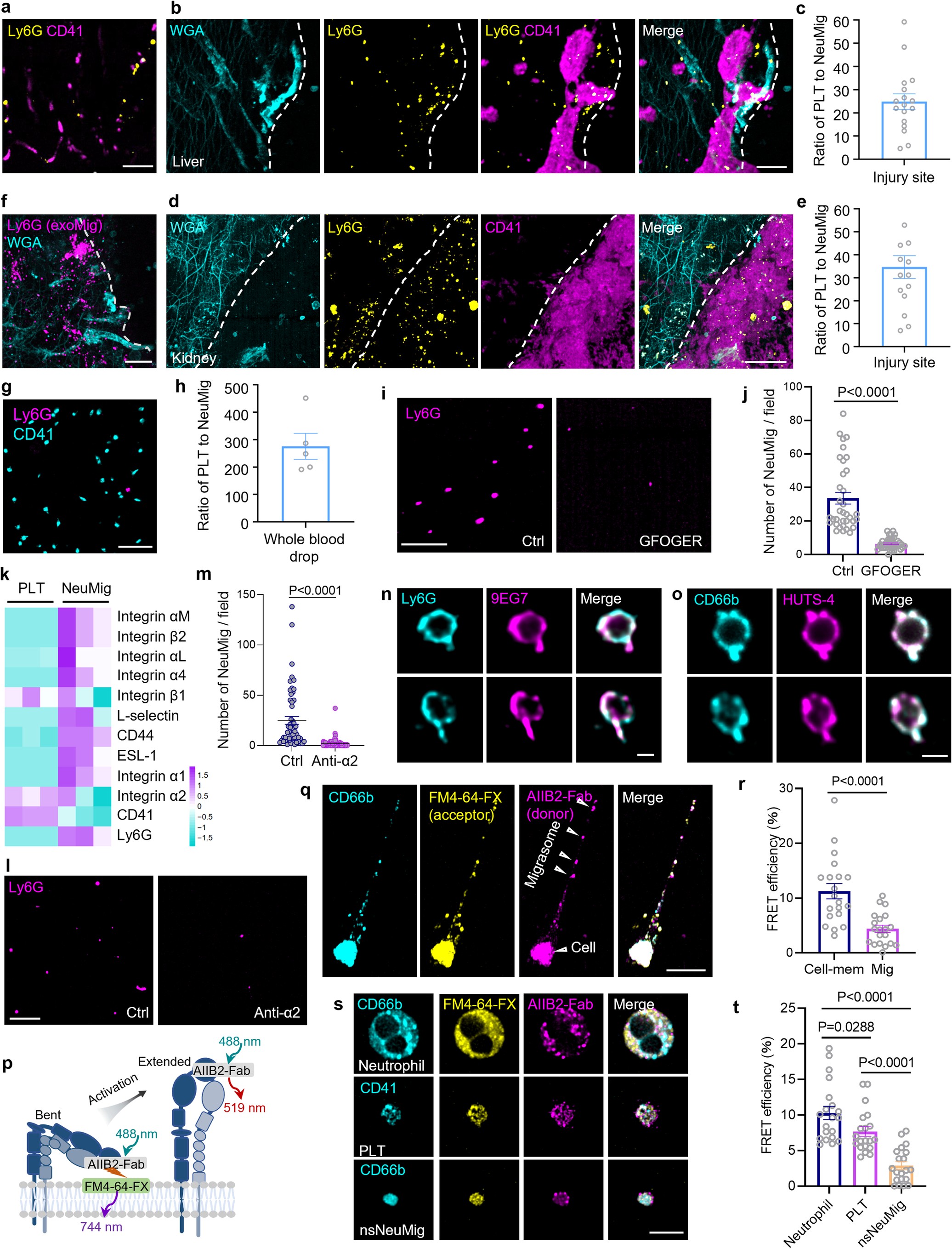
Extended Data Fig. 4: Neutrophil-derived migrasomes accumulate at injury site by directly adhere to the ECMs.
From: Neutrophil-derived migrasomes are an essential part of the coagulation system

a, b, d, Intravital imaging of non-wounded liver (a), wounded liver (b) or kidney (d). AF488-WGA labels blood vessels, PE-anti-Ly6G (Gr1) labels neutrophil-derived migrasomes, and APC-anti-CD41 labels platelets. Scale bar, 20 μm (a, b), 50 μm (d). The dashed-white-line indicates the wound boundary. c, e. Quantification of the ratio of platelets to neutrophil-derived migrasomes at the liver (c) or kidney (e) injury site. n = 17 mice (c), n = 15 field-of-views from 3 mice (e). f, Imaging of exogenous-injected neutrophil-migrasomes in wounded liver. Scale bar, 20 μm. g, Imaging of platelets and neutrophil-derived migrasomes within whole blood which were placed in non-coated channels. Scale bar, 20 μm. h, Quantification of the ratio of platelets to migrasomes in non-coated channels with no flow. n = 5 mice. i, l. Dragonfly images present the in vitro flow assay using ctrl and GFOGER (200 μg/mL for 30 min) (i) or anti-integrin α2 (HMα2) (5 μg/mL for 25 min) (l) treated blood. Scale bar, 10 μm. j, m. Statistical analysis of the number of neutrophil-derived migrasomes accumulated at collagen exposing site in each group. n = 35 (Ctrl) 40 (GFOGER) 55 (Ctrl) 57 (anti-integrin α2) field-of-views. k, Heat map of the distribution of adhesion molecules in platelets and neutrophil-derived migrasomes revealed by quantitative mass spectrometry analysis. n-o. Confocal images of nsNeuMigs revealed by immunofluorescence staining. Scale bar, 1 μm. p. Diagram showing how the FRET assay assess the conformation of integrins. q, s. Confocal images of neutrophils and in vitro generated migrasomes (q), or isolated human neutrophil-derived migrasomes, neutrophils and platelets (s) revealed by immunofluorescence staining using anti-integrin β1 (AIIB2-Fab), anti-CD66b and FM4-64-FX before bleach. Scale bar, 10 μm (q), 5 μm (s). r, t. FRET measurement of the samples in q and s. n = 20 for each group. All of the statistical data are presented as the mean ± s.e.m, P values were calculated using the two-tailed, unpaired t-test. Data were pooled from six (c), three (e, j, k), and four (m) independent experiments. Source numerical data are available in source data.