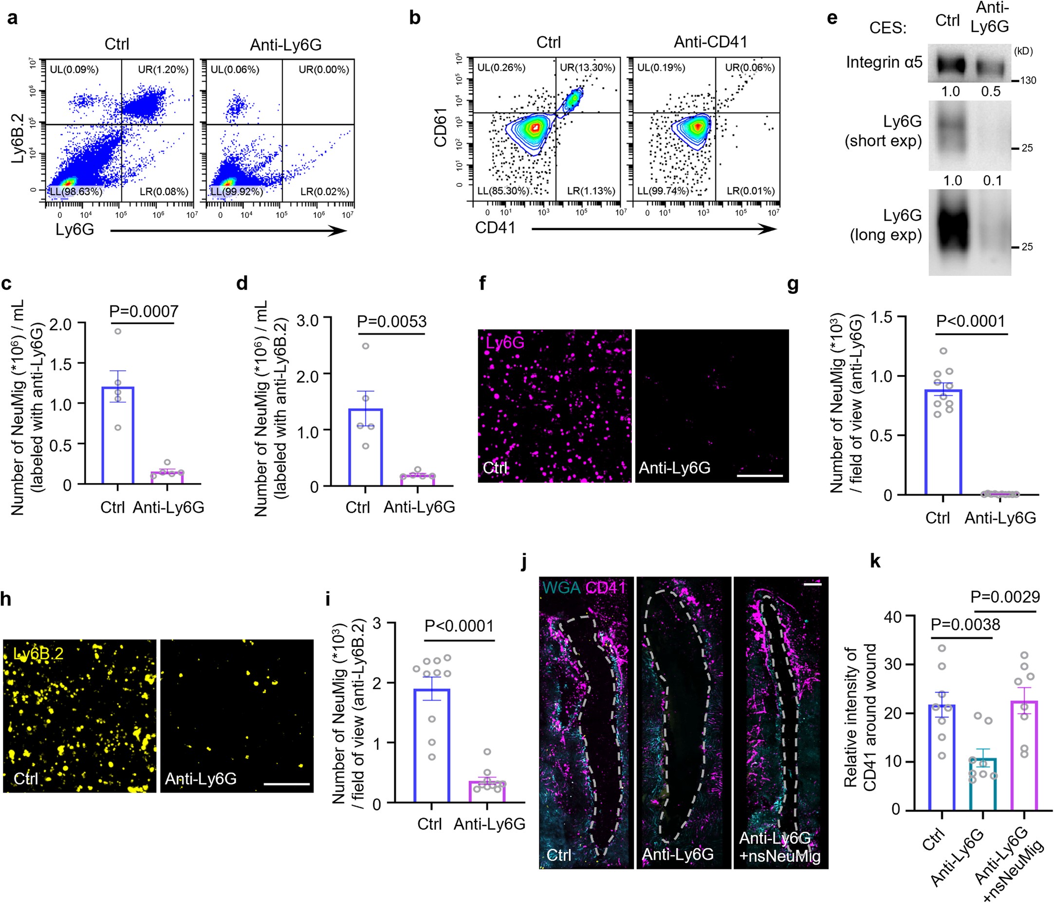
Extended Data Fig. 5: Neutrophil-depletion lead to the dramatic decrease of neutrophil-derived migrasomes.
From: Neutrophil-derived migrasomes are an essential part of the coagulation system

a-b, Flow cytometry analysis of whole blood cells from control mice and neutrophil-depleted mice (a) or platelet-depleted mice (b) after staining with FITC-anti-Ly6B.2 and PE-anti-Ly6G (a), or FITC-anti-CD61 and APC-anti-CD41 (b). Samples from five mice were pooled and analyzed together. c-d, Quantification of the number of neutrophil-derived migrasomes in ctrl and neutrophil-depleted mice revealed by imaging-flow cytometry analysis. Mouse blood samples were collected and stained with AF488-anti-Ly6G, PE-anti-CD41 and AF647-anti-Ly6B.2 for analysis. n = 5 mice for each group. e, Crude migrasomes were isolated from the same volume of blood from control or neutrophil-depleted mice, and then analyzed by western blotting using antibodies against integrin α5 and Ly6G. f, Dragonfly confocal images of crude migrasomes stained with PE-anti-Ly6G. Scale bar, 20 μm. g, Quantification of the number of neutrophil-derived migrasomes in images of crude migrasomes stained with PE-anti-Ly6G. Samples were pooled from 5 mice for each group. n = 10 field-of-views for each group. h, Dragonfly confocal images of crude migrasomes stained with Alexa Fluor 647-anti-Ly6B.2. Scale bar, 20 μm. i, Quantification of the number of neutrophil-derived migrasomes in images of crude migrasomes stained with AF647-anti-Ly6B.2. Samples were pooled from 5 mice for each group. n = 10 field-of-views for each group. j, Stitch Dragonfly confocal imaging of liver wounds in control mice, neutrophil-depleted (anti-Ly6G) mice, and neutrophil-depleted mice rescued with nsNeuMigs (i.v. 2 × 106 per mouse). AF488-WGA labels vessels; APC-anti-CD41 labels platelets. Scale bar, 200 μm. Dashed white lines indicate the wound boundaries. k, Statistical analysis of the relative fluorescence intensity of CD41 (platelets) enriched around the wound boundaries; n = 8 mice for each group. All of the statistical data are presented as the mean ± s.e.m, P values were calculated using the two-tailed, unpaired t-test. Gray values of western blots were quantified by Image J. Source numerical data and unprocessed blots are available in source data.