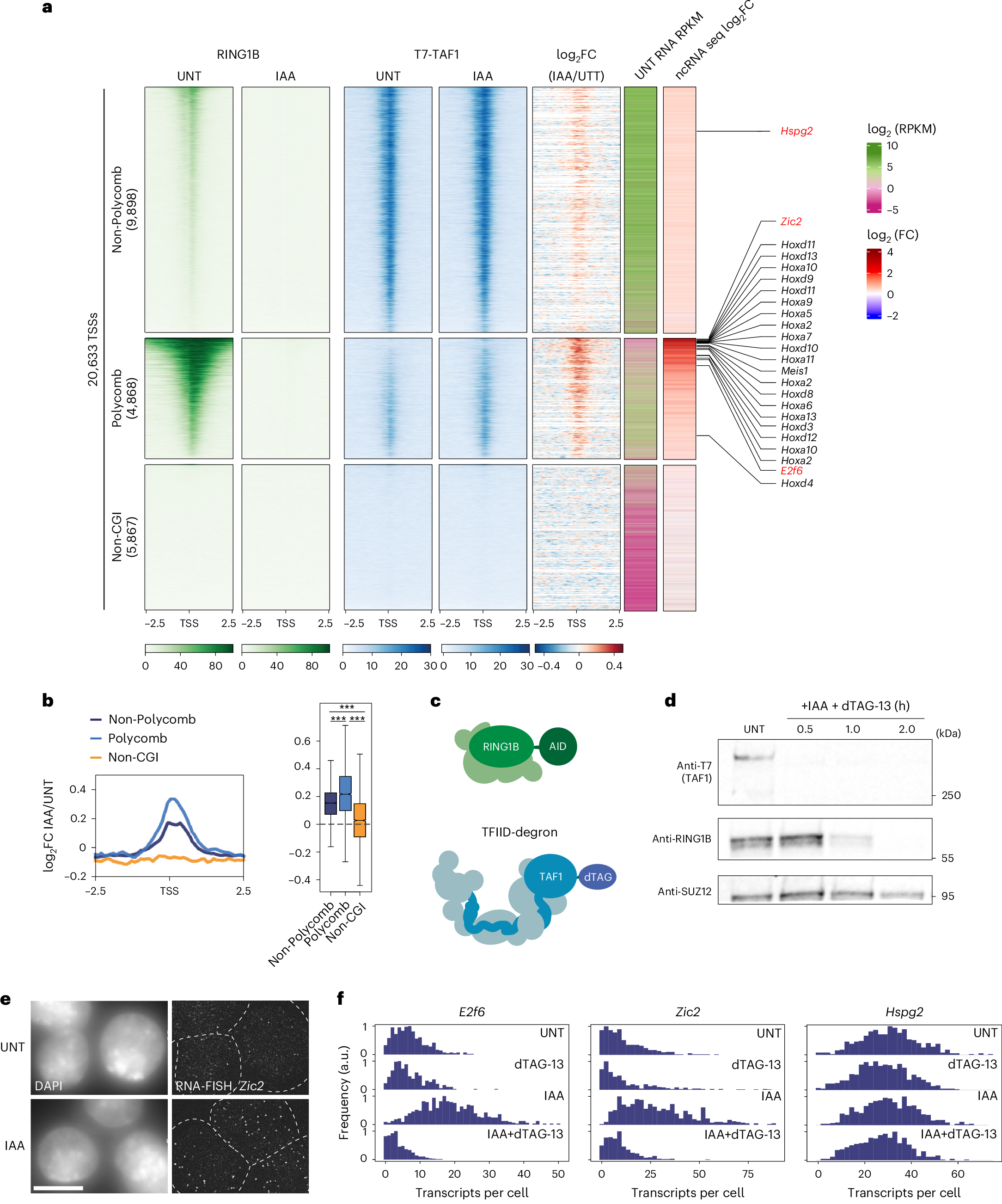
Fig. 6: PRC1 constrains TFIID binding to inhibit gene expression.

a, Heat map illustrating cChIP–seq signal for RINGB (PRC1) (green, left) or endogenously T7-tagged TAF1 (blue, right) in untreated or IAA-treated ES cells across TSSs. The distance in kilobases from left and right of TSSs is shown below each heat map. To visualize changes in T7-TAF1 signal, the log2-transformed fold change in IAA-treated versus untreated (that is, log2FC(IAA/UNT)) value is shown to the right of the T7-TAF1 cChIP–seq signal. To visualize steady-state gene expression levels and increases in gene expression after RING1B-AID depletion, RPKM (reads per kilobase per million mapped reads) values for untreated cells and log2FC(IAA/UNT) values were calculated for each corresponding gene using calibrated nuclear RNA sequencing (cnRNA-seq) data21 and plotted as heat maps on the right. TSSs were segregated into non-Polycomb (n = 9,899), Polycomb (n = 4,869) and non-CpG islands (n = 5,869) groupings based on the presence of non-methylated CpG island (CGI) and binding of PRC1 and PRC2 at their promoters as previously described8. Heat maps are ranked by RING1B signal. Genes examined in live-cell imaging of transcription (red) as well as some classical Polycomb genes (black) are indicated. b, A meta plot (left) illustrating the log2FC(IAA/UNT) of T7-TAF1 cChIP–seq signal at the three classes of TSSs shown in a and a box plot (right) showing log2FC(IAA/UNT) of cChIP signal integrated over ±1 kb from TSSs. The boxes centred on median value show the IQR to represent minimal and maximal values, the centre lines represent the median and whiskers extend by 1.5× IQR or the most extreme point (whichever is closer to the median), whereas notches extend by 1.58× IQR/n1/2, giving a roughly 95% confidence interval for comparing medians. P values were calculated using a two-sided Wilcoxon rank sum test. ***P = 2.2 × 10–16 (non-Polycomb versus non-CGI), ***P = 6.5 × 10–132 (non-Polycomb versus Polycomb) and ***P = 2.2 × 10–16 (Polycomb versus non-CGI). c, Schematic illustrating the combinatorial degron strategy used to examine the contribution of TFIID to de-repression of Polycomb target genes after depletion of PRC1. d, Western blot analysis of the levels of RING1B-AID and dTAG-TAF1 after simultaneous addition of IAA and dTAG-13 over a 2-h time course. SUZ12 is shown as a loading control. Shown are the representative result of at least three experiments. e, A smRNA-FISH image labelling Zic2 (Polycomb target) transcripts in untreated cells or after 4 h of IAA treatment (RING1B depletion) illustrating increased transcript numbers. White dashed lines indicate cell outlines. Scale bar, 10 µm. f, smRNA-FISH analysis of transcript-per-cell distributions for untreated cells, TAF1-depleted (dTAG-13-treated) cells, RING1B-AID-depleted (IAA-treated) cells, and both RING1B- and TAF1-depleted (IAA + dTAG-13-treated) cells. Depletions were performed for 4 h and at least 400 cells were measured for each gene in each condition. Source numerical data and unprocessed blots are available in Source data.