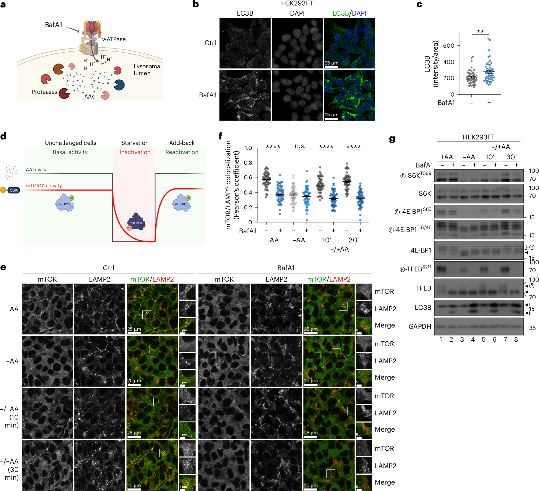
Fig. 1: Blockage of lysosomal function disconnects mTORC1 localization and substrate-specific activity.
From: Spatial and functional separation of mTORC1 signalling in response to different amino acid sources

a, A schematic model of the pharmacological inhibition of lysosomal function by BafA1 targeting the v-ATPase. b,c, Basal lysosomal proteolysis in HEK293FT cells shown by accumulation of LC3B upon BafA1 treatment (100 nM, 6 h before fixation) (b) and quantification of LC3B signal (c). nCtrl = 49 and nBafA1 = 50 individual cells from five independent fields per condition. d, A schematic representation of the treatment strategy followed in this study, assessing mTORC1 activity under basal (unchallenged cells), starvation or acute re-activation (AA add-back) conditions. AA levels are shown by a black line, and mTORC1 activity by a red line (see also Methods). e,f, Colocalization analysis of mTOR with LAMP2 (lysosomal marker) in HEK293FT WT cells, treated as indicated, using confocal microscopy (magnified insets shown on the right; scale bars, 25 μm and for insets, 5 μm) (e) and quantification of colocalization (f). n = 50 individual cells from five independent fields per condition. g, Immunoblots with lysates from HEK293FT WT cells treated with media containing or lacking AAs, in basal (+AA), starvation (−AA) or add-back (–/+AA) conditions, and BafA1 as shown, probed with the indicated antibodies. Arrowheads indicate bands corresponding to different protein forms when multiple bands are present. P, phosphorylated form. For e–g, BafA1 (100 nM) (or DMSO as control, Ctrl) was added directly in the media for 6 h before fixation (e and f) or lysis (g). For basal (+AA) conditions, culture media were replaced by +AA treatment media 90 min before fixation or lysis. For AA starvation (−AA), culture media were replaced by starvation media 1 h before fixation or lysis. For AA add-back samples (–/+AA), cells were first starved as described above and then starvation media were replaced by +AA treatment media for 10 or 30 min. BafA1 (or DMSO) was also included in the treatment media. The composition of all media is described in Methods. Data in graphs shown as mean ± s.e.m. **P < 0.01, ****P < 0.0001. Source numerical data and unprocessed blots are available in Source data. See also Extended Data Figs. 1 and 2.