Extended Data Fig. 8: Non-lysosomal mTORC1 is regulated independently of the GATOR2 complex.
From: Spatial and functional separation of mTORC1 signalling in response to different amino acid sources

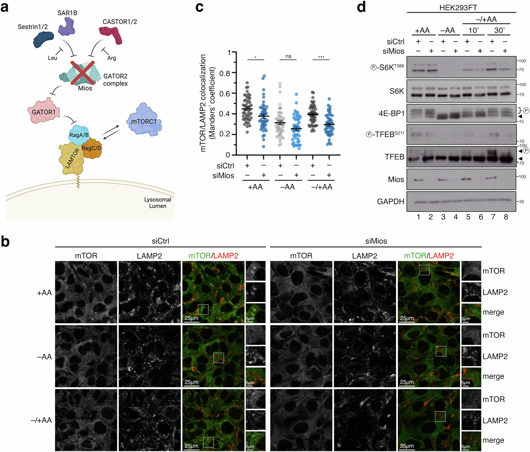
(a) Schematic model of cytoplasmic AA sensing and signaling upstream of the Rags. See text for details. (b-c) Colocalization analysis of mTOR with LAMP2 (lysosomal marker) in HEK293FT WT cells, using confocal microscopy. Cells were transiently transfected with siRNAs targeting Mios or a control RNAi duplex (siCtrl) and treated as indicated. For basal (+AA) conditions, culture media were replaced with +AA treatment media 90 min before fixation. For AA starvation (–AA), culture media were replaced by starvation media 1 h before fixation. For AA add-back samples (–/+AA), cells were first starved as described above and then starvation media were replaced by +AA treatment media for 30 min. The composition of all media is described in the Methods (see ‘Cell culture treatments’). Magnified insets shown to the right. Scale bars = 25 μm (for insets, 5 μm) (b). Quantification of colocalization in (c). nsiCtrl(+AA) = 49, nsiMios(+AA) = 46, nsiCtrl(–AA) = 49, nsiMios(–AA) = 47, nsiCtrl(–/+AA) = 50, nsiMios(–/+AA) = 46 individual cells from 5 independent fields per condition. Representative data from one out of two independent experiments are shown. (d) Immunoblots with lysates from HEK293FT WT cells, transiently transfected with siRNAs targeting Mios or a control RNAi duplex (siCtrl), and treated with media containing or lacking AAs, in basal (+AA), starvation (–AA) or add-back (–/+AA; 10 or 30 min) conditions, probed with the indicated antibodies. Treatments were performed as in (b). n = 3 independent experiments. Arrowheads indicate bands corresponding to different protein forms, when multiple bands are present. P: phosphorylated form. Data in (c) shown as mean ± SEM. * p < 0.05, *** p < 0.001, ns: non-significant. Source numerical data and unprocessed blots are available in source data.