Extended Data Fig. 1: Basal lysosomal degradative activity takes place also in cells grown in the presence of exogenous nutrients.
From: Spatial and functional separation of mTORC1 signalling in response to different amino acid sources

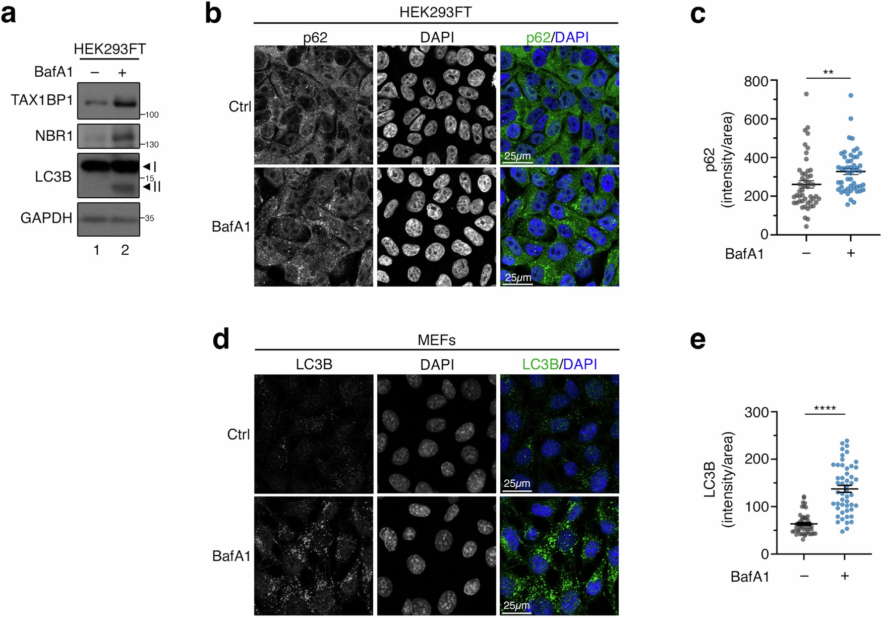
(a) Immunoblots with lysates from HEK293FT WT cells, treated with BafA1 (100 nM, 6 h) as shown, probed with the indicated antibodies. n = 3 independent experiments. (b-c) p62 accumulates in BafA1-treated cells (100 nM, 6 h), shown by immunofluorescence and confocal microscopy. Scale bars = 25 μm (b). Quantification of p62 signal from n = 50 individual cells from 5 independent fields per condition in (c). Representative data from one out of two independent replicate experiments are shown. (d-e) Basal lysosomal degradative activity in MEFs indicated by accumulation of LC3B upon BafA1 treatment (100 nM, 6 h). Scale bars = 25 μm (d). Quantification of LC3B signal from n = 50 individual cells from 5 independent fields per condition in (e). Representative data from one out of three independent replicate experiments are shown. Data in graphs shown as mean ± SEM. ** p < 0.01, **** p < 0.0001. Source numerical data and unprocessed blots are available in source data.