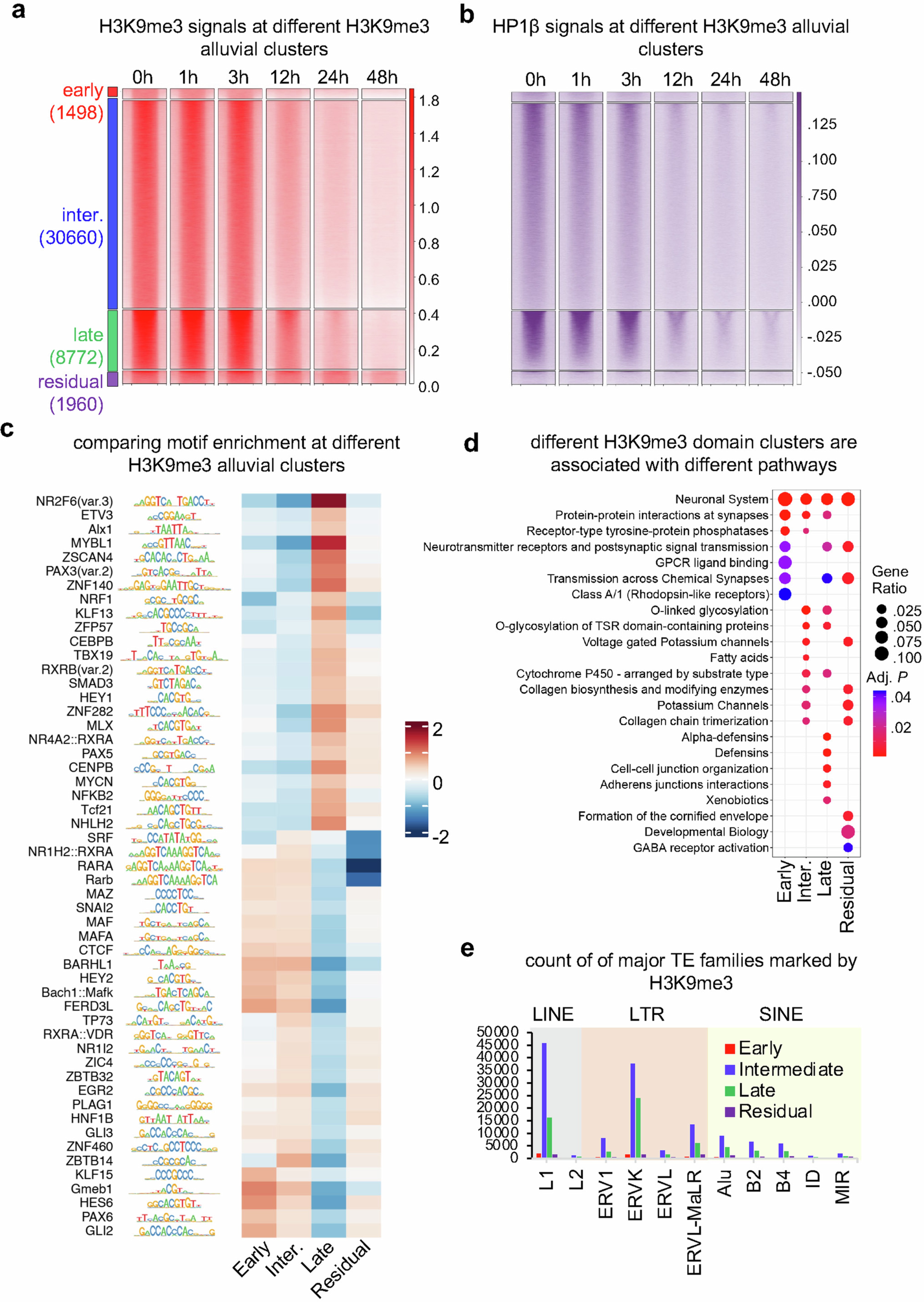
Extended Data Fig. 7: Different H3K9me3 stability clusters mark distinct genes and repeat families.

a, b, Heatmaps of H3K9me3 (a) and HP1β (b) ChIP-seq signals over the degradation time course at different H3K9me3 alluvial clusters. The H3K9me3 domains were scaled to 4 kb, with 1 kb extension on each side. c, Heatmap showing differential enrichments of transcription factor motifs at different H3K9me3 alluvial clusters. d, Pathway analysis of genes associated with different H3K9me3 domains clusters. e, Bar graph showing the counts of repeat families that overlap with different H3K9me3 domains clusters. Source numerical data are available in Source data.