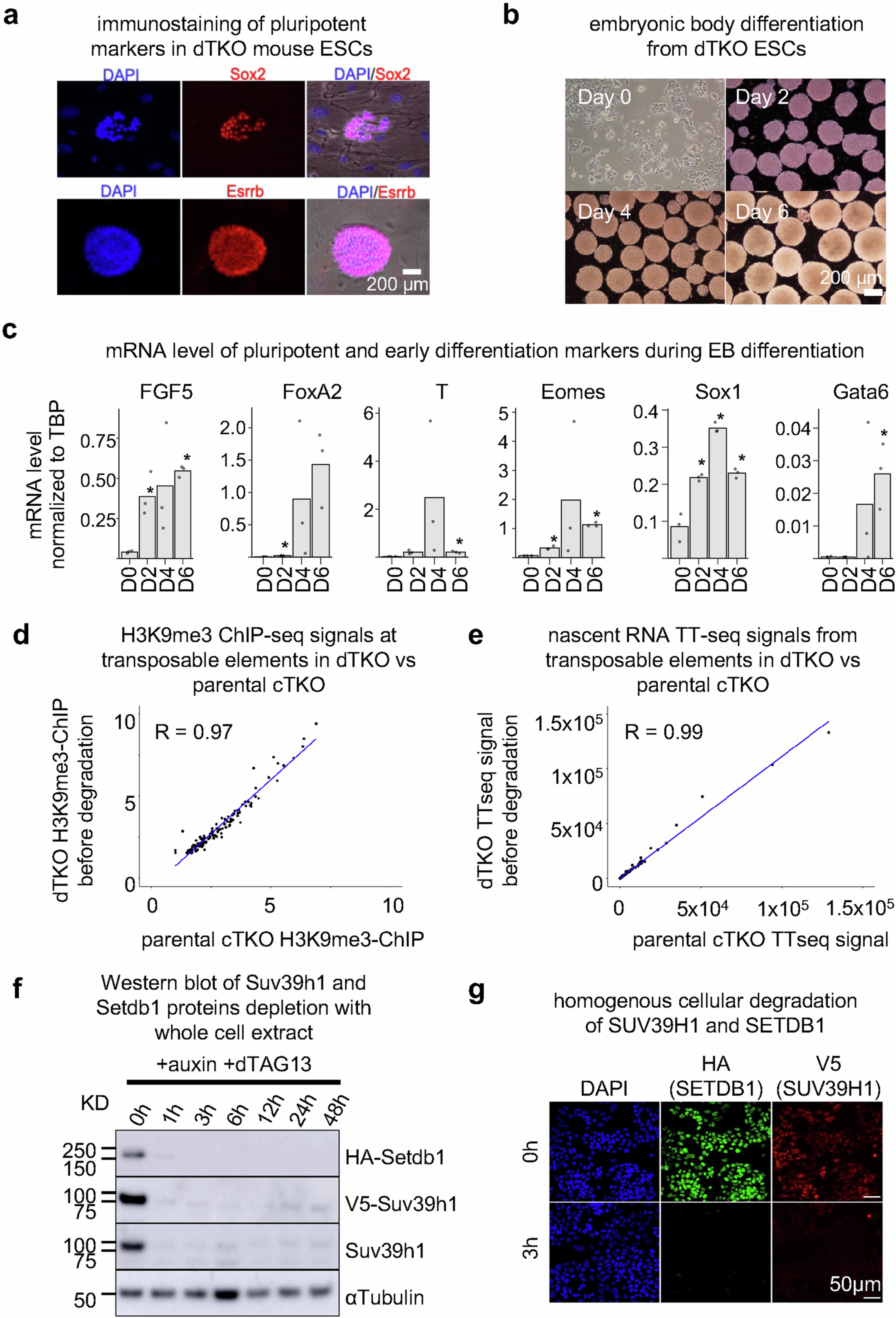
Extended Data Fig. 1: Characterization of the dTKO mouse ES cell line.

a, Immunostaining of pluripotent markers, Sox2 and Esrrb in dTKO ES cells under self-renewal conditions. Scale bar, 200 μm. b, Morphologies of the dTKO mouse ES cell and aggregates during the embryonic body differentiation. Scale bar, 200 μm. c, Quantifications of the expression of early lineage markers in dTKO cells over the embryonic body differentiation by RT-qPCR. The expression levels are normalized to the house-keeping gene TBP, values are means ± SEM; n = 3 biologically independent replicates. Two-sided Student’s t-tests were used for D0 vs. each time point. P values at D2, D4 and D6 for each gene are: FGF (0.044, 0.185, 0.002); FoxA2 (0.003, 0.287, 0.053); T (0.055, 0.272, 0.014); Eomes (0.018, 0.297, 0.002); Sox1 (0.025, 0.007, 0.022); Gata6 (0.706, 0.336, 0.050). * P < 0.05. d,e, Scatter plots of H3K9me3 signals (d) and nascent RNAs from TT-seq (e) between dTKO before degradation and parental cTKO mouse ESC line at different families of DNA repeats. f, Western blot with antibodies for HA, V5, Suv39h1, and the loading control, αTubulin in the whole protein extract, over auxin and dTAG13 degrons treatments. Experiments were repeated three times independently with similar results. The molecular weight in kilodaltons were indicated on the left. g, Immunostaining of the V5 (Suv39h1) and HA (Setdb1) in dTKO ESCs at 0 hr and 3 hr of auxin and dTAG degrons treatment. Scale bar, 50 μm. Source numerical data and unprocessed blots are available in Source data.